日本Visit Japan Web教學 不會日文也可以絲滑入境
Visit Japan Web 詳細教學 (帶年長者/小孩 想節省時間快速入境)📢申請Visit Japan 前 請準備好機票、住宿及個人護照資料
📢護照有效期限須6個月以上
📢航班資訊有異動 Visit Japan 也要跟著修改喔
📢入境審查及海關申報都是同一個QR Code (使用QR Code 不用再填寫紙本)
在 訂好機票與住宿 後,就可以開始申請入境手續了
Visit Japan Web https://services.digital.go.jp/zh-cmn-hant/visit-japan-web/
進入網站後,可以選擇自己熟悉的語言(目前提供 日文、韓文、英文、中文簡/繁體)
然後點擊 開始使用 即可,操作流程簡單方便,能有效縮短入境通關時間 ✨。

如果是 初次申請、沒有帳號 ,請先 建立新帳號 後再登入
已經有帳號的旅客則可以 直接登入,操作不會很困難喔

登入之後 就可以開始登錄使用者資料

開始先點選 個人訊息 📝。
⚠️貓貓提醒~如果想要使用QR碼結帳免稅,務必要先確認該商家是否支援 QR 碼免稅結帳喔 ✅
2025 年還能直接在店家退稅,但預計 2026 年日本就會實施新規則,到時可能要先購物再到機場退稅。
目前貓貓在日本購物,是直接把護照給商家退稅,還是最快的方式,所以貓貓本人尚未使用過 QR 碼減稅 💡。

點選 完成 後,就可以進入 下一步:登錄護照訊息
可以選擇使用 手機相機掃描 或 電腦版直接輸入護照資料,兩種方式都可以。
(不過,如果之後想要 使用 QR 碼減稅購物,就必須使用 掃描護照 的方式喔 )。

輸入完資料後,還可以 再次修改編輯,不用擔心一開始填錯
不過 入境前資料必須與護照一致,如果有換新護照,也要記得更新護照號碼 ✈️。
否則就只能重新排隊,使用 紙本入境卡 方式通關了 📝會耗時很久喔⏳。

首先,先 為這次旅行取個名字 ✨,方便日後管理與查詢。
接著可以 新增登錄要去的時間與地點 📅📍,清楚紀錄每段行程。
(貓貓下面會再分享 如何幫同行家人一起登錄 喔~)

✈️🏨輸入機票時間及住宿資料
(如果之前已經申請過,而且住宿和以前一樣,也可以直接點選舊紀錄使用,不用再重填)
此外,別忘了 為這趟旅行取一個喜歡的名字 📝💖
例如:「壞臉貓 2025 東京之旅」,讓行程更有趣也容易管理!

輸入航班資料

🏨 輸入住宿資料
✔️電話只要輸入飯店電話即可 📞
✔️如果不確定飯店英文地址,可以先 在 Google 地圖查詢,然後複製貼上即可
(如果點選舊記錄沿用就會自動帶入,此處也可再次編輯修改)

最後,確認所有資料內容無誤 ✅,就可以完成 登錄與預定 了!
建議再仔細檢查一次,確保機票、住宿及護照資訊都正確,這樣入境時就能順利通關 ✈️

📌 海關申報登錄
別以為登錄完成就結束啦!⭐現在入境審查櫃台和海關申報檢查櫃台共用同一個 QR 碼
完成資料登錄與預定後:
➡️選擇 返回首頁
➡️點選 此次旅行資料 → 入境審查及海關申報
➡️選擇 返回入境
➡️繼續進行 入境審查及海關申報程序 ✈️


不管選擇哪一個都要登錄 入境審查及海關申報

系統會顯示 共 15 頁資料,需要再次逐頁確認
🔹第一頁 主要確認 基本資料
(若發現資料錯誤,也可以 再次修改 📝,不用擔心一開始填錯)

確認完第一頁資料就接著下一步再確認
🔹進入 第二頁:日本住宿地址確認 🏨
(不知道飯店英文地址,可以Google 地圖查詢,接著複製貼上即可)

🔹接著是 第三頁:輸入旅行目的及停留天數 ⏳✈️
系統會要求填寫 此行的目的,以及 停留天數(最長可停留 90 天)
貓貓通常是來日本旅行 👜,所以就選擇「旅行」作為目的,並填入實際停留天數即可。

🔹第四頁 需要 點選之前在日本是否有不良紀錄 ⚠️
若之前沒有任何違規或不良紀錄,就選擇「無」即可 ✅
有紀錄的話,則依系統指示如實填寫,以免影響入境審查。

🔹 第五頁

🔹第六頁
入境日本時,不能攜帶新鮮水果及肉製品 🍎🥩
即使是飛機餐沒吃完,也不能帶入境喔 ⚠️

🔹第七頁

🔹 第八頁
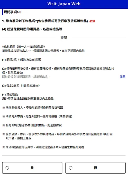
入境日本時,要注意 酒類與香菸的攜帶量限制 🍶🚬,超過規定可能會被課稅或沒收
另外,日本許多地區 禁止邊走邊吸菸,或在路邊吸菸 🚭
建議使用 專門的吸菸區,避免違規被罰款喔

🔹第九頁

🔹第十頁
在機場要 小心陌生人拜託幫忙攜帶物品入境 ⚠️
不管對方說得多客氣或急迫,記得 一定要拒絕,避免涉及違規或法律問題

🔹第十一頁

🔹第十二頁
如果有 郵寄物品 一定要提前 申報 📦。
因為入境後(或回國時)無法再申報已寄送的物品,避免因未申報而造成問題或罰款 ⚠️

🔹最後了
再次確認資料有無錯誤


👨👩👧👦 同行家人登錄
如果是家庭旅行,有同行家人(尤其是小朋友或長輩),也可以幫忙登錄他們的資料。
👉每次最多可登錄 10 位同行家人
👉出入境資料需 一起填寫
👉若同行家人的飯店、天數不一致,就需要分開登錄 ✈️


填寫家人資料
幫家人登錄資料時,填寫順序與登錄自己資料相同 📝,依序輸入基本資料、護照號碼、住宿、停留天數等資訊即可,操作方式完全一致,簡單方便。


填入家人護照號碼、名字、西元生日、護照到期日、職業、居住國家及城市
(💡 提醒:如果家人之後要 使用 QR 碼結帳免稅,一樣要掃描護照喔)


確認家人資料
填寫完同行家人的資料後,最後再次確認所有資料是否正確 ✅


確認是否需要VIISA(簽證)

旅遊免簽當然不用簽證

👨👩👧👦 幫家人申請 QR 碼
將同行家人 加入此次旅行

➡️選擇同行家人

➡️ 把同行家人打勾登錄
這樣後續才會出現下拉選項,方便在系統中選擇資料 ✅。

➡️ 下拉選擇家人資料入境審查及海關申報

➡️接下來,操作方式與點選 自己資料的 15 頁資料 一樣,依序完成每一頁的確認✅。
完成後 回到首頁,就可以看到家人的 QR 碼 出現
點開即可使用,方便快速通關✈️


⭐保存QR 碼
完成家人登錄後,下拉選單就會出現 自己和家人的名字,選擇名字後就能看到 QR 碼
💡 提醒:
🔸入境機場人多時,網速可能較慢,Visit Japan Web 網站不容易即時打開
🔸確定好資料都登錄好,沒有錯誤,就可以截圖保存在手機裡
🔸家人的 QR 碼也可以 提前在家截圖並發給家人
🔸貓貓實測,用截圖的 QR 碼 順利過關無問題 ✅

到這裡就完成 Visit Japan Web 登錄與 QR 碼準備啦 ✅
接下來就可以 整理行李、充好手機電量,準備開心出發囉 ✈️🎒
祝大家 旅行愉快~ 🐾

























