離島,是我記憶中的台灣海岸線。
而我終於明白——
最遠的旅行,是回家。
by Emma.

澎湖 shot by Emma @ 05/2022.
這趟回台的日子,在熟悉的語言、氣味與光影中緩慢重建自己,翻開那些離島的記憶時,才又想起那個離開前與自己許下的小小約定 :把台灣的離島走一圈再離開。那時我總覺得,人生有些風景錯過了就錯過了,必須趁身體還記得鹽味的時候,把海收進心裡。不是為了收集足跡,更像是替一段段未完成的自己,鋪上溫柔的岸。
📍小琉球
排除金門,小琉球是最早也最熟悉的。那還在專科時期與初戀第一次最遠的旅行,模糊的記憶裡是礁岩、機車、還有太陽底下笑得發燙的臉。我們笑著玩水、吵著拍照,像海風裡的孩子,不問未來。
2018 年 10 月,我和 M 再度踏上這座島。那天的我們浮潛下水,看見海龜從腳邊滑過,像一場毫不費力的自由演出。它的靜定像是提醒我:無論海多遠,你都還是你,只要能呼吸就能繼續游。那時我還不懂告別的意義,只知道海風吹過皮膚的觸感,可以治癒一段忙碌人生的碎裂。
📍綠島
綠島,是 2020 年的 10 月,那時我和一位摯友同行。那是一段特別需要安靜的日子,兩人什麼也沒說太多,卻又什麼都說了。那時我們騎車環島、望海、浮潛,在光線碎開的海面下看魚群穿梭。島的輪廓粗獷,風總是比人快一步抵達我們臉上。
我記得那次浮潛後的夜晚,我們去一睹了世界少數的海底溫泉之一 : 朝日溫泉。( 註 1 ) 並用那太平洋湧出的水來洗滌我們無法理解的生命重量,就像泡在海裡,讓鹽分替我們記憶。想起那次的旅行,還是不免感嘆「這樣的日子,好像也可以過一輩子。」
📍蘭嶼

蘭嶼,是 2022 年 4 月,與老同學同行。我們搭船過去,一路暈浪,像人生裡那些不被預告的波動。那時正值飛魚季初始,海面上偶爾閃過一道銀光,是飛魚躍出浪花的軌跡,也是達悟族人等待整年的時刻。蘭嶼的風很大,星星很多,拼板舟安靜地橫躺在沙灘上,像等待一封從未被寄出的信。我們在民宿處看著屋外的拼板舟邊喝啤酒,邊看著夜空的星星,說著許久以前的故事。
那一刻,我想像自己是浪潮之一,有來有去,有記憶,有聲音。我心裡卻突然明白,有些人一生都在等待一座島嶼,不是為了停靠,而是為了明白漂泊的意義。蘭嶼不是我最常去的地方,卻是我最常想念的夢。
📍澎湖
澎湖,是 2022 年 5 月,我自己策劃的一場好友行。我像是在完成一場儀式,一場專屬於終結疫情的告別。我記得那次除了定要的浮淺外,還特別安排了寄出「水中明信片」( 註2 ) 的行程。是一張真實的明信片,蓋上郵戳後,在水裡漂流一段時間再送出。我想著,不論你在地球的哪一邊,透過相連的海水,總能將思念寄到你的身邊。
那次除了浮潛,還去湖西鄉北寮村看摩西分海踏浪步道、去西嶼鄉看通樑古榕附近的大菓葉柱狀玄武岩,也去看了雙心石滬,那一張張明信片的風景都在腳下盡可能的踏過,似是在彌補我年少時第一次在冬季前來什麼都無緣可見的遺憾。
📍金門
而在所有離島之中,金門是唯一不只是旅行的地方。
那裡是我母親的出生地。從小到大,金門對我來說不是一座島,而是一種骨血中靜默的鄉愁。我回去過無數次,從童年到成年,從不懂事到漸懂人生。走在模糊的戰地遺跡之間,看著老宅屋簷下斑駁的影子,我總覺得自己並不是觀光客,而是某個被遺落的孩子,試圖在風的縫隙中找回母親的少年歲月。
金門的海不張揚,風也不熱烈,它只靜靜地在那裡,像母親的背影,不聲不響地守著我一次又一次的來去。
如今五座離島已經都走過了,只剩馬祖還未曾踏上。但我不急著完成,這缺口反倒像是一種允諾,提醒我人生還有一處尚未揭曉的詩句。
也許有一天,我會專程為了那封尚未展開的信,帶著某個還沒決定要留下或離開的自己,前往馬祖。那裡的霧與酒、戰地與燈塔,也許正等待著另一段故事的開場。
那些離島之行,在當時都像是偶然,如今卻像是命定。它們讓我知道,有些告別其實是返航,有些遠行只是為了更確定地說:「 原來我一直都在離開,也一直都在找路回來。」
離島,是我記憶中的台灣海岸線。
而我終於明白——
最遠的旅行,是回家。
2025 / 05 / 26 Ligang time 23:56 ,Emma.
【 補充 】
註 1 : 朝日溫泉 : 朝日溫泉為世界少數的海底溫泉之一,泉水出露點是在潮間帶的珊瑚礁旁,泉源來自附近海域的海水或地下水,滲入地底後經由火山岩漿庫加熱所形成,在分類上屬於火成岩區的溫泉。泉水溫度約60℃~70℃,湧出口的水溫可達90℃,屬硫酸鹽溫泉。因朝向東邊日出方向,故命名為朝日溫泉。
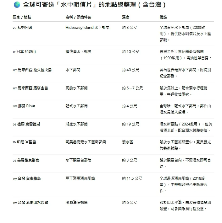
註 2 : 水中明信片係指於海底或水下專設郵筒寄送的特殊郵件形式,此類郵遞設施多設於具潛水條件之旅遊區域,除促進地方觀光外,亦為郵政結合觀光、潛水與郵政文化創新之實例。全球可寄送水中明信片的地點目前一共有 10 處,台灣就包走了 2 處喔 !
以下將這十處做了各表分享給大家喔!

【 寫在最後 】
之後可能會利用時間把一些台灣走過的景點重新整理出文,當然會針對有照片的才特別重新整理了,畢竟,我也沒有每個去過的地方都有照片留存,有時候單純就是旅遊也不會特別紀錄,就好像曾經連續 7 年都前往的阿里山或墾丁,又或者有好幾年的時間,每半年一定要前往的花東那樣頻繁,有些地方會一遊再遊,有些地方可能就是一次的紀念。
這些回顧與整理之後也會放在【 旅行記事 】分頁的 < 台灣行腳 > 內,不再另外開設房間。
📖喜歡我的文章,歡迎❤按讚、🔖收藏、🤳分享
✍原創不易分享轉載請註明出處作者或附上原文連結,非常感謝尊重原創。
🫰感謝您的打賞來支持我寫作的動力吧這邊請

























