
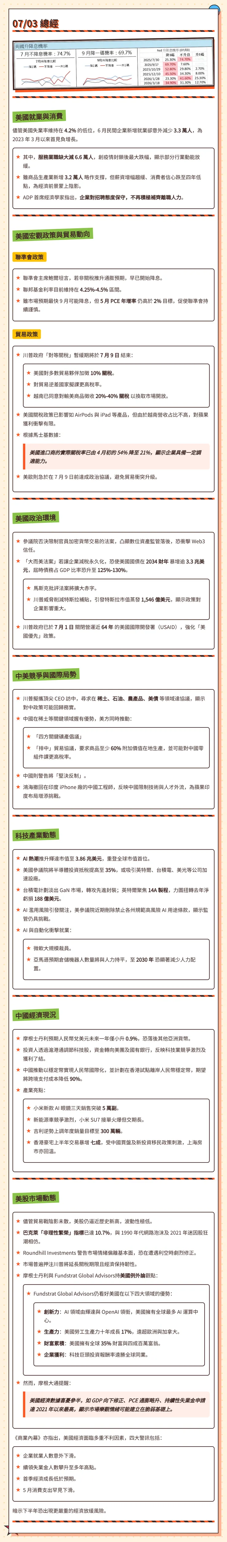
台股

總經
儘管美國失業率維持在 4.2% 的低位,6 月民間企業新增就業意外減少 3.3 萬人,為 2023 年 3 月以來首見負增長,其中服務業職缺大減 6.6 萬人,創疫情封鎖後最大跌幅,顯示部分行業動能放緩。雖商品生產業新增 3.2 萬人略作支撐,但薪資增幅趨緩、消費者信心跌至四年低點,為經濟前景蒙上陰影。 ADP首席經濟學家指出,企業對招聘態度保守,不再積極補齊離職人力。雖商品生產業新增3.2萬人提供部分支撐,但薪資增幅放緩、消費者信心跌至四年低點,進一步為經濟前景蒙上陰影。
宏觀政策面,聯準會仍陷兩難。主席鮑爾坦言,若非關稅推升通膨預期,早已開始降息。當前聯邦基金利率維持在 4.25%-4.5%,雖市場預期最快 9 月降息,但 5 月 PCE 年增率仍超過 2% 目標,促使聯準會持續謹慎。貿易方面,川普政府的「對等關稅」暫緩期將於 7 月 9 日結束,美國對多數貿易夥伴加徵 10% 關稅,且對貿易逆差國家擬課更高稅率。越南已同意對輸美商品徵收 20%-40% 關稅以換取市場開放。 美國關稅政策已影響產品如AirPods與iPad,但因越南營收占比不高,對蘋果獲利衝擊有限。馬士基數據顯示,美國進口商的實際關稅率已從 4 月初的 54% 降至 21%,顯示企業具備一定調適能力。美歐則急於在 7 月 9 日前達成政治協議,避免貿易衝突升級。
美國政治環境動盪加劇經濟變數。參議院否決限制官員加密貨幣交易的法案,凸顯數位資產監管落後,恐衝擊 Web3 信任。備受爭議的「大而美法案」若讓企業減稅永久化,恐使美國國債在 2034 財年暴增逾 3.3 兆美元,屆時債務占 GDP 比率恐升至 125%-130%。馬斯克批評法案將擴大赤字,川普則威脅削減特斯拉補貼,引發特斯拉市值蒸發 1,546 億美元,顯示政策對企業影響深遠。此外,川普政府已於 7 月 1 日關閉營運近 64 年的美國國際開發署(USAID),強化「美國優先」政策。
國際方面,中美競爭持續牽動全球供應鏈。川普擬攜頂尖 CEO 訪中,尋求在稀土、石油、農產品及美債等領域達協議,顯示對中政策可能回歸務實,但中國在稀土等關鍵領域握有優勢。美方同時推動「四方關鍵礦產倡議」及「排中」貿易協議,要求商品至少 60% 附加價值在地生產,並可能對中國零組件課更高稅率。中國則警告將「堅決反制」。鴻海撤回在印度 iPhone 廠的中國工程師,反映中國限制技術與人才外流,為蘋果印度布局增添挑戰。
科技產業成焦點。AI 熱潮推升輝達市值至 3.86 兆美元,重登全球市值首位。美國參議院將半導體投資抵稅提高至35%,或吸引英特爾、台積電、美光等公司加速設廠。台積電計劃淡出 GaN 市場,轉攻先進封裝,英特爾則聚焦 14A 製程,力圖扭轉去年淨虧損 188 億美元。AI 濫用風險亦引關注,參議院近期刪除禁止各州規範高風險 AI 用途條款,顯示 AI 監管仍具挑戰。同時,AI 與自動化衝擊就業,微軟大裁員,亞馬遜預期倉儲機器人數量將與人力持平,至 2030 年恐顯著減少人力配置。
中國經濟正歷經挑戰與轉型。摩根士丹利預期人民幣兌美元未來一年僅小升 0.9%,恐落後其他亞洲貨幣,中國官方傾向維持匯率偏弱,以抵禦關稅壓力。投資人透過滬港通大舉調節科技股,轉向美團及國有銀行,反映科技業競爭激烈及獲利了結。中國正探索以穩定幣推動人民幣國際化,並計劃在香港試點離岸人民幣穩定幣,期將跨境支付成本降低 90%。AI 眼鏡市場爆發,小米新款 AI 眼鏡三天銷售破 5 萬副,新能源車市場則競爭激烈,小米 SU7 接單火爆但交期長,吉利逆勢上調年度銷量目標至 300 萬輛。香港豪宅市場上半年交易暴增七成,受中國買盤及新投資移民政策刺激,上海房市亦見回溫。
儘管貿易戰陰影揮之不去,美股仍逼近歷史高點,波動性極低。 巴克萊「非理性繁榮」指標已達10.7%,與1990年代網路泡沫及2021年迷因股狂潮相仿。 Roundhill Investments警告市場情緒偏離基本面,恐在遭遇利空時劇烈修正。市場普遍押注川普將延長關稅期限且經濟保持韌性,摩根士丹利看好「美國例外論」,建議增持美資產。Fundstrat Global Advisors則強調,美國在創新力、生產力、財富累積與企業獲利四大領域具備持久優勢:AI領域由輝達與OpenAI領銜,全球最多AI運算中心;美國勞工生產力近十年成長17%,遠超歐洲與加拿大;擁有全球35%財富與四成百萬富翁;科技巨頭的投資報酬率更遠勝全球同業。然而,摩根大通警告通膨壓力,並指出經濟數據喜憂參半,如GDP增長向下修正、PCE通膨略升,以及持續性失業金申請達2021年以來最高,暗示市場樂觀情緒可能建立在脆弱基礎上。 《商業內幕》報導亦指出,美國經濟正面臨多重不利因素,四大警訊包括企業就業人數意外下滑、續領失業金人數攀升至多年高點、首季經濟成長比預期更糟、5 月消費支出罕見下滑,暗示衰退風險升溫。





















