一週之內,幾份關於未來的劇本,同時被攤在了牌桌上。

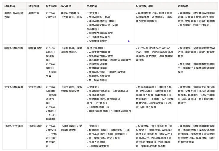
在華盛頓,川普政府高調公布了其雄心勃勃的「AI 行動方案」。報告的字裡行間,是對全球 AI 主導權毫不掩飾的渴望,其最終目標是:建立一個由美國定義的「全球人工智慧黃金標準」,並「確保盟友都基於美國技術進行發展」。這是一份以「工業革命、資訊革命與文藝復興」為名的、新時代的全球化宣言。
然而,就在兩週前,北京也悄悄發布了《新一代人工智能發展規劃 2.0》,矛頭直指「AI 賦能產業升級」與「數位絲路」。三個超級大國,三種不同的 AI 未來敘事,正在同時推進。美國強調的是「技術標準」,中國談的是「產業生態」,而歐盟則堅持「倫理框架」。與此同時,在台北,政府也宣布了「AI 十大建設」,計畫投入巨資,鞏固台灣在全球 AI 硬體和關鍵技術供應鏈中的樞紐地位。
四個政府/組織的AI發展政策對比表格:

當超級大國在雲端之上,用「全球標準」與「地緣政治」劃定未來疆域時,生活在地表上的我們,究竟是迎來了百年一遇的機會,還是踏入了一個被精心設計的陷阱?
宏大的問題,最終會像一粒沙,吹進我們每個人的眼睛裡。
加州,帕羅奧圖的陽光一如既往地慷慨,灑在史丹佛大學畢業生們年輕的臉龐上。Jennifer,剛拿到人機互動碩士學位的高材生,卻在慶祝的人群中感到一絲寒意。她的收件匣裡,躺著 217 封已投遞的求職信,以及 3 封來自二線公司的拒絕信。
同一時間,在台北信義區的一家咖啡廳裡,她 38 歲的表哥王志豪,一位資深的 UX 總監,正對著筆電螢幕發呆。螢幕上是公司最新一季的財報,以及一項被標紅的決議:「運用生成式 AI,將初階 UX 設計人力成本降低 40%」。
一個是還未踏入職場,就發現跑道正在消失的畢業生。一個是在職場中途,發現地基正在塌陷的資深專家。橫亙在他們之間的,不僅是太平洋的寬度,更是一個被 AI 無情撕裂的時代。二十年前,他們的前輩堅信設計能讓技術更人性化。二十年後,他們發現連「人性」本身,都可能成為演算法可以優化的參數。
AI 淘金熱,為何從失敗的心態未戰先衰?
我最近常常在北美友人家庭聚會上,感受到一種深刻的代溝。當王志豪的表弟,剛從大學畢業的小威,興奮地展示著手機說:「你看這個 YouTuber,用 AI 工具寫文案、剪影片,半年就做到月收百萬。我們這個世代,不需要再像你們一樣,在大公司裡熬十年了。」
王志豪看著表弟眼中閃爍的光芒,像極了十年前的自己。他沒有直接反駁,只是平靜地問:「你知道這半年裡,有多少個嘗試做 AI 生意的 YouTuber,最終默默關掉了頻道嗎?」
小威愣住了。
這就是 AI 淘金熱的第一個陷阱:倖存者偏差。媒體和社群網路上,充斥著「一人公司」、「AI 變現」的造富神話。但每一個被推上神壇的成功案例背後,都掩埋著數千個無聲的失敗者。AI 降低了創業的技術門檻,但這也意味著,你正與全世界成千上萬個同樣掌握了這些工具的、飢渴的創業者,在一個日益擁擠的紅海中廝殺。
王志豪沒說出口的,是更殘酷的現實。他最近面試了一位試圖「一人創業」失敗的年輕設計師。那位年輕人花了八個月,用最新的 AI 工具打造了一個功能完美的產品,卻在市場推廣上寸步難行。因為當所有人都能輕易做出「能用的」東西時,真正的壁壘便從「技術實現」轉移到了更古老的東西:品味、信任,與規模。而這些,都不是 AI 能一鍵生成的。
這場關於創業的世代對話,本質上是兩種價值觀的衝突:
- Z 世代,看見了技術民主化帶來的「無限可能」。
- X 世代,則看見了可能性背後的「結構性困境」。
然而,這或許並非對錯之分,而是一個更深刻的戰略選擇。在一個可能性無限的世界裡,你真正的優勢,或許不是去追逐所有熱點,而是定義自己「不做什麼」。這就是 AI 時代創業者真正的煉金術:擁抱限制,而非追逐目標。在一個被主流忽視的、極度狹窄的領域,用 AI 將其做到極致,這才是無法被輕易複製的護城河。
更根本的是,在一個由他人制定標準的生態系中,即便你短暫成功,你的天花板也早已被決定。你的創新,最終只能是巨頭花園裡一株被允許生長的、無害的盆景。
後 AI 科技殖民,誰在為你寫劇本?
當我把視角從個人與世代的衝突中抽離,拉高到國家與企業的層級時,我看到的投資人牌局,遠比想像中更為兇險。在新加坡,濱海灣金沙酒店的頂樓,台灣 AI 新創 CEO 林雅婷正在向一位新加坡主權基金的代表做最後陳述。她的公司,在越南和泰國的本地化項目上燒掉了千萬投資,卻始終無法突破市場。
「我們低估了文化適應的成本,」她坦承,「一個在台灣市場備受好評的 AI 客服,在印尼可能因為語氣過於直接而被視為無禮。這不是演算法能解決的問題。」
基金代表點點頭,一針見血地指出:「你們的技術很優秀,但你們一直在用『為全世界製造產品』的思維,去應對一個『極度本地化』的市場。你們面對的不是單一的東南亞,而是十幾個語言、宗教、文化截然不同的戰場。」
林雅婷的困境,是出海戰略中的「術」層面的失敗。然而,在舊金山的一場半導體論壇上,晶片公司總監張經理所面臨的,則是「道」層面的絕境。
美方合作夥伴在酒會上拍著他的肩膀,語氣親切地說:「川普總統的 AI 行動方案對台灣是個大利多。我們需要像你們這樣可靠的盟友,為我們提供『賦能』(Enablement)。」
張經理笑著點頭,心中卻升起一股寒意。他想起幾天前,一位矽谷的分析師朋友對他說的話:「你們台灣的媒體和官員,總喜歡說台美的 AI 策略是『互補而非競爭』,台灣做硬體『賦能』,美國做軟體『治理』。但他們都搞錯了。」
「怎麼說?」張經理問。
「在 AI 時代,『治理』不是責任,是權力。誰制定標準,誰就擁有一切。」那位朋友解釋道,「而單純的『賦能者』,在權力不對等的牌局中,只是價值鏈最底層的、隨時可以被替代的能源供應商。你提供電力,但別人用你的電開起了迪士尼樂園,門票收入與你無關。」
酒會上,美方代表的下一句話,印證了這位朋友的警告。
「我們很樂意採購你們的晶片,」他說,「前提是你們的技術規格,必須完全符合美國的 AI 戰略標準。我們需要的不是獨立的競爭者,而是能嵌入我們生態系的、可靠的供應商。」
這句話,就像一道閃電,擊中了張經理。他終於讀懂了美國那份 AI 行動方案中的魔鬼細節——那句被許多人忽略的話:「我們需要建立美國人工智慧...作為全球人工智慧的黃金標準,並確保我們的盟友都基於美國技術進行發展。」
這不是合作,這是新時代的科技殖民。然而,將這個標籤僅僅貼在美國身上,或許也過於簡化了牌局的全貌。張經理的思緒回到了那張詳細的政策對比表上。歐盟的《AI法案》高舉「倫理」大旗,實質上也是一種「標準輸出」。透過定義何為「可信賴AI」,它迫使全球玩家遵循其規則,形成一種「規範殖民」。同樣地,中國的「數位絲路」和「自主可控」策略,其目標是建立一個獨立於西方的技術體系。三股勢力,三種不同形式的擴張,只是包裝不同,本質都是將自身意志延伸為全球標準的權力遊戲。
這份看似雙贏的藍圖,實際上是一份「AI 附庸國指南」。它撕掉了所有溫情脈脈的「互補」面紗,明確地定義了「盟友」的角色:你必須基於我的技術來發展,你不能有自己的標準,你的創新不能脫離我的生態系。
張經理突然意識到,台灣科技業所面臨的根本困境,是如何在一個由超級大國制定規則的牌局中,避免淪為一枚功能性的棋子。是滿足於成為「全球 AI 硬體樞紐」,但失去定義自己未來的權力?還是有勇氣在提供「賦能」的同時,去探索屬於自己的、微小的、但卻是自主的「治理」模式?
這才是這份 AI 行動方案,向台灣提出的、真正無法迴避的靈魂拷問。
學歷貶值,常春藤級光環的知識值什麼價?
但無論是個人的創業焦慮,還是國家的戰remmo困境,最終都匯集到一個更根本的問題上:我們賴以為生的教育體系,正在以驚人的速度失效。這一點,我從 Jennifer 的掙扎中看得最為清楚。回到史丹佛,她的焦慮日益加深,因為她發現,自己花費兩年時間、背負百萬學貸學到的深度學習框架,在畢業前夕,已經被一家新創公司發布的工具徹底顛覆。她學到的不是過時的「知識」,而是「知識的詛咒」——學得越多,越發現自己跟不上時代的腳步。
「我們的課程設計,至少滯後市場需求 18 個月,」一位不願具名的教授在私下承認,「AI 領域每六個月就有一次範式轉移。傳統的『四年本科 + 兩年碩士』教育模式,更像是一台製造過期罐頭的生產線。」
更深層的矛盾,體現在她與父母的視訊通話中。
「我們花了這麼多錢讓你去最好的學校,就是為了讓你有一份穩定的好工作。」母親在螢幕那頭擔憂地說。
「媽,」Jennifer 深吸一口氣,「現在的問題是,『穩定』和『好工作』這兩件事,可能再也無法劃上等號了。我的學歷證明的是我『過去』的學習能力,但企業現在想知道的是,我是否有能力應對『未來』那些還不存在的問題。」
這場對話,宣告了一個時代的終結。在上一代人的世界觀裡,教育是一項回報豐厚的長期投資,名校學歷是通往中產階級的入場券。但在 AI 時代,當知識本身可以被即時生成與檢索時,傳統教育的價值正在被迅速稀釋。
危機的核心,是我們的教育體系,仍在用工業時代的思維,去培養資訊時代的學生,來應對一個 AI 時代的未來。這是一種結構性的錯位。而更令人不安的是,這種教育模式所培養出的人才,即便頂尖,也可能只是在為他人定義的生態系,輸送著一顆顆閃亮、標準化、但卻極度依賴系統的「高級零件」。
憂慮無法停止,但開始行動並對談能知道焦慮來至於何處
從矽谷的裁員,到台北的創業爭論;從新加坡的商業困境,到史丹佛的教育危機。這一切的故事,最終都指向一個終極問題:當外部的跑道、規則、地圖都在被 AI 不斷重繪時,我們還剩下什麼?
答案,或許就藏在王志豪的公司轉型中。面對團隊的焦慮,他提出了一個新的模型,稱之為「人性堆疊 (Human Stack)」:
- 底層:可被 AI 加速的「技能」(Skills)。 比如繪製線框圖、撰寫程式碼、分析數據。這一層的價值將被嚴重衝擊,因為 AI 能做得更快、更便宜。
- 中層:難以量化的「品味」(Taste)。 比如對美的直覺、對市場的嗅覺、對人性的洞察。這是你過去所有經驗、失敗、感悟的總和,AI 很難模仿。
- 頂層:定義方向的「主體性」(Subjectivity)。 也就是你的價值觀、你的好奇心、你獨特的個人選擇。這是 AI 完全無法觸及的領域,也是你之所以為你的原因。
「我們的價值,」王志豪對他的團隊說,「正在從底層,向中層和頂層轉移。我們的任務,不再是設計更好的『界面』,而是定義更有意義的『問題』。不再是把事情『做對』,而是去判斷『什麼是對的事情』。」
這不是一篇觀察論述,這是一份個人行動指南。當你關上這個頁面,宏大的趨勢分析都將淡去,只剩下三個你無法迴避的個人抉擇,它們將定義你在 AI 時代的生存劇本:
1. 你的「不可複製價值」是什麼? 不是你的技能,不是你的履歷,而是你獨特的品味、失敗的經驗、跨界的洞察。是那些 AI 無法從數據庫中學到的,你之所以為你的部分。明天,你打算如何刻意練習、強化它?
2. 你的「限制」是什麼? 在這個人人追求「更多」的時代,你決定「不做什麼」?你決心在哪個被主流忽視的、狹窄的角落,用 AI 建立起無人能及的深度?你的「不做清單」,將是你最堅固的護城河。
3. 你今天要開始建立的「人文素養」是什麼? 在技術至上的時代,對人性的理解變得無比珍貴。你今天要讀一本歷史,看一部經典電影,還是約一位不同領域的朋友進行一場沒有目的的深度交談?你的人文素養,決定了你指揮 AI 時的智慧高度。
真正的挑戰不是技術會如何改變我們,而是我們如何在改變中,主動選擇成為怎樣的人。這才是這個時代最深刻的抉擇。
(本文基於真實訪談,部分人名和公司名稱已做匿名處理)























