在電子工程、物聯網開發等專案中,電路圖是連結設計理念與實體實現的橋樑。然而,傳統繪圖軟體的高學習成本和在地化限制,常讓初學者望而卻步。而ProcessOn,作為專業的線上作圖平台,擁有500+專業電路符號庫,編輯器介面設計簡潔,操作流暢,大大減少了電路圖製作的學習成本。本文將透過實操案例,手把手教您如何用ProcessOn快速繪製出符合國際標準的電路圖。
Ⅰ.為什麼選擇ProcessOn繪製電路圖?
1. 全雲端協作,打破設備壁壘
無需安裝任何軟體,瀏覽器即可開啟作圖。團隊成員可即時同步編輯,修改記錄自動儲存至雲端,支援歷史版本回溯。減少團隊之間的溝通協作成本,縮短電路設計週期。2. 超全的智慧符號庫
平台內建開關繼電器、半導體裝置、積體電路等20大類電路符號,支援透過自然語言描述快速呼叫元件(如輸入"三極管"自動匹配符號)。

3. 跨格式無縫相容
支援導入Visio工具產生的.vsdx文件,匯出PNG/PDF/SVG等格式。
Ⅱ.電路圖的製作教程
1. 建立專案與範本選擇
登入ProcessOn後,進入個人檔案頁,點選「新建檔案」→選擇「電路圖」。然後在更多圖形中加入電路圖到圖形庫。
2. 新增電子元件符號
(1)在左側的圖示庫中,找到「電子元件」相關分類,選擇你需要的電子元件符號,如電阻、電容、電感、二極體、三極管、積體電路等。
(2)將選取的電子元件符號拖曳到繪圖區域中,放置在適當的位置。
(3)雙擊電子元件符號,可以進行編輯,如修改元件名稱、參數等。
(4)如果系統提供的電路圖符號不滿足你的需求,也可以點選編輯器左側「我的元件」建立新的分類,然後點選更多中的導入,支援導入png、svg、vssx等格式的符號。
3. 連接電子元件
(1)選擇左側工具列中的「連接線」 工具,在繪圖區中點選一個電子元件的連接點,然後拖曳滑鼠到另一個電子元件的連接點,即可建立一條連接線。
(2)連接線可以是直線、曲線或折線,依需求進行調整。可以透過拖曳連接線的端點或中間點來改變連接線的形狀和長度。
(3)雙擊連接線,可以進行編輯,如修改線的顏色、粗細、樣式等。
4. 添加電源和接地
(1)在左側的圖示庫中,找到「電源和接地」 分類,選擇適當的電源和接地符號,如電池、直流電源、接地符號等。
(2)將電源和地符號拖曳到繪圖區域中,放置在適當的位置。
(3)連接電源和地符號與其他電子元件,確保電路的完整性。

5. 新增標註和註釋
(1)雙擊畫布,即可新增一個文字方塊。
(2)在文字方塊中輸入標註或註記內容,如電子元件的參數、電路的功能說明等。
(3)可以透過拖曳文字方塊的邊框來調整其大小和位置,也可以透過雙擊文字方塊進行編輯,例如修改字體、顏色、大小等。

6 . 美化電路圖
(1)調整電子元件符號、連接線和文字方塊的顏色、字體、大小等樣式,讓電路圖更美觀易讀。
(2)可以加入背景顏色、邊框等裝飾元素,增強電路圖的視覺效果。
(3)使用對齊、分佈等工具,調整電子元件的位置和間距,使電路圖佈局更合理。
7 . 檢查和優化電路圖
(1)仔細檢查電路圖中的電子元件符號是否正確、連接是否準確、標註和註釋是否清晰。
(2)對電路圖進行最佳化,去除不必要的元素,並簡化電路圖的結構。可以透過合併重複的電子元件、優化連接線的走向等方式來提高電路圖的可讀性。
(3)進行電路模擬或實際測試,驗證電路圖的正確性與性能。如果發現問題,及時進行調整和修改。

8. 分享與協作
完成繪製後,匯出為圖片或PDF格式,可以插入到企業文件中與團隊成員共用。也可以直接將電路圖分享協作給同事或客戶,以便團隊成員在線上查看或編輯。

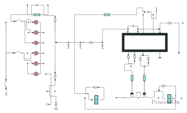
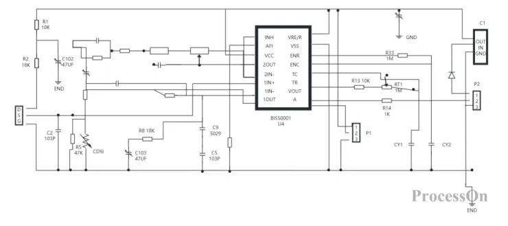
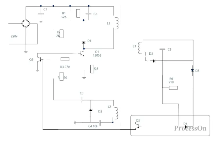
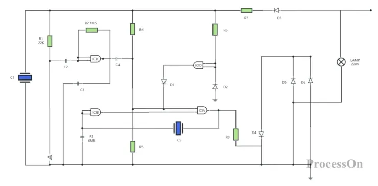
Ⅲ.電路圖模板
ProcessOn模板社群內包含豐富的電路圖範本可供參考,同時支援複製使用,提高繪圖效率。以下是部分模板分享。




以上就是使用ProcessOn在線上製作電路圖的教程,透過系統化的創建想法和標準化流程,即使非專業電路設計師也能快速繪製出符合產業規範的電路圖。 ProcessOn的電路圖製作器,進一步降低了電路設計的門檻,使團隊更專注於創新而非重複勞動。























