📌 語音摘要
執行摘要
在未來 10 至 20 年,全球經濟將經歷一場由少數相互關聯的技術轉變所驅動的根本性重塑。這些轉變的核心論點是:一個龐大的基礎設施建設週期,特別是在運算能力、能源和通訊領域,將成為實現人工智慧(AI)、生物技術和新興人機互動模式潛力的先決條件。此一轉變預計到 2040 年將創造數十兆美元的經濟價值 1。本報告旨在為戰略投資者、家族辦公室、風險投資家和企業戰略團隊提供一個全面、數據驅動的框架,以理解並駕馭這一歷史性機遇。
本報告將此宏大藍圖解構成五個核心軸線:基礎建設(Infrastructure)、人機互動(Interaction)、社會結構(Society)、人類延伸(Biology) 和 邊界探索(Exploration)。
- 基礎建設 是所有未來技術的基石。對生成式 AI 和自主系統日益增長的需求,正對全球運算、能源和通訊網絡施加前所未有的壓力 3。這催生了在半導體、資料中心、清潔能源、電網儲存和下一代通訊協定領域的世代性投資週期。控制這些基礎設施瓶頸的公司將在未來十年享有結構性優勢。
- 人機互動 正在從傳統的螢幕和鍵盤轉向更直觀、更具沉浸感的模式。AI PC、智慧眼鏡、混合實境(MR)頭戴裝置,以及最終的腦機介面(BCI),將重新定義我們與數位世界的關係。此一轉變的核心是「代理式 AI」(Agentic AI)的興起——能夠自主感知、決策和行動的 AI 系統,將成為人類能力的強大增強器 3。
- 社會結構 將因 AI 和自動化而發生深刻變革。工作性質將從重複性任務轉向人機協作,催生新的職位類別,同時也帶來勞動力轉型的挑戰 5。城市將變得更加智慧,透過數據驅動的基礎設施管理交通、能源和公共安全 6。同時,地緣政治和軍事領域的競爭也將日益由軟體定義的 AI 平台主導。
- 人類延伸 象徵著生物技術與 AI 的融合,旨在突破人類能力的極限。基因編輯技術(如 CRISPR)為治療遺傳性疾病提供了前所未有的可能性 7。AI 正在徹底改變藥物發現的經濟效益 8。同時,專注於延長「健康壽命」(healthspan)的長壽生物科技正從科幻小說走向臨床現實。
- 邊界探索 代表著人類向新的物理疆域擴張。商業航太領域正在經歷一場由 SpaceX 等公司主導的革命,其目標是建立一個價值上兆美元的太空經濟 9。與此同時,對深海資源的探索則引發了經濟需求與潛在生態災難之間的激烈辯論,構成了一個重大的 ESG(環境、社會和治理)困境 11。
總體而言,本報告的分析表明,最大的確定性機會在於基礎建設層。無論上層應用如何演變,對更強大運算能力和更充足清潔能源的需求是不可避免的。投資者應當建立一個分層的投資組合,以基礎設施巨頭為核心,輔以在各個垂直領域中具有明確技術護城河的類別定義領導者,並策略性地配置於具有非對稱上行潛力的新興挑戰者。然而,地緣政治緊張局勢、監管不確定性和技術炒作週期等重大風險,要求投資者保持警惕和靈活。
表 1:關鍵技術市場預測 (2025–2040)

資料來源:綜合 Grand View Research, McKinsey, MarketsandMarkets, Fortune Business Insights, Roots Analysis, World Economic Forum 等機構的報告 6。
第一部分:基礎層 - 重塑全球基礎設施
未來二十年的技術願景——從無所不在的 AI 到沉浸式虛擬世界——都建立在一個共同的基礎之上:一個能夠支持指數級數據和運算需求的全球基礎設施。然而,現有的基礎設施正瀕臨極限。麥肯錫在其技術趨勢報告中明確指出,「擴展挑戰」(Scaling challenges)是當前最關鍵的跨領域主題之一 3。生成式 AI、機器人和沉浸式環境等運算密集型工作負載的激增,暴露了全球基礎設施在電力、網路和資料中心容量方面的裂痕 3。因此,在未來十年,最確定且規模最大的投資機會,將來自於為這場新工業革命提供「鎬和鏟」的基礎設施建設。
1.1 AI 運算引擎:新工業革命的基石
所有未來技術的進步都需繳納一筆「運算稅」,而這筆稅收的徵收者是那些控制半導體價值鏈關鍵環節的公司。這個價值鏈高度專業化且地緣政治敏感,為處於其中的領導者提供了強大的結構性護城河 21。
- 半導體價值鏈的地緣政治瓶頸:整個半導體生態系統呈現出寡占甚至獨佔的特徵。在設計階段,ARM 架構佔據了行動處理器市場的主導地位。在製造設備端,荷蘭公司 ASML 憑藉其獨家的極紫外光(EUV)微影技術,成為生產 7 奈米及以下先進製程晶片的唯一供應商,這使其成為全球科技領域最重要的單一瓶頸 22。在晶圓代工領域,台積電(TSMC)則佔據了市場的絕對領先地位。這種高度集中的結構使得半導體供應鏈極易受到地緣政治動盪的影響。
- 市場預測與成長動力:市場數據強烈支持運算需求將持續爆發的觀點。全球 AI 晶片組市場預計將從 2023 年的約 570 億美元成長至 2030 年的超過 3,230 億美元,年均複合成長率(CAGR)高達 28.9% 13。其中,圖形處理器(GPU)目前以約 31% 的市佔率主導市場,但專為特定 AI 工作負載設計的特殊應用積體電路(ASIC)預計將成為成長最快的領域,這反映了運算正朝向更專業化的方向發展 13。僅資料中心的 AI 加速器出貨量,預計就將從 2024 年的 1,230 億美元成長至 2030 年的 2,860 億美元 24。
- NVIDIA 的路線圖作為市場催化劑:作為 AI 運算領域的領導者,NVIDIA 公布的年度產品更新節奏——從 Blackwell(2025年)到 Rubin(2026-2027年)再到未來的 Feynman 架構——不僅是一份產品藍圖,更是一種加速企業基礎設施升級週期的戰略 25。每一代產品都承諾了指數級的性能提升,例如,Rubin Ultra 架構的 FP4 運算性能預計將達到 Hopper 架構的 900 倍,而總擁有成本僅為其 3% 26。為了克服大規模 GPU 叢集在功耗和資料傳輸上的瓶頸,NVIDIA 正在積極轉向矽光子技術,利用光學進行晶片間通訊,這是實現未來百萬級 GPU 擴展的關鍵技術 26。
- 地緣政治風險與供應鏈重組:美中科技競爭正迫使半導體供應鏈進行根本性的重組。美國的《晶片與科學法案》(CHIPS Act)以及歐洲和日本的類似法案,正在推動「戰略性回流」(strategic reshoring)和「友岸外包」(friendshoring),將製造能力轉移到政治上更可靠的國家 28。TSMC 等公司正在亞利桑那州和歐洲建立先進晶圓廠,以實現地域多元化 28。這一轉變雖然為現有供應鏈帶來風險,但也為美國、歐洲和日本的國內供應商創造了新的機遇。
1.2 驅動革命:能源的三難困境
AI 革命的巨大潛力正面臨一個物理世界的硬性約束:能源。NVIDIA 的次世代晶片雖然性能強大,但其能源消耗也同樣驚人。這使得 AI 產業的成長與能源基礎設施的擴張和現代化緊密相連。
- 資料中心的電力危機:科技業對電力的渴求已成為一個系統性風險。Deloitte 的報告指出,生成式 AI 對電力的巨大需求正迫使業界重新思考資料中心的設計和能源採購策略 30。麥肯錫同樣將資料中心的電力限制視為 AI 擴展的主要挑戰之一 3。
- 再生能源成為必然選擇:為滿足新增的電力需求並符合永續發展目標,清潔能源投資正以前所未有的速度成長。國際能源署(IEA)預計,2025 年全球清潔能源投資將達到 2.2 兆美元,是化石燃料投資的兩倍 31。到 2025 年,再生能源預計將滿足全球新增電力需求的 90% 以上,其中太陽能光電(PV)以 4,500 億美元的投資額位居首位 31。
- 儲能的必要性:再生能源(如太陽能和風能)的間歇性特點,使得電網級的電池儲能系統成為維持電網穩定不可或缺的一環。預計 2025 年全球在電池儲能領域的投資將達到 660 億美元 31。除了現有的鋰離子電池技術,產業界正在積極開發更安全、更永續的下一代電池技術,並致力於建立美國本土的供應鏈 33。
- 氫能作為長期解決方案:對於難以電氣化的重工業和長途運輸領域,氫能提供了一個重要的脫碳路徑。全球氫能市場預計將從 2023 年的約 2,430 億美元成長至 2030 年的超過 4,100 億美元,CAGR 約為 7.8% 20。儘管目前市場仍由依賴化石燃料的「灰氫」主導,但由政府政策和脫碳目標驅動的「綠氫」(利用再生能源生產)將是未來的核心成長動力 37。
1.3 全球神經系統:下一代通訊技術
如果說運算和能源是 AI 革命的大腦和心臟,那麼通訊網路就是其神經系統。為了支持未來沉浸式體驗和無所不在的 AI 代理,全球通訊骨幹正在進行下一次重大升級。
- 通往 6G 之路:隨著 5G 網路的普及,全球標準組織已經開始規劃 6G。預計 6G 的標準化工作將於 2025 年左右啟動,並在 2030 年前後實現商業化 38。6G 的目標是提供比 5G 更高的數據傳輸速率、更低的延遲(可靠性可能提高 100 倍)以及更廣泛的覆蓋範圍,並原生整合 AI 和感測能力 38。這將為全像投影通訊、無縫擴展現實(XR)和大規模數位分身(Digital Twins)等未來應用奠定基礎 38。
- 低軌衛星(LEO)革命:衛星寬頻市場正在被 SpaceX 的 Starlink 徹底顛覆。憑藉其先發優勢,Starlink 已在全球擁有超過 700 萬用戶,並在 2025 年實現了 118 億美元的營收 41。其技術優勢顯而易見:Starlink 的延遲僅為 25-45 毫秒,遠低於競爭對手 OneWeb 的 70 毫秒 41。亞馬遜的 Project Kuiper 在衛星部署和監管審批方面則遠遠落後 41。更具突破性的是,Starlink 與 T-Mobile 合作推出的「Direct-to-Cell」服務,讓普通智慧型手機無需特殊硬體即可連接衛星,這開拓了一個價值 1,000 億美元的全新市場 41。
- 量子網路的遙遠前景:雖然仍處於早期研究階段,但量子網路代表了未來安全通訊的終極形態 43。利用量子糾纏和量子隱形傳態等原理,量子網路有望實現無法被竊聽的通訊。然而,要實現具有實用價值的應用,需要將邏輯量子位元(logical qubits)的數量提升至三位數以上,這在未來數年內仍是一個巨大的挑戰 25。
表 2:低軌衛星(LEO)星座競爭格局快照

資料來源:綜合 AInvest 等機構的報告 41。
第二部分:體驗層 - 重新定義人機互動
建立在第一部分所述的強大基礎設施之上,未來十年將見證人機互動模式的根本性變革。我們將從透過螢幕下達明確指令的時代,過渡到一個由 AI 驅動、更加自然、環境感知甚至直接與神經系統相連的互動新紀元。這一轉變不僅僅是介面的革新,更是人類與數位智慧協作方式的重塑 3。
2.1 不斷演進的終端:從 AI PC 到環境運算
互動革命的起點是我們日常使用的終端設備的智慧化。AI 正在從雲端走向邊緣,直接嵌入到個人電腦、智慧型手機和新型態的穿戴裝置中。
- AI PC 的換機潮:在個人電腦中整合神經處理單元(NPU)正催生一場重大的硬體升級週期。全球 AI PC 市場預計將從 2024 年的約 510 億美元,成長至 2030 年的超過 2,810 億美元,CAGR 高達 34.4% 3。這一趨勢不僅惠及聯想等 PC 製造商,也為底層的晶片設計公司(如 Intel、AMD 和 ARM)帶來了巨大的成長機會 14。
- 「AI 手機」時代的來臨:智慧型手機市場的競爭焦點正從硬體規格轉向設備端的 AI 功能。三星高層明確表示,公司戰略是推動從「智慧型手機」到「AI 手機」的轉型 45。全球設備端 AI 市場預計將從 2024 年的 86 億美元成長至 2030 年的近 370 億美元,CAGR 為 27.8% 46。這一成長的驅動力來自於對即時處理、個人隱私保護和個性化體驗的需求 46。蘋果雖然在生成式 AI 領域起步較晚,但其長期戰略一直植根於隱私優先的設備端處理 47。
- AR/VR/MR - 通往元宇宙之路:擴增實境(AR)、虛擬實境(VR)和混合實境(MR)的融合,被視為下一代計算平台。這個市場正處於爆發性成長的前夜,預計將從 2023 年的約 420 億美元,激增至 2032 年的超過 8,260 億美元,CAGR 高達 39.1% 15。儘管遊戲娛樂是目前的主要驅動力,但企業在員工培訓、遠端協作和產品設計等領域的應用潛力巨大 15。Meta 憑藉其 Quest 系列產品,佔據了約 75% 的市場份額,處於絕對領先地位,但蘋果 Vision Pro 的推出則為整個行業設定了新的品質標竿,並驗證了該領域的長期潛力 49。目前,高昂的開發成本和內容生態的匱乏仍是限制其大規模普及的主要障礙 15。
- 智慧眼鏡作為企業級工具:相較於面向消費者的 MR 頭戴裝置,更輕便的智慧眼鏡在企業市場找到了明確的應用場景。Vuzix 等公司專注於為物流、倉儲和現場服務等行業開發專用智慧眼鏡,這些設備具備堅固耐用的設計、超長電池續航和 AI 驅動的視覺輔助功能,能顯著提升工作效率 50。
Gartner 的技術成熟度曲線分析顯示,市場的關注點正在發生微妙而關鍵的轉變。生成式 AI 本身已從「膨脹預期的高峰」(Peak of Inflated Expectations)滑入「幻滅的低谷」(Trough of Disillusionment)53。這意味著企業的關注點正從驚嘆於大型語言模型(LLM)能做什麼,轉向如何將 AI 可靠、安全且規模化地部署到實際業務流程中。因此,AI 工程(AI Engineering)和模型維運(ModelOps)等支撐性技術正變得至關重要 53。這一轉變表明,下一波價值創造將來自於那些提供穩定、可治理的 AI 平台和工具的公司,而非僅僅是模型本身的創造者。
2.2 代理式 AI 的興起:助理、化身與人形機器人
人機互動的下一個階段是從被動響應轉向主動執行。AI 將不再僅僅是回答問題的聊天機器人,而是能夠理解目標、制定計劃並自主行動的「代理」(Agent)。
- 從聊天機器人到 AI 代理:市場正在從傳統的對話式 AI(如聊天機器人)演進為能夠在數位或物理環境中自主執行多步驟複雜任務的代理式 AI 3。這被視為企業從 AI 中獲取價值的根本性轉變 4。全球對話式 AI 市場預計將從 2024 年的約 120 億美元成長至 2030 年的超過 410 億美元,CAGR 達到 23.7% 54。
- 人形機器人——AI 的物理化身:人形機器人是 AI 代理的終極物理體現。儘管該領域仍處於早期階段,但其市場潛力極其巨大。一些分析預測其 CAGR 將超過 65%,到 2029 年市場規模接近 500 億美元 56。摩根士丹利更為樂觀,預測到 2050 年,人形機器人市場(包括相關供應鏈和服務)可能超過 5 兆美元 57。主要的驅動力來自於個人助理、應對人口老化的護理需求以及取代重複性勞動的工業應用 56。Boston Dynamics、Agility Robotics 和特斯拉(Optimus 項目)等公司正引領這一領域的發展。
- 成本與普及曲線:目前,高昂的成本是人形機器人普及的主要障礙,單個機器人的成本估計在 20 萬美元左右。然而,隨著技術成熟和規模化生產,預計到 2050 年,其價格可能大幅下降至 15,000 至 50,000 美元之間,從而進入家庭和更廣泛的商業場景 57。
人形機器人的發展是本報告中幾乎所有技術軸線的最終交匯點。它不僅需要最先進的 AI 軟體來實現推理、導航和與環境的互動,還需要機器人學的突破來實現靈活的運動和操作,更需要高效的能源解決方案來支持其長時間的自主運作。因此,通用人形機器人的研發是一項「偉大挑戰」,成功解決這一挑戰的公司將創造出歷史上最具價值的產品之一。
2.3 終極前沿:腦機介面(BCI)
腦機介面是人機互動的終極形式,它旨在繞過傳統的輸入輸出設備,實現大腦與外部設備之間的直接通訊。
- 當前狀態與領導者:BCI 技術正從學術研究走向商業化,由 Neuralink、Synchron 和 Paradromics 等先驅公司引領 59。目前的初步應用主要集中在醫療輔助領域,例如幫助癱瘓患者透過意念控制電腦或義肢 59。
- 商業化與地緣政治路線圖:BCI 的商業化之路漫長且充滿挑戰。值得注意的是,中國已將 BCI 列為國家戰略重點,發布政策路線圖,目標是在 2027 年前取得關鍵技術突破,並在 2030 年前建立具有國際競爭力的產業生態 59。這標誌著 BCI 已成為美中科技競爭的一個新前沿。
- 壓倒性的挑戰:阻礙 BCI 發展的主要障礙不僅僅是技術性的(如信號品質、電池壽命、生物相容性),更是深刻的倫理和監管問題 61。關鍵的未決問題包括:如何保護極度敏感的腦部數據的隱私和所有權?如何防範針對植入物的網路攻擊?如何確保植入物的物理安全性?以及如何為臨床試驗參與者提供長期的技術支持和醫療保障?61。
對於投資者而言,BCI 屬於最高風險、最高回報的「深科技」(Deep Tech)領域。其成功不僅取決於工程上的突破,更取決於能否成功應對複雜的醫療設備審批流程、數據隱私法規和公眾接受度等挑戰。這意味著其投資回報週期極長且充滿不確定性,更適合具有深厚醫療領域專業知識和極長投資視野的專業風險投資基金。
第三部分:社會層 - 科技對工作、城市與安全的影響
隨著 AI 和自動化技術從實驗室走向社會,它們將對人類社會的三個基本結構——工作、城市和安全——產生深遠的、系統性的影響。這一層次的變革將重塑勞動力市場、城市運作模式以及國家間的競爭格局。
3.1 工作的未來:增強與自動化
關於 AI 對就業的影響,數據顯示其淨效應是積極的,但伴隨著劇烈的結構性轉變。
- AI 對勞動力的雙重影響:世界經濟論壇的一份報告預測,到 2025 年,AI 將在全球範圍內取代 7,500 萬個工作崗位,但同時會創造 1.33 億個新崗位,淨增 5,800 萬個 5。麥肯錫的報告則預計到 2030 年將新增 2,000 萬至 5,000 萬個工作崗位 5。被取代的主要是重複性、流程化的職位,而新增的職位則集中在 AI 訓練師、數據科學家、人機協作經理和 AI 倫理專家等新興領域 64。
- AI 助手的崛起:企業軟體正在被 AI 助手(Copilot)徹底重塑。微軟正積極將 Copilot 深度整合到其整個 Microsoft 365 生態系統中,截至 2024 年初,已有超過 60% 的財富 500 強企業開始採用 65。這種整合帶來了顯著的生產力提升,一些客戶報告每月節省超過 800 個工時 66。Google 則以其 Gemini for Workspace 作為應對,形成了兩大巨頭在企業生產力領域的 AI 競爭格局 65。
- 規模化的機器人流程自動化(RPA):RPA 市場專注於自動化重複性的數位任務,是一個相對成熟的自動化領域。該市場預計將從 2024 年的約 180 億美元成長至 2032 年的超過 720 億美元,CAGR 為 18.2% 16。市場由 UiPath、Automation Anywhere 和 Blue Prism 等專業公司主導 16。
企業 AI 領域一個清晰的趨勢是,最有價值的應用是嵌入式的,而非獨立的。微軟 Copilot 的成功策略證明,當 AI 工具深度整合到用戶既有的工作流程(如 Word、Excel、Teams)和數據生態系統中時,其威力才能最大化 65。這種嵌入式方法利用企業現有的數據圖譜提供上下文感知的高度相關建議,從而消除了用戶在不同應用之間切換的摩擦 67。這為微軟等平台型公司創造了巨大的競爭護城河,因為一個深度依賴其生態系統的組織,更有可能採用其內建的 AI 功能,而不是轉向一個獨立的 AI 工具。
3.2 感知城市:AI 驅動的都市主義
隨著全球城市化進程的不斷加深,利用技術來管理日益複雜的城市系統已成為必然趨勢。
- 一個數兆美元的市場:全球智慧城市市場預計將從 2024 年的約 8,780 億美元成長至 2030 年的近 3.8 兆美元,CAGR 高達 29.4% 6。僅美國市場,預計到 2030 年就將超過 1.1 兆美元 68。
- 核心驅動力:市場成長的主要驅動力包括快速的城市化、對資源(能源、水、廢物)高效管理的需求,以及對公共安全的日益關注 6。物聯網(IoT)、5G 和 AI 技術的融合是實現智慧城市的關鍵技術基礎 6。
- 主導領域:智慧公用事業(如智慧電網、能源管理)和智慧交通(如智慧交通管理、自動駕駛汽車)是目前最大的應用領域 6。
- 自動駕駛汽車的發展路線圖:儘管曾被寄予厚望,但全自動駕駛汽車的普及速度遠慢於預期,主要受制於技術、法規和公眾信任等多重挑戰 70。在未來十年,L2/L2+ 級輔助駕駛系統仍將是私家車的主流。由 Waymo 領軍的自動駕駛計程車(Robotaxi)服務,預計到 2035 年將在全球 40 至 80 個城市進行大規模部署,主要集中在美國和中國 70。Waymo 正在穩步擴大其運營範圍,近期已在亞特蘭大推出服務,並擴大了在洛杉磯和奧斯汀的服務區域,其自動駕駛里程已累計超過 1 億英里 72。
「智慧城市」並非單一產品,而是一個複雜的「系統之系統」。投資機會分散在硬體(感測器、物聯網設備)、連接(5G)、雲端平台(AWS、Microsoft Azure)和 AI 軟體應用等多個層面。成功的公司將是那些能夠提供整合平台,而非單點解決方案的企業。例如,UrbanLogiq 和 Urban SDK 等新創公司正在建立地理空間 AI 平台,為城市規劃者整合和分析來自不同來源的數據 73。這凸顯了數據整合與分析層的核心價值,使得像 Alphabet(擁有 Waymo 和 Google Cloud)這樣的平台公司處於極其有利的競爭位置。
3.3 新戰場:AI 在安全與國防領域的應用
AI 不僅在改變商業和社會,也在重塑國家安全的樣貌,從網路防禦到現代戰爭,軟體正在成為新的戰略制高點。
- AI 在網路安全領域的應用:隨著網路攻擊的頻率和複雜性不斷增加,傳統的防禦手段已力不從心。AI 在網路安全市場的應用因此迅速成長,預計市場規模將從 2024 年的約 250 億美元成長至 2030 年的超過 930 億美元,CAGR 約為 24.4% 17。AI 被用於異常威脅檢測、用戶行為分析和自動化事件響應,以應對傳統方法難以發現的複雜攻擊 17。
- AI 在軍事與國防領域的應用:軍用 AI 市場預計將從 2024 年的約 130 億美元成長至 2032 年的超過 350 億美元,CAGR 約為 14.5% 76。AI 在自主系統(如無人機)、情報分析、指揮與控制等領域發揮著至關重要的作用 76。
- 新一代國防承包商的崛起:以 Palantir 和 Anduril 為代表的新一代科技優先型國防公司,正在挑戰以硬體為中心的傳統國防巨頭。他們的核心產品是 AI 驅動的軟體平台——如 Palantir 的人工智慧平台(AIP)和 Anduril 的 Lattice OS——這些平台正成為現代戰爭的作業系統 77。Palantir 的美國商業收入在 2025 年第二季度激增 93%,主要由 AIP 的採用所驅動 78。近期,這兩家公司宣布成立一個聯盟,旨在共同競標五角大廈的大型合約,這直接挑戰了現有的產業格局 79。
國防的本質正在從硬體主導轉向軟體定義的戰爭。未來的軍事優勢不再僅僅取決於更先進的坦克或戰鬥機,而是取決於能夠將所有資產聯網、即時處理數據並加速決策週期的卓越 AI 作業系統。Palantir 和 Anduril 的崛起,以及他們專注於解決國防部最棘手的數據整合和 AI 模型部署問題的戰略,表明未來的國防開支將越來越多地流向能夠解決軟體和數據挑戰的公司。
第四部分:生物層 - 延伸人類潛能
生物技術、數據科學和 AI 的融合,正開啟一個徹底改變醫學的時代。其核心是將醫療模式從被動治療轉向主動預防,甚至逆轉疾病和衰老過程。這一轉變不僅有望顯著提高人類的生活品質,也將催生一個規模龐大的新經濟體。
4.1 重寫生命密碼:基因編輯與 AI 驅動的藥物發現
- CRISPR 市場的成長:CRISPR 基因編輯市場預計將從 2024 年的約 40 億美元成長至 2033 年的超過 130 億美元,CAGR 約為 14.7% 7。市場成長的主要驅動力是遺傳性疾病的日益普遍,以及鹼基編輯(base editing)和引導編輯(prime editing)等新技術的發展,這些技術使得基因編輯更加精確和多功能 7。
- 治療產品線的進展:首款基於 CRISPR 的療法 Casgevy(由 CRISPR Therapeutics 和 Vertex 合作開發)已獲批准用於治療鐮狀細胞病和乙型地中海貧血 83。下一個重要的里程碑是體內(in vivo)療法,即直接在人體內編輯基因。CRISPR Therapeutics 在其針對心血管疾病的 CTX310 和 CTX320 項目中已獲得了令人鼓舞的早期臨床數據 83。
- AI 在藥物發現中的作用:AI 正在重塑整個藥物開發流程。從利用 AlphaFold 等模型進行靶點識別,到優化臨床試驗設計和招募患者,AI 正在解決傳統藥物發現面臨的核心挑戰:成本高昂、時間漫長和成功率低 8。
在生物技術領域,AI 驅動的平台將成為最有價值的資產。未來的製藥和生物技術領導者,將不再僅僅由其擁有的某一種藥物來定義,而是由其藥物發現和開發平台的效率和能力來決定。AI 能夠優化從靶點識別到臨床試驗的每一個環節,從根本上改變了藥物研發的經濟學模型,允許以更低的成本和更高的成功率進行更多的嘗試。因此,投資於那些成功整合 AI 和生物數據的平台型公司(如 Insilico Medicine 或 Recursion Pharmaceuticals),可能比押注單一臨床試驗的結果更具長期價值。
4.2 長壽經濟:延長健康壽命的科學
抗衰老市場正在分化為兩個截然不同的領域。
- 一個分化的市場:廣義的健康與保健市場(包括護膚品、保健品等)已經相當龐大,2024 年市場規模約為 730 億美元,並以約 7% 的 CAGR 穩定成長 87。而一個更為前沿但潛力巨大的「長壽生物科技」(longevity biotech)市場正在興起,其專注於干預衰老的生物學機制,預計到 2028 年市場規模可達 6,000 億美元 89。專門的抗衰老藥物市場,預計將從 2025 年的僅 7,900 萬美元成長至 2040 年的近 28 億美元,CAGR 高達 27% 18。
- 關鍵科學路徑:主要的科學方法包括細胞重編程(cellular rejuvenation,如 Altos Labs)、衰老細胞清除技術(senolytics,清除體內積累的「殭屍細胞」,如 Unity Biotechnology)和 NAD+ 水平恢復等 88。
- 主要參與者:該領域吸引了大量資金雄厚的私人新創公司(如由傑夫·貝佐斯支持的 Altos Labs 和 Google 旗下的 Calico Life Sciences)以及一些已上市的生物技術公司(如 Unity Biotechnology)18。
長壽生物科技正從科幻概念轉向臨床現實。儘管風險極高,但該領域正吸引頂尖的資本和人才,首批針對衰老根本機制的療法已進入人體試驗階段。這一從臨床前研究到人體試驗的轉變,是該行業的一個關鍵拐點。用單一療法治療多種與年齡相關的疾病,其潛在的市場規模是歷史上任何單一藥物都無法比擬的,這也解釋了為何它能吸引如此高的風險投資。
4.3 量化自我:持續健康監測
醫療保健的未來正從醫院走向家庭,從偶發性診斷走向持續性監測。
- 市場成長:全球穿戴式醫療設備市場預計將從 2024 年的約 910 億美元成長至 2032 年的超過 3,240 億美元,CAGR 為 17.8% 19。遠端患者監測(RPM)市場也呈現強勁成長,預計到 2033 年將超過 1,100 億美元,CAGR 約為 19.8% 92。
- 技術驅動力:市場成長得益於感測器技術的進步(微型化、高精度)、用於數據分析的 AI/ML 演算法,以及需要持續監測的慢性病患病率不斷上升 94。
- 無創監測的聖杯:研發的重點之一是實現對關鍵生物指標(尤其是血糖)的無創監測。目前正在探索的技術包括光學方法(如近紅外光譜法)和分析汗液、淚液或唾液的電化學感測器 95。然而,要達到臨床級的準確性仍然是一個巨大的技術挑戰 97。
穿戴裝置、遠端患者監測和 AI 的融合,正在創造一種主動、去中心化的新型醫療保健模式。這將產生源源不斷的真實世界健康數據流,AI 可以對其進行分析,從而在症狀出現之前預測和預防疾病。這形成了一個強大的正回饋循環:更多的數據產生更好的 AI 模型,帶來更好的健康結果,進而推動更廣泛的採用。能夠成功整合硬體(如 Apple、Google/Fitbit)、軟體平台和 AI 分析能力的公司,將主導未來的預防醫學領域。
第五部分:探索層 - 拓展已知世界的邊界
在鞏固了數位和生物領域的基礎之後,人類的目光正投向新的物理疆域——太空和深海。這些領域的探索不僅代表了技術的極致挑戰,也蘊含著巨大的經濟潛力和深刻的倫理風險。
5.1 新太空競賽:一個兆級美元的商業前沿
太空探索正從由國家主導的模式,轉變為一個充滿活力的商業生態系統。
- 爆炸性的市場成長:全球太空經濟預計將從 2023 年的約 6,300 億美元,成長至 2035 年的 1.8 兆美元(世界經濟論壇/麥肯錫預測),或到 2040 年超過 1 兆美元(摩根士丹利預測)9。成本下降和衛星服務的擴展是主要成長動力 10。
- 發射服務作為關鍵推動者:太空發射服務是整個太空經濟的瓶頸和賦能者。SpaceX 憑藉其可重複使用的火箭技術,已成為市場的主導者,其發射頻率遠超所有競爭對手 98。
- NASA 的「月球到火星」路線圖:美國國家航空暨太空總署(NASA)的阿提米絲計畫(Artemis program)是推動商業太空產業發展的重要政府催化劑。該計畫旨在月球上建立可持續的人類存在,作為未來火星任務的試驗場 100。該計畫高度依賴商業合作夥伴,如 SpaceX(提供星艦載人登陸系統)和 Blue Origin,這極大地刺激了一個充滿活力的月球經濟的形成 102。
太空經濟正在經歷一場從政府壟斷到垂直整合商業生態系統的範式轉移,而 SpaceX 正是這場轉移的核心。其可重複使用的火箭從根本上改變了進入太空的經濟學,創造了一個良性循環:更低的成本催生了新的商業模式(如 Starlink),這些商業模式的收入又為下一代技術(如星艦)的研發提供了資金。這種自我強化的循環鞏固了 SpaceX 的主導地位,使其成為整個太空生態系統的中心參與者。
5.2 深海前沿:海洋資源與生存風險
與太空探索的樂觀前景形成鮮明對比的是,對地球最後一個未知邊疆——深海的探索,正引發一場激烈的爭議。
- 經濟驅動力:推動深海採礦的動力來自於對「綠色科技」所需礦物(如鈷、鎳、錳)日益增長的需求。這些礦物是電動車電池和風力渦輪機的關鍵原料,而陸地上的供應鏈則面臨地緣政治風險 11。
- 環境衝突:這種經濟需求與巨大的環境風險直接衝突。科學家警告,深海採礦將導致不可逆轉的棲息地破壞、大規模的生物多樣性喪失、沉積物羽流釋放有毒物質,並可能干擾海洋在全球碳循環中的關鍵作用 11。
- 監管與社會反彈:科學界、環保組織以及包括德國、法國、西班牙和智利在內的多個國家,正發出越來越強烈的反對聲音,呼籲在充分了解環境影響之前暫停或禁止深海採礦 103。Google 和三星等主要科技公司也已承諾,不會在其供應鏈中使用來自深海的礦物 103。
深海採礦代表了一個典型的 ESG 困境,它將應對氣候變遷(獲取綠色礦物)與保護生物多樣性這兩個同樣重要的目標置於對立面。這不是一個簡單的「好與壞」的選擇,而是一個充滿極端不確定性的領域——科學上、監管上和財務上。強烈的公眾和政府反對使得其監管路徑極不明朗。因此,儘管需求信號明確,深海採礦在未來十年內很可能仍將是一個在倫理和財務上風險極高、並深陷法律與科學辯論的領域。
第六部分:綜合分析與投資框架
本報告的最後一部分將綜合前述五大軸線的分析,揭示其中最關鍵的相互依賴關係,並提供一個精煉且可操作的投資框架,以應對未來二十年的技術變革。
6.1 跨領域主題與相互依賴性
- AI 與數據作為通用加速器:AI 並非一個垂直領域,而是一個橫向的賦能層。它加速了所有其他軸線的進展,從設計新的半導體材料,到發現長壽藥物,再到管理智慧城市基礎設施。
- 從基礎設施到應用的價值鏈:一個清晰的因果鏈條浮現出來:基礎建設(運算、能源)的進步,賦能了新的人機互動模式(AI 代理、VR),進而重塑了社會結構(工作、城市),並使我們能夠增強人類延伸(生物科技)和追求邊界探索。基礎層的瓶頸將直接限制應用層的潛力。
- 技術的雙面性:希望與危險:幾乎每一個重大機遇都伴隨著一個顯著的風險。AI 帶來生產力提升的同時,也帶來了工作崗位轉移和治理挑戰。基因編輯的治療潛力伴隨著深刻的倫理問題。深海中的綠色礦物與生態破壞的風險並存。一個成功的投資策略必須能夠主動管理這種雙面性。
6.2 精煉的投資層級
基於本報告的分析,我們提出一個更新且擴展的三層投資結構,以指導長期資本配置。
- 第一層(基礎巨頭 - 較低風險,系統性曝險):這些公司為整個技術經濟轉型提供不可或缺的「鎬和鏟」。它們在各自的價值鏈環節中佔據準壟斷地位,並能從多個成長向量中受益。
- 代表公司:NVIDIA, Microsoft, ASML, TSMC, Alphabet。
- 第二層(類別定義領導者 - 中等風險,高成長):這些公司在一個高成長的垂直領域中建立了明確的領導地位,並正在定義其所在類別的未來。
- 代表公司:SpaceX, Palantir, Tesla (作為電動車/自動駕駛和能源公司), CRISPR Therapeutics。
- 第三層(新興挑戰者與賦能者 - 較高風險,非對稱回報):這些是專注於關鍵利基市場、擁有突破性技術的早期或專業化公司,具備爆發性成長的潛力。
- 代表公司:Rocket Lab (發射), Anduril (國防科技), UiPath (RPA), Plug Power (氫能), Unity Biotechnology (長壽科技)。
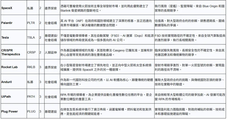
表 3:分層投資觀察名單與戰略理由


6.3 戰略建議與風險評估
基於以上分析,建議投資者採取一種「槓鈴策略」(barbell strategy):將大部分資本配置於第一層的基礎巨頭,以獲取整個技術浪潮的系統性成長,同時降低單一應用失敗的風險。組合的另一端,則應精選少量、高信念的第二層和第三層公司,以捕捉特定領域的非對稱性高回報潛力。
在執行此策略時,必須持續監控四大宏觀風險:
- 地緣政治衝突:美中之間的科技競爭是當前最大的系統性風險,尤其對半導體供應鏈構成了直接威脅。任何衝突升級都可能導致嚴重的供應中斷和市場重新定價。
- 監管不確定性:在腦機介面、基因編輯和自動駕駛等領域,技術發展的步伐將由監管機構而非工程師決定。法規的延遲或收緊可能會顯著延長這些技術的商業化時間表。
- 技術炒作週期:許多新興技術正處於 Gartner 所謂的「膨脹預期的高峰」。投資者應避免在炒作最激烈時追高,而應專注於那些已經展現出實際用戶採用和清晰商業模式的公司。
- 執行風險:即使擁有宏大的願景和領先的技術,公司仍可能因內部管理、供應鏈或市場策略的失誤而失敗。對公司季度報告、產品路線圖執行情況和客戶成長的持續追蹤至關重要。
總之,未來二十年將是充滿變革和機遇的時代。透過理解這五大技術軸線的內在邏輯和相互作用,並採取一個結構化、風險可控的投資方法,投資者將能更好地駕馭這場浪潮,並從中獲取長期價值。
引用的著作
- McKinsey: AI Could Generate Up to $23 Trillion Annually by 2040 - Marketing AI Institute, 檢索日期:9月 2, 2025, https://www.marketingaiinstitute.com/blog/mckinsey-ai-economic-impact
- Growth industries and the next big arenas of competition | McKinsey, 檢索日期:9月 2, 2025, https://www.mckinsey.com/mgi/our-research/the-next-big-arenas-of-competition
- McKinsey technology trends outlook 2025 | McKinsey, 檢索日期:9月 2, 2025, https://www.mckinsey.com/capabilities/mckinsey-digital/our-insights/the-top-trends-in-tech
- The 2025 Hype Cycle for GenAI Highlights Critical Innovations - Gartner, 檢索日期:9月 2, 2025, https://www.gartner.com/en/articles/hype-cycle-for-genai
- AI & Its Impact on Job Displacement and Opportunity Creation, 檢索日期:9月 2, 2025, https://www.smartforum.org/ai-and-the-future-of-work-impact-on-job-displacement/
- Smart Cities Market Size And Share | Industry Report, 2030 - Grand View Research, 檢索日期:9月 2, 2025, https://www.grandviewresearch.com/industry-analysis/smart-cities-market
- CRISPR-based Gene Editing Market | Industry Report, 2033, 檢索日期:9月 2, 2025, https://www.grandviewresearch.com/industry-analysis/crispr-based-gene-editing-market-report
- Integrating artificial intelligence in drug discovery and early drug development: a transformative approach - PMC, 檢索日期:9月 2, 2025, https://pmc.ncbi.nlm.nih.gov/articles/PMC11909971/
- Space Investing: Adam Jonas | Thoughts on the Market - Morgan Stanley, 檢索日期:9月 2, 2025, https://www.morganstanley.com/ideas/thoughts-on-the-market-space
- Space: The $1.8 Trillion Opportunity for Global Economic Growth, 檢索日期:9月 2, 2025, https://www3.weforum.org/docs/WEF_Space_2024.pdf
- Deep-Sea Mining: Risks, Impact, and Alternatives - Oceans Research, 檢索日期:9月 2, 2025, https://www.oceans-research.com/deep-sea-mining-threats-alternatives/
- Artificial Intelligence Market Size, Share | Industry Report, 2030 - Grand View Research, 檢索日期:9月 2, 2025, https://www.grandviewresearch.com/industry-analysis/artificial-intelligence-ai-market
- Artificial Intelligence Chipset Market | Industry Report, 2030, 檢索日期:9月 2, 2025, https://www.grandviewresearch.com/industry-analysis/artificial-intelligence-chipset-market
- AI Computer Market Size & Share | Industry Report, 2030, 檢索日期:9月 2, 2025, https://www.grandviewresearch.com/industry-analysis/ai-computer-market-report
- AR/VR/MR Market Size, Share, Trends & Forecast | 2032, 檢索日期:9月 2, 2025, https://www.skyquestt.com/report/ar-vr-mr-market
- Robotic Process Automation Market Size | Growth Report [2032], 檢索日期:9月 2, 2025, https://www.fortunebusinessinsights.com/robotic-process-automation-rpa-market-102042
- AI In Cybersecurity Market Size, Share | Industry Report, 2030, 檢索日期:9月 2, 2025, https://www.grandviewresearch.com/industry-analysis/artificial-intelligence-cybersecurity-market-report
- Anti-Aging Drugs Market Size Trends Report [Till 2035], 檢索日期:9月 2, 2025, https://www.rootsanalysis.com/reports/anti-aging-therapeutics-market.html
- Wearable Medical Devices Market Size | Forecast Report [2032] - Fortune Business Insights, 檢索日期:9月 2, 2025, https://www.fortunebusinessinsights.com/industry-reports/wearable-medical-devices-market-101070
- www.globenewswire.com, 檢索日期:9月 2, 2025, https://www.globenewswire.com/news-release/2025/07/15/3115586/0/en/Hydrogen-Market-to-Soar-to-410-6-billion-by-2030-Fueled-by-Growing-Clean-Energy-Demand.html#:~:text=According%20to%20MarketsandMarkets%2C%20the%20hydrogen,(CAGR)%20of%207.8%25.
- Mapping the semiconductor value chain | OECD, 檢索日期:9月 2, 2025, https://www.oecd.org/en/publications/mapping-the-semiconductor-value-chain_4154cdbf-en.html
- Semiconductor Industry Value Chain: Deep Dive - Flevy.com, 檢索日期:9月 2, 2025, https://flevy.com/blog/semiconductor-industry-value-chain-deep-dive/
- Generative AI Chipset Market Size And Share Report, 2030 - Grand View Research, 檢索日期:9月 2, 2025, https://www.grandviewresearch.com/industry-analysis/generative-ai-chipset-market-report
- New Omdia forecast: AI data center chip market to hit $286bn, growth likely peaking as custom ASICs gain ground, 檢索日期:9月 2, 2025, https://omdia.tech.informa.com/pr/2025/aug/ai-data-center-chip-market-to-hit-286bn-growth-likely-peaking-as-custom-asics-gain-ground
- GTC 2025 – Announcements and Live Updates - NVIDIA Blog, 檢索日期:9月 2, 2025, https://blogs.nvidia.com/blog/nvidia-keynote-at-gtc-2025-ai-news-live-updates/
- Huang Talks Tokens, Reveals Roadmap at GTC 2025 - EE Times, 檢索日期:9月 2, 2025, https://www.eetimes.com/huang-talks-tokens-reveals-roadmap-at-gtc-2025/
- 2025 IEEE Study Leverages Silicon Photonics for Scalable and Sustainable AI Hardware, 檢索日期:9月 2, 2025, https://ieeephotonics.org/announcements/2025ieee-study-leverages-silicon-photonics-for-scalable-and-sustainable-ai-hardwareapril-3-2025/
- Geopolitical Risk Mitigation in Semiconductor Supply Chains - Trax Technologies, 檢索日期:9月 2, 2025, https://www.traxtech.com/ai-in-supply-chain/geopolitical-risk-mitigation-in-semiconductor-supply-chains
- Geopolitical Risk Mitigation in Semiconductor Supply Chains: Strategic Reshoring and Advanced Packaging Innovations - AInvest, 檢索日期:9月 2, 2025, https://www.ainvest.com/news/geopolitical-risk-mitigation-semiconductor-supply-chains-strategic-reshoring-advanced-packaging-innovations-2508/
- Technology | Deloitte Insights, 檢索日期:9月 2, 2025, https://www.deloitte.com/us/en/insights/industry/technology.html
- IEA Report: 2025 Energy Investments Set to Hit $3.3tn, 檢索日期:9月 2, 2025, https://energydigital.com/articles/iea-report-2025-clean-energy-investment-to-reach-us-2-2tn
- IEA: Renewable Energy Expected to Cover 90% of Global Electricity Demand Growth by 2025 - ACE Battery, 檢索日期:9月 2, 2025, https://www.acebattery.com/blogs/iea-renewable-energy-expected-to-cover-90-of-global-electricity-demand-growth-by-2025
- The Roadmap - Battery 2030+, 檢索日期:9月 2, 2025, https://battery2030.eu/research/roadmap/
- Technical Roadmap - Consortium for Battery Innovation |, 檢索日期:9月 2, 2025, https://batteryinnovation.org/wp-content/uploads/2021/09/CBI-2021-Technical_Roadmap_FINAL.pdf
- Our Next Energy, 檢索日期:9月 2, 2025, https://one.ai/
- Hydrogen Market - Global Size, Share & Industry Analysis [Latest] - MarketsandMarkets, 檢索日期:9月 2, 2025, https://www.marketsandmarkets.com/Market-Reports/hydrogen-market-132975342.html
- Hydrogen Generation Market Growth Drivers & Opportunities [2035] - MarketsandMarkets, 檢索日期:9月 2, 2025, https://www.marketsandmarkets.com/Market-Reports/hydrogen-generation-market-494.html
- The path to 6G - European Parliament, 檢索日期:9月 2, 2025, https://www.europarl.europa.eu/RegData/etudes/BRIE/2024/757633/EPRS_BRI(2024)757633_EN.pdf
- ITU's IMT-2030 Vision: Navigating Towards 6G in the Americas, 檢索日期:9月 2, 2025, https://www.5gamericas.org/itus-imt-2030-vision-navigating-towards-6g-in-the-americas/
- 6G Use Cases and Scenarios: A Comparison Analysis Between ITU and Other Initiatives, 檢索日期:9月 2, 2025, https://www.mdpi.com/1999-5903/16/11/404
- The Satellite Revolution: Assessing SpaceX's Starlink and Its Impact ..., 檢索日期:9月 2, 2025, https://www.ainvest.com/news/satellite-revolution-assessing-spacex-starlink-impact-global-telecom-tech-equity-sectors-2508/
- How SpaceX's Polar Starlink Strategy is Redefining Satellite Broadband Economics and Unlocking Northern Markets - AInvest, 檢索日期:9月 2, 2025, https://www.ainvest.com/news/spacex-polar-starlink-strategy-redefining-satellite-broadband-economics-unlocking-northern-markets-2508/
- "Quantum could be able to explain features of nature that change the world" - USC Viterbi, 檢索日期:9月 2, 2025, https://viterbischool.usc.edu/news/2025/04/quantum-could-be-able-to-explain-features-of-nature-that-change-the-world/
- Seventh International Conference on Quantum Information Technologies Applied to Nature and Society ( QUITANS 2025 ) - AInCI, 檢索日期:9月 2, 2025, https://www.ainci.com/QUITANS-2025/conference_QUITANS_2025.html
- We are moving from the smartphone era to AI Phone era: Samsung’s Mohan Rao Goli on Galaxy AI’s next chapter, 檢索日期:9月 2, 2025, https://timesofindia.indiatimes.com/technology/tech-news/we-are-moving-from-the-smartphone-era-to-ai-phone-era-samsungs-mohan-rao-goli-on-galaxy-ais-next-chapter/articleshow/123542500.cms
- On-device AI Market Size And Share | Industry Report, 2030 - Grand View Research, 檢索日期:9月 2, 2025, https://www.grandviewresearch.com/industry-analysis/on-device-ai-market-report
- Privacy Over Power? Apple's AI Gamble Without Big Acquisitions, 檢索日期:9月 2, 2025, https://www.patentlyapple.com/2025/08/privacy-over-power-apples-ai-gamble-without-big-acquisitions.html
- Apple's AI Lag Fuels Investor Worries and Stock Declines - WebProNews, 檢索日期:9月 2, 2025, https://www.webpronews.com/apples-ai-lag-fuels-investor-worries-and-stock-declines/
- AR & VR Headsets Market Insights - IDC, 檢索日期:9月 2, 2025, https://www.idc.com/promo/arvr/
- Vuzix Introduces LX1 Smart Glasses Designed Specifically for Warehouse Operations, 檢索日期:9月 2, 2025, https://ir.vuzix.com/news-events/press-releases/detail/2143/vuzix-introduces-lx1-smart-glasses-designed-specifically
- Vuzix Corporation: Vuzix | Manufacturers of smart glasses and optical displays for AR, 檢索日期:9月 2, 2025, https://www.vuzix.com/
- Vuzix M4000 | Smart Glasses with See-Through Display, 檢索日期:9月 2, 2025, https://www.vuzix.com/products/m4000-smart-glasses
- The 2025 Hype Cycle for Artificial Intelligence Goes Beyond GenAI - Gartner, 檢索日期:9月 2, 2025, https://www.gartner.com/en/articles/hype-cycle-for-artificial-intelligence
- Conversational AI Market Size, Share | Industry Report, 2030 - Grand View Research, 檢索日期:9月 2, 2025, https://www.grandviewresearch.com/industry-analysis/conversational-ai-market-report
- Global Conversational Ai Market Size & Outlook, 2024-2030 - Grand View Research, 檢索日期:9月 2, 2025, https://www.grandviewresearch.com/horizon/outlook/conversational-ai-market-size/global
- Humanoid Robot Market Size, Share, & Growth Analysis, 檢索日期:9月 2, 2025, https://www.stratviewresearch.com/3312/humanoid-robot-market.html
- Humanoid Robot Market Expected to Reach $5 Trillion by 2050 | Morgan Stanley, 檢索日期:9月 2, 2025, https://www.morganstanley.com/insights/articles/humanoid-robot-market-5-trillion-by-2050
- Humanoid Robot Market Size & Share | Industry Report, 2030 - Grand View Research, 檢索日期:9月 2, 2025, https://www.grandviewresearch.com/industry-analysis/humanoid-robot-market-report
- Chinese government is coming for Elon Musk's brain implant startup Neuralink, 檢索日期:9月 2, 2025, https://timesofindia.indiatimes.com/technology/tech-news/chinese-government-is-coming-for-elon-musks-brain-implant-startup-neuralink/articleshow/123636896.cms
- 9 Leading Brain-Computer Interface Companies and their Current and Prospective Products, 檢索日期:9月 2, 2025, https://rossdawson.com/futurist/companies-creating-future/leading-brain-computer-interface-companies-bci/
- Brain–computer interface: trend, challenges, and threats - PMC, 檢索日期:9月 2, 2025, https://pmc.ncbi.nlm.nih.gov/articles/PMC10403483/
- Brain-Computer Interfaces Webinar Series, Part 1: Existing and Near-Term Uses of BCIs, 檢索日期:9月 2, 2025, https://www.youtube.com/watch?v=FFEIuZiB9RM
- Brain-Computer Interfaces: Applications, Challenges, and Policy Options | U.S. GAO, 檢索日期:9月 2, 2025, https://www.gao.gov/products/gao-25-106952
- AI WOULD CHANGE ALL OF YOUR JOBS < YOU ARE NOT EXCLUDED> : Dynamics of the AI Revolution | by Ugochukwu Chizaram | Medium, 檢索日期:9月 2, 2025, https://medium.com/@ugochukwuchizaramoku/ai-would-change-all-of-your-jobs-you-are-not-excluded-dynamics-of-the-ai-revolution-febe93d2e815
- Microsoft 365 Copilot vs. Google Gemini & Slack AI: What Every Business Leader Needs to Know - Baytech Consulting, 檢索日期:9月 2, 2025, https://www.baytechconsulting.com/blog/microsoft-365-copilot-2025
- AI-powered success—with more than 1,000 stories of customer transformation and innovation | The Microsoft Cloud Blog, 檢索日期:9月 2, 2025, https://www.microsoft.com/en-us/microsoft-cloud/blog/2025/07/24/ai-powered-success-with-1000-stories-of-customer-transformation-and-innovation/
- AI for Enterprise Productivity | Microsoft 365 Copilot, 檢索日期:9月 2, 2025, https://www.microsoft.com/en-us/microsoft-365-copilot/enterprise
- U.S. Smart Cities Market Size, Share | Industry Report, 2033 - Grand View Research, 檢索日期:9月 2, 2025, https://www.grandviewresearch.com/industry-analysis/us-smart-cities-market-report
- Smart City Platform Market Size, Share & Forecast Report 2034, 檢索日期:9月 2, 2025, https://www.marketresearchfuture.com/reports/smart-city-platform-market-24229
- Autonomous Vehicles: Timeline and Roadmap Ahead - World ..., 檢索日期:9月 2, 2025, https://reports.weforum.org/docs/WEF_Autonomous_Vehicles_2025.pdf
- Autonomous Vehicles: Timeline and Roadmap Ahead | World Economic Forum, 檢索日期:9月 2, 2025, https://www.weforum.org/publications/autonomous-vehicles-timeline-and-roadmap-ahead/
- Alphabet Q2 earnings call: CEO's remarks - The Keyword, 檢索日期:9月 2, 2025, https://blog.google/inside-google/message-ceo/alphabet-earnings-q2-2025/
- 10 Best Urban Planning Startups to Watch in 2025 - Seedtable, 檢索日期:9月 2, 2025, https://www.seedtable.com/best-urban-planning-startups
- Urban Planning Companies – Building Sustainable Cities - FlyPix AI, 檢索日期:9月 2, 2025, https://flypix.ai/blog/urban-planning-companies/
- AI in Cybersecurity Market: Size & Global Analysis, 2034, 檢索日期:9月 2, 2025, https://www.polarismarketresearch.com/industry-analysis/ai-in-cybersecurity-market
- Military Artificial Intelligence (AI) Market Size, Share & Forecast - Verified Market Research, 檢索日期:9月 2, 2025, https://www.verifiedmarketresearch.com/product/military-artificial-intelligence-ai-market/
- 9 Innovative AI Companies Shaping The Future of National Security - Karve International, 檢索日期:9月 2, 2025, https://www.karveinternational.com/insights/9-innovative-ai-companies-shaping-the-future-of-national-security
- Palantir's U.S. Momentum Accelerates as AI Investments Deliver - The National CIO Review, 檢索日期:9月 2, 2025, https://nationalcioreview.com/articles-insights/cio-field-notes/palantirs-u-s-momentum-accelerates-as-ai-investments-deliver/
- Defense tech firms establish AI-focused consortium, 檢索日期:9月 2, 2025, https://www.defensenews.com/pentagon/2024/12/06/defense-tech-firms-establish-ai-focused-consortium/
- Anduril and Palantir to Accelerate AI Capabilities for National Security, 檢索日期:9月 2, 2025, https://www.anduril.com/article/anduril-and-palantir-to-accelerate-ai-capabilities-for-national-security/
- Palantir, Anduril form new alliance to merge AI capabilities for defense customers, 檢索日期:9月 2, 2025, https://defensescoop.com/2024/12/06/palantir-anduril-consortium-ai-new-alliance-merge-capabilities/
- CRISPR Gene Editing Market Report 2025, 檢索日期:9月 2, 2025, https://www.researchandmarkets.com/reports/5983752/crispr-gene-editing-market-report
- Can CRSP's In Vivo Pipeline Aid Long-Term Growth Beyond Casgevy? - TradingView, 檢索日期:9月 2, 2025, https://www.tradingview.com/news/zacks:b88597bba094b:0-can-crsp-s-in-vivo-pipeline-aid-long-term-growth-beyond-casgevy/
- CRISPR Therapeutics Provides Business Update and Reports Second Quarter 2025 Financial Results, 檢索日期:9月 2, 2025, https://ir.crisprtx.com/news-releases/news-release-details/crispr-therapeutics-provides-business-update-and-reports-13/
- Artificial intelligence in drug development - PubMed, 檢索日期:9月 2, 2025, https://pubmed.ncbi.nlm.nih.gov/39833407/
- AI-Driven Drug Discovery: A Comprehensive Review - PMC - PubMed Central, 檢索日期:9月 2, 2025, https://pmc.ncbi.nlm.nih.gov/articles/PMC12177741/
- Anti-aging Market Size to Hit USD 140.94 Bn by 2034 - Precedence Research, 檢索日期:9月 2, 2025, https://www.precedenceresearch.com/anti-aging-market
- The Longevity Boom: Opportunities in Anti-Aging - Gabelli Funds, 檢索日期:9月 2, 2025, https://gabelli.com/research/the-longevity-boom-opportunities-in-anti-aging/
- Longevity Biotech Market Growth: How Fast Is Anti-Aging Science Advancing? (New Stats), 檢索日期:9月 2, 2025, https://patentpc.com/blog/longevity-biotech-market-growth-how-fast-is-anti-aging-science-advancing-new-stats
- Top 20 Most Innovative Longevity Biotechs in the World (2025) | Tips and Tricks - Scispot, 檢索日期:9月 2, 2025, https://www.scispot.com/blog/top-20-of-most-innovative-anti-aging-companies-in-the-world
- Top 10 Global Companies in Anti-aging Therapeutics Market 2025 Growth Report 2035, 檢索日期:9月 2, 2025, https://www.sphericalinsights.com/blogs/top-10-global-companies-in-anti-aging-therapeutics-market-2025-strategic-overview-future-trends-2024-2035
- Remote Patient Monitoring System Market Size Report, 2033 - Grand View Research, 檢索日期:9月 2, 2025, https://www.grandviewresearch.com/industry-analysis/remote-patient-monitoring-devices-market
- Remote Patient Monitoring Market Size, Growth Report 2031 - IndustryARC, 檢索日期:9月 2, 2025, https://www.industryarc.com/PressRelease/4634/Remote-Patient-Monitoring-Devices-Market
- Wearable Health Technology Market Research & Trends, 2024-30, 檢索日期:9月 2, 2025, https://www.forinsightsconsultancy.com/reports/wearable-health-technology-market
- (PDF) Recent advances in noninvasive glucose monitoring - ResearchGate, 檢索日期:9月 2, 2025, https://www.researchgate.net/publication/233725365_Recent_advances_in_noninvasive_glucose_monitoring
- Minimally and non-invasive glucose monitoring: the road toward commercialization, 檢索日期:9月 2, 2025, https://pubs.rsc.org/en/content/articlehtml/2025/sd/d4sd00360h
- Advancements in Non-Invasive Blood Glucose Monitoring Technologies, Pioneers, and Market Trends - Medical & Clinical Research, 檢索日期:9月 2, 2025, https://www.medclinrese.org/open-access/advancements-in-noninvasive-blood-glucose-monitoring-technologies-pioneers-and-market-trends.pdf
- Space Launch Services Market Share, Size, Trends, Industry Analysis Report, 檢索日期:9月 2, 2025, https://www.polarismarketresearch.com/industry-analysis/space-launch-services-market
- SpaceX - Wikipedia, 檢索日期:9月 2, 2025, https://en.wikipedia.org/wiki/SpaceX
- Artemis - NASA, 檢索日期:9月 2, 2025, https://www.nasa.gov/humans-in-space/artemis/
- NASA'S MOON TO MARS STRATEGY AND OBJECTIVES DEVELOPMENT, 檢索日期:9月 2, 2025, https://www.nasa.gov/wp-content/uploads/2023/04/m2m_strategy_and_objectives_development.pdf
- Artemis program - Wikipedia, 檢索日期:9月 2, 2025, https://en.wikipedia.org/wiki/Artemis_program
- Deep sea mining – what you need to know - Greenpeace UK, 檢索日期:9月 2, 2025, https://www.greenpeace.org.uk/challenges/deep-sea-mining/
- Development of deep-sea mining and its environmental impacts: a review - Frontiers, 檢索日期:9月 2, 2025, https://www.frontiersin.org/journals/marine-science/articles/10.3389/fmars.2025.1598584/full

















