嗨 我是CCChen
預計11/08參加AI中級第二場考試
本次學習策略是閱讀專業書本,增加知識累積量.
同時運用AI提示詞優化設計,嘗試自動化整理閱讀筆記.
本篇文章為 分享書本:機器學習的統計基礎 的閱讀整理

書本資訊
書名:機器學習的統計基礎:深度學習背後的核心技術
作者:黃志勝 出版社:旗標科技
出版日期:2021年11月15日 (2022年11月 初版3刷)
ISBN:9789863126744 頁數:432頁
書本摘要
本書由黃志勝博士撰寫,專注於「機器學習的統計基礎」,特別是深度學習背後的核心技術。
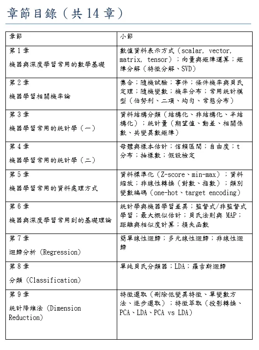
內容涵蓋集合與機率論、隨機變數、機率分佈、樣本估計、信賴區間、假設檢定等,並延伸到迴歸、分類、PCA、LDA 等技術。
書中詳細解釋神經網路的前向傳播、梯度下降與反向傳播,並輔以正則化技術解決過擬合問題。
最後,作者整理了模型評估方法,包括二元/多元分類、迴歸模型指標,以及交叉驗證,協助讀者建立完整的 AI 統計知識。
整體來說,本書是連接統計與 AI 的基石,非常適合初學與進階者使用。
核心 5 大重點摘要
1. 統計基礎是機器學習的核心,尤其是機率與分佈。
2. 假設檢定與信賴區間在模型推論上至關重要。
3. PCA 與 LDA 是關鍵的降維技術。
4. 神經網路的數學基礎需理解梯度下降與反向傳播。
5. 模型評估方法 (Precision, Recall, F1, ROC, Cross Validation) 是確保模型可靠性的關鍵。
內容重點整理
本書以深入淺出的方式,完整構建機器學習的統計基礎。首先從集合、隨機變數、機率分佈開始,幫助讀者重新建立基本概念,尤其強調常態分佈與大數法則的重要性。接著說明統計推論的精髓,包括樣本估計、信賴區間、t 分佈、假設檢定,這些是所有機器學習模型建立前必須理解的工具。
在應用部分,書中介紹迴歸與分類兩大核心任務。透過線性迴歸與多元迴歸,讀者可以理解如何使用數據建模並進行預測,而邏吉斯迴歸與 LDA 則引導讀者進入分類問題的核心方法。對於高維數據,本書強調 PCA 與 LDA 的降維應用,既能提升運算效率,又能提取關鍵特徵。
在深度學習部分,作者詳細展示神經網路的數學運作原理,從前向傳播、梯度下降到反向傳播,每一步都有演算示例,讓讀者能理解演算法背後的邏輯而非僅僅套用工具。書中也加入正則化技術如 L1、L2 與 Dropout,幫助解決過擬合問題,確保模型在真實世界資料中保持穩健。
最後,書本花了大量篇幅介紹模型評估,包括二元分類模型的 Precision、Recall、F1、ROC 曲線、混淆矩陣,迴歸模型的 R^2、MSE、MAE、MSLE 指標,並進一步介紹交叉驗證方法,教導如何確保模型泛化能力。這些內容是從「建立模型」到「應用模型」的必經過程。
整體而言,本書的最大價值在於把統計學理論轉化為機器學習的實戰工具,幫助學習者能夠不僅懂數學,也能夠靈活應用於 AI 技術,是一本連接理論與實務的橋樑型教材。







以下是《機器學習的統計基礎》書本筆記內容與IPAS AI應用規劃師初、中級能力鑑定評鑑內容範圍的對應關係與準備重點說明。
初級能力鑑定範圍對應與準備重點
《機器學習的統計基礎》的部分內容與IPAS初級AI應用規劃師的能力鑑定範圍相符。
初級鑑定主要涵蓋人工智慧、資料處理、機器學習以及生成式AI的基礎概念與應用。
- 人工智慧概念 (L111):
- 書中並未直接涵蓋AI的定義或治理概念。
- 資料處理與分析概念 (L112): 書中提及資料處理方式,例如資料標準化、縮放與非線性轉換 。這與初級評鑑中的「資料整理與分析流程」與「資料基本概念」相符。
- 機器學習概念 (L113): 這是書本的核心主題。書中詳細說明機器學習的基本原理,並介紹監督式、非監督式學習等常見模型 。
- 鑑別式AI與生成式AI概念 (L114): 書中並未直接說明鑑別式AI與生成式AI的概念與應用。
初級考試準備重點:
著重於理解機器學習的基本概念和常見模型,並熟悉資料處理的流程與方法。
書中關於迴歸、分類和降維的內容為機器學習概念提供了實務基礎,特別是針對線性迴歸、多元迴歸和決策樹等模型的理解。
中級能力鑑定範圍對應與準備重點
《機器學習的統計基礎》的內容與IPAS中級AI應用規劃師的能力鑑定範圍高度重疊,特別是在大數據處理分析與應用(科目2)和機器學習技術與應用(科目3)這兩個選考科目中。中級鑑定要求考生具備更深入的技術知識與實作能力 。
- 人工智慧技術應用與規劃 (L211, L212, L213): 書中探討了神經網路的前向傳播、梯度下降與反向傳播等技術,以及模型評估方法,這些都與中級評鑑中的「AI技術應用與系統部署」相關 。
- 大數據處理分析與應用 (L22): 書中涵蓋了機率與統計的基礎知識,如機率分佈、假設檢定與統計推論 。此外,書中提及資料處理方式,這與中級評鑑的「數據收集與清理」和「數據處理技術」相符 。
- 機器學習技術與應用 (L23): 這是書本最核心的對應部分。書中詳細解釋了機器學習的基礎數學,例如梯度下降 ,以及模型建立和參數調校,包含數據準備、特徵工程、模型選擇和正則化(如L1/L2與Dropout) 。
- 書中也涵蓋了模型評估的各項指標,如Precision、Recall、F1、ROC、MSE和交叉驗證 。
中級考試準備重點:
準備中級考試時,應將書本內容與鑑定範圍中的大數據處理分析及機器學習技術應用進行深度結合。除了理解概念,更要掌握其背後的數學原理與實作細節。重點關注以下部分:
- 統計推論:深入理解假設檢定與信賴區間的應用.
- 降維技術:掌握PCA與LDA的原理與應用差異.
- 神經網路:熟練梯度下降與反向傳播的運作邏輯,而不僅僅是概念.
- 模型優化與評估:精通正則化技術(L1/L2, Dropout)和各種模型評估指標,了解其應用場景.


















