今天是今年倒數 100 天,一起用這 5 個 AI 指令,幫媽媽的生活變得更充實、溫暖與有效率吧!每個指令只要 10–30 秒輸入,AI 會回傳立刻可用的建議唷!

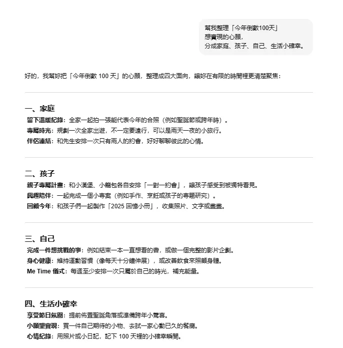
幫我整理「今年倒數100天」想完成的心願,分成家庭、孩子、自己、生活小確幸。

指令2. 每日暖心提醒
請幫我設計一份「100天暖心提醒」,每天一句小鼓勵或行動提醒,幫我保持動力。

指令3. 幸福陪伴時刻
設計一份「家庭陪伴清單」,每天能和孩子/伴侶做的小活動(10~20分鐘)。

指令4. 媽媽自我充電
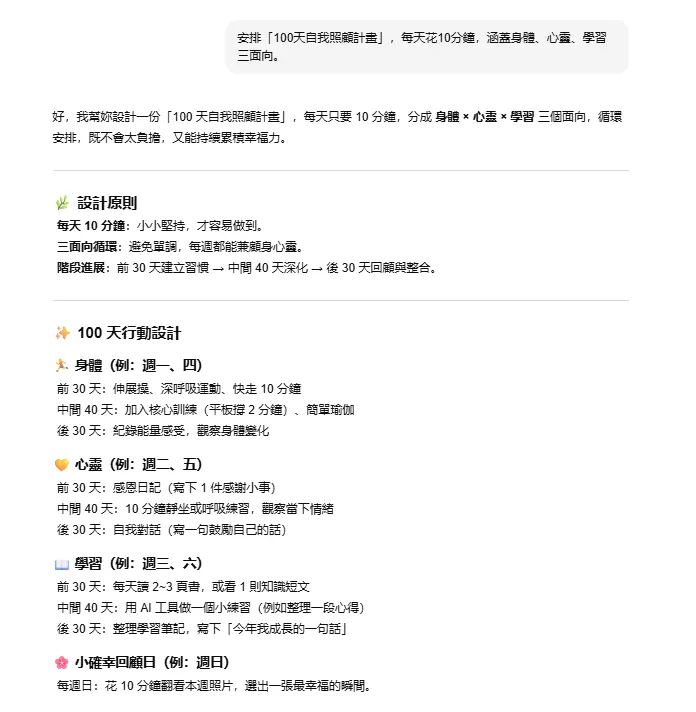
安排「100天自我照顧計畫」,每天花10分鐘,涵蓋身體、心靈、學習三面向。

指令5. 年終回顧筆記
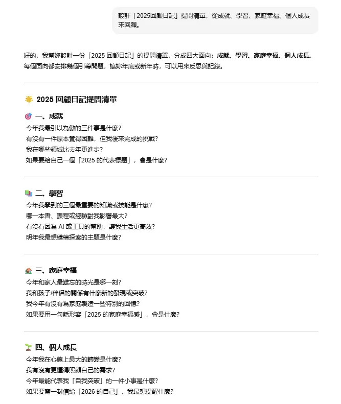
設計「2025回顧日記」提問清單,從成就、學習、家庭幸福、個人成長來回顧。

一起用這些簡單的指令,獲得更多生活充電靈感,讓自己當個快樂的媽咪吧!
我是 Vicky,全職二寶媽,2024 年開始在家自學 AI ,一年內通過台灣首屆 AI 雙證照:
📜 AI素養級認證(台灣人工智慧學校)
📜 AI應用規劃師(經濟部)
希望用 AI,打造媽咪的幸福生活系統 💕
⭐ 訂閱 YT 頻道:Vicky Mommy 玲玲 😍
⭐ 點擊領取免費教學影片《你也能用 ChatGPT 考上 AI 證照》
⭐ 加入Line社群 《媽咪 AI 賦能共學團》(通關密語:MomAI)一起成長不孤單 ❤️
合作邀約信箱 :[email protected]













