想要收集資料,最無腦的起手式當然就是GOOGLE名字慢慢搜尋資料,可是在爬梳黃龍安的文獻時,遇到的問題是他的名字居然不只一個!
黃龍安、黃龍蘭、黃阿蘭、德春行、黃安邦...以上皆是。【正名】
《台北市志》第一句就很有問題「黃龍安,名廷香,號芷船。......」。
1.通常是黃OO 字OO 號OO,如諸葛亮 字孔明 號臥龍,台北市志就犯了明顯錯誤。
2.名跟字是父母取的有一定意義連結,如蘇軾 字子瞻 號東坡,軾是馬車上面的扶手,靠著"軾"(扶手)可以"瞻"望更遠的地方;韓愈 字退之,寓意在進退之中能有為有守,那...龍安跟廷香很難做意義上的聯想解釋。
某日借助母親(第五代)的幫忙,拿到族譜複印本(如下圖),黃龍安本名是黃龍蘭字廷香,庭中有蘭香,名跟字就兜起來了。
那官章是什麼?維基百科是說官章名,指某人、某地在官府登記的名稱,或說用以雕刻正式印章的名稱。這樣子看,黃龍安曾經在公部門服務過,是很有可能!

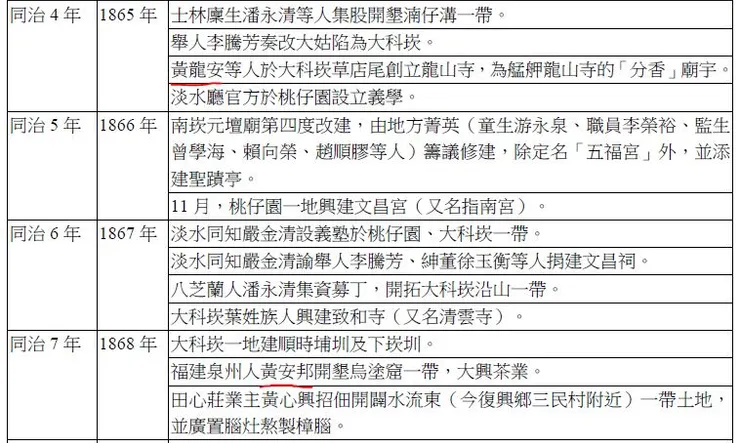
在《圖解艋舺龍山寺 》一書檢附年表(如下圖)中,就出現了黃龍安發動影分身之術情形。

【商號】
但是,關於黃龍安之相關名字複雜程度不僅於此,剛剛講的是自然人,古代人也會用法人身分來進行社會參與,如林本源是林家的商號,不是指個人,黃龍安開創德春行這是可以確定,但黃德春???個人認為可能指涉的就是黃龍安其人,如下圖萬華地區與群體與權力結構研究中,提到泉郊的成員表格,就有黃德春就是黃龍安,但主持人不詳,我猜後續重心轉移在大溪後,就淡出德春行經營了,泉郊、德春行、黃龍安之間的故事,這裡按下不表,另外再開一篇娓娓道來。

萬華地區的群體與權力結構
另外黃龍安以黃德春身分在社會活動的證據是,在同治六年滬尾「庄仔內福德廟重修捐題碑記」中,就同時出現了林本源(全台首富板橋林家)、洪合益(台北府考棚捐獻者洪騰雲家族)、林榮泰(林安泰前身)、張萬德(艋舺第一好張秉鵬家族)及黃德春(淡北武力值最強黃龍安),北台仕紳豪強的華麗陣容,黃龍安是滬尾起家,在地的滬尾人,咸豐9年後(1859)移入艋舺,但跟滬尾還有強連結,如公司田溪橋(同治元年1862)、淡水龍山寺。
▼庄仔內福德廟重修捐題碑記

黃龍安最後開墾烏塗窟,舉家遷入大嵙崁,當時用的墾號,就是黃安邦,在跟桃園、茶類有關的文獻,就常以黃安邦出現,這墾號主要頭首是黃龍安跟其二弟黃龍松,在新修桃園縣志大事記裡,就出現黃龍安跟黃安邦同框情形。

新修桃園縣志_P106
























