今天,我與大家聊聊一間在醫療手術科技領域一枝獨秀的絕對龍頭——直覺外科(Intuitive Surgical)。

1. 直覺外科:手術室裡的絕對王者
在過去二十年,當我們談論手術機器人時,我們幾乎就是在談論「達文西」(da Vinci)。直覺外科不是市場的參與者,它就是市場本身。它開創了一個時代,把外科醫生的手、眼、腦延伸到了極致精密的微創領域。
這種近乎壟斷的地位,讓它建立了一個堪稱完美的商業模式:賣出昂貴的主機(就像印表機),然後持續透過高毛利的專用器械和耗材(就像墨水匣)來賺取穩定、可預期的重複性收入。
截至 2024 年,這種重複性收入已經佔了公司總營收的 84%,這就是它最深、最寬的護城河。
2. 早期的黃金時代:複雜癌症手術的雙贏
直覺外科的崛起,始於一個非常清晰的價值主張。在早期,它的主戰場是像前列腺癌根治術這類複雜的腫瘤手術。在這些領域,它的對手是傳統的「開腹大刀」。相較之下,達文西手術的優勢是壓倒性的:創傷小、出血少、恢復快,還能更好地保留病患的功能。
最關鍵的是,這在經濟上也是一筆划算的帳。雖然單次手術的標價更高,但因為併發症減少、住院天數縮短,病患整個治療週期的總自付費用,反而可能比傳統開放式手術更低。
這是一個完美的雙贏局面:病患得到了更好的治療結果和更低的總體負擔,醫院也因此獲得了口碑和病源。這就是它第一波高速成長的根本動力。
3. 醫院的經濟學難題:一部昂貴的印鈔機
然而,這部「印鈔機」本身卻極其昂貴。這就是故事開始變得複雜的地方。一套達文西系統的售價高達數百萬美元,每年的維護費用接近二十萬美元,每做一台手術,還要花費數千美元的耗材。這構成了一個驚人的「總體擁有成本」(TCO)。
經過模型推算,一家醫院每年至少需要完成超過 300 台,甚至可能高達 500 台手術,才能勉強達到損益平衡。這意味著,只有那些大型的、手術量飽滿的醫療中心,才玩得起這個遊戲。
對於廣大的中小型醫院來說,引進達文西幾乎注定是一筆虧本生意。這道經濟門檻,從根本上限制了它的市場天花板。
4. 全球醫保的「潛規則」:誰來為創新買單?
你可能會想,這麼好的技術,保險公司應該會給予額外給付吧?事實恰恰相反。
無論是在美國、德國還是亞洲大部分地區,全球主流的醫療保險體系都有一個共同的「潛規則」:它們普遍不為「使用機器人」這項技術提供額外的溢價給付。
它們支付的是「手術」本身,至於你是用手術刀、腹腔鏡還是達文西機器人,它們視為工具的選擇,成本應該由醫院自行吸收。
這就產生了一個有趣的現象:病患的成本負擔出現了分化。在複雜癌症手術中,如前所述,病患可能因禍得福,總花費更少。
但在一些新興市場,比如早期的南韓,由於醫保完全不覆蓋,高昂的自費讓達文西成了少數人的奢侈品。而在中國,雖然北京、上海等大城市開始將其納入醫保,但部分省份又對收費設定了嚴格上限,導致醫院失去動力,手術量應聲下滑。
這一切都指向同一個核心:成本壓力最終被轉嫁到了醫院身上。

5. 新的成長挑戰:當對手不再是「大刀」
隨著在複雜癌症領域的滲透率逐漸飽和,直覺外科需要尋找新的成長引擎。於是,它將目光投向了手術量更龐大的良性疾病領域,比如膽囊切除和疝氣修補。但這裡的遊戲規則完全不同了。
在這裡,達文西的競爭對手不再是創傷大的開放手術,而是技術成熟、成本極低的傳統腹腔鏡手術。相較之下,達文西提供的「邊際臨床效益」變小了,但它的「邊際成本」卻依然高昂,這讓醫院和病患都更難接受它的溢價。
一個絕佳的例子是減重手術:當 GLP-1 減重藥物普及後,提供了一個非手術的、更便宜的替代方案,達文西的減重手術量立刻受到了負面影響。這清晰地告訴我們,當存在具備成本效益的替代方案時,達文西的高成本就使其需求顯現出顯著的彈性。
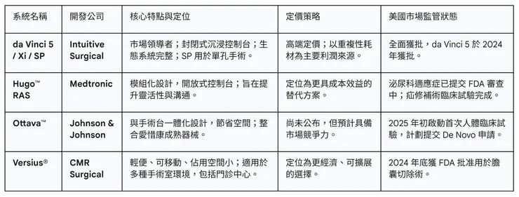
6. 競爭格局的劇變:壟斷的終結
就在直覺外科面臨內部成長動能轉型的同時,外部世界也發生了根本性的變化。隨著達文西的核心專利陸續到期,一群實力雄厚的挑戰者終於登上了舞台。
美敦力(Medtronic)的 Hugo、強生(Johnson & Johnson)的 Ottava、以及英國 CMR Surgical 的 Versius,它們挾帶著更低的成本、更靈活的模組化設計,來勢洶洶。
這些新競爭者的出現,最重要的影響,並非立刻搶走多少市佔率,而是徹底打破了直覺外科的壟斷格局。

7. 採購的「寒蟬效應」與價格壓力
這就引發了一種「寒蟬效應」。過去,醫院的決策很簡單:「我們買不買達文西?」現在,問題變成了:「我們該買哪一款機器人?是買市場領導者,還是等一等更便宜的替代品?」
這種決策複雜性的增加,疊加全球醫療系統普遍面臨的財務緊縮和資本支出謹慎的態度,不可避免地導致了銷售週期的延長和採購決策的延遲。
醫院開始持幣觀望,期待競爭能帶來價格的下降。這股力量,正成為抑制新機器裝機量成長的最主要瓶頸。
8. 管理層的應對:從「臨床價值」到「經濟價值」
面對這一切,直覺外科的管理層並非坐以待斃。他們非常清楚,遊戲規則已經改變。他們的策略核心,是將論述的焦點從過去的「臨床優勢」,轉向更為迫切的「綜合經濟價值」。
2024 年推出的最新一代平台 da Vinci 5,就是這個策略的核心體現。它的設計理念,不再僅僅是讓手術做得更精巧,而是要讓手術做得「更有效率」。
透過快上萬倍的數據處理能力和簡化的工作流程,da Vinci 5 旨在幫助醫院在同樣的時間內完成更多的手術,降低單台手術的單位成本。這是在告訴醫院:我的機器雖然貴,但它能幫你賺回更多的錢。這是一場主動發起的「價值保衛戰」。
9. 結論:一個時代的結束,一個新紀元的開始
所以,我們該如何看待直覺外科的未來?我認為,那個由技術壟斷驅動的指數級增長時代已經結束了。我們正在進入一個更成熟、也更複雜的新紀元。
公司的基本盤依然穩固。它龐大的裝機基數確保了耗材業務能持續貢獻穩定現金流,這依然是一門極好的生意。手術量,尤其是在國際市場和普外科領域,仍有相當的成長空間。
但是,新系統的銷售將面臨前所未有的挑戰。這將是一個更為分化的成長故事:耗材業務(手術量)維持穩健的中高速增長,而系統銷售(裝機量)則進入一個更溫和、更具挑戰性的個位數增長通道。
直覺外科依然是一家偉大的公司,但它所處的賽道,正變得日益擁擠和崎嶇。它未來的成功,將不再只取決於技術創新的高度,更取決於它在新的競爭紀元中,應對經濟現實的深度與彈性。





















