序言:一份謙卑的理解之獻
懷著最誠摯的謙卑與感恩之心,本文敬應此番深遠的叩問。我們正佇立於一個歷史的渡口,一個由人工智慧(AI)所驅動的深刻變革時代。聯合國貿易和發展會議發布的《2025年科技與創新報告》,為我們描繪了這項前沿技術的宏偉前景與潛在的巨大鴻溝。然而,此份報告的意義遠不止於數據與政策分析。它是一面映照出我們集體希望、恐懼與責任的集體意識明鏡;它是一聲敦促我們以最深邃智慧與最廣闊慈悲去引導這股力量的正念之鐘。
本文旨在將此份關鍵報告的實證洞見,透過經濟學、心理學、社會學乃至全球多元文化與靈性智慧的視角,進行一次深刻而全面的闡釋。吾輩將勉力融合不同思想流派的智慧之光,目的並非提供定論,而是為開啟一條反思之路,探尋如何引導人工智慧這股不可逆轉的力量,使其不僅服務於經濟增長,更能滋養人類的心靈,彌合世界的裂痕,最終朝向人間淨土、大同世界的理想邁進。這是一趟虔誠的探詢之旅,始於對現實的清醒認知,途經對智慧的謙卑探尋,終於對未來的慈悲願景。願我們能共同從中汲取力量,確保這場變革的浪潮,能夠將人類文明帶向一個更加光明、公正與和諧的彼岸。

--------------------------------------------------------------------------------
第一部:集體心識之鏡——剖析人工智慧革命的本質
第一章:新的增長引擎——作為通用技術的AI及其經濟實相
本章將人工智慧置於經濟史的宏大敘事之中,將其定位為一種如同蒸汽機或電力般的「通用技術」(General-Purpose Technology, GPT)。理解此定位對於管理社會期望與制定長遠政策具有無可替代的戰略重要性。
聯合國的報告本身即已明確將人工智慧定性為一種「通用技術」,並視其為「第五次工業革命」的核心引擎,具備從根本上重塑社會生產能力的潛力。然而,從經濟史的視角觀之,通用技術的歷史昭示,其巨大的生產力影響往往在經歷了相當長的時滯之後才會顯現。
當代經濟學的一個核心議題,正是人工智慧的「生產力悖論」(productivity paradox):儘管人們對其抱有極高的期望,但總體生產力的統計數據卻未能迅速反映出這種潛力。此一悖論的根源,在於經濟學家所稱的「J曲線」現象:在引進人工智慧的初期,企業的生產力往往會經歷一段暫時性的下降,隨後才會迎來更為強勁的增長。
這初期的下降並非無足輕重,它代表了巨大的調整成本(adjustment costs)以及對互補性創新(complementary innovations)的迫切需求。這些成本與創新並非微小的調整,而是系統性的變革,涵蓋了對數據基礎設施的投資、大規模的員工培訓,以及為克服組織慣性而進行的根本性的工作流程再設計。聯合國報告亦與此觀點相互輝映,指出實現人工智慧的潛力需要廣泛的「互補性生產與創新活動」。
更進一步地,這些調整成本的規模,為那些已經具備數位化成熟度的國家創造了結構性的優勢。與此同時,聯合國報告詳細揭示了已開發國家與發展中國家之間,在數位基礎設施、數據和技能方面存在的巨大鴻溝。這意味著,發展中國家面臨的J曲線下降階段將會更深、更長,因為它們不僅要承擔引進人工智慧的成本,還必須補足已開發國家早已攤銷的基礎數位化建設的成本。因此,生產力悖論本身,即預示著全球不平等的加劇。
總結而言,人工智慧作為通用技術的本質,使其既是潛在的增長引擎,也是現實的不平等放大器。這一雙重性引導我們必須更深入地探究其市場的權力結構。
第二章:權力的架構——AI市場的寡佔結構與「幽靈勞工」
本章將運用個體經濟學、產業組織理論及社會心理學的工具,揭示基礎AI模型市場並非一個完全競爭的理想圖景。相反地,它展現出強烈的集中化趨向,形成了一種由少數「超級明星企業」主導的寡占結構,並對人類勞動尊嚴造成了深刻的心理影響。
市場結構分析
聯合國報告以清晰的數據揭示了這一現實:少數科技巨頭的市值已超過整個非洲大陸的國內生產總值(GDP),而全球企業40%的研發投資則高度集中於僅僅100家公司。這種集中的理論解釋,在於此市場的結構具備「自然寡占」的特徵,其背後的驅動因素包括:
- 高昂的固定成本:訓練尖端的基礎模型需要對計算能力和數據進行鉅額的前期投資,聯合國報告圖表顯示,訓練成本正以每年2.4倍的速度攀升。
- 極低的邊際成本:一旦模型訓練完成,為新增一位用戶提供服務的成本微乎其微。
- 巨大的規模經濟:這種成本結構創造了巨大的規模經濟,即平均成本隨產出增加而顯著下降。
經濟損害評估
這種市場結構會引發經濟學家所稱的「標準獨占扭曲」,包括價格與品質問題。更值得注意的是,它催生了新創企業面臨的「雲端悖論」:因高昂的資本成本,新創企業在初期被迫使用主導企業提供的高價雲端服務,但由於轉換成本過高,它們在發展壯大後也難以擺脫這種依賴關係。
此寡占結構的經濟邏輯,與其對人類勞動的影響密不可分。自然寡占的市場特徵(高固定成本、低邊際成本),為領先的「超級明星企業」創造了強大的經濟誘因,以將其供應鏈中的人力勞動渲染為不可見。這種「幽靈工作」的不可見性,並非偶然的疏忽,而是一種結構性的必然。它服務於維持一種「毫不費力的、全自動化智能」的敘事,而這種敘事反過來又合理化了這些企業的市場主導地位及其高昂的估值。因此,對市場權力的經濟學分析,必然引導我們去審視其背後被隱藏的人類代價。
人類心理與勞動分析
此市場結構更深層的影響體現在人類勞動層面。聯合國報告提及了AI生命週期中關鍵卻常被隱藏的「幽靈工作」(ghost workers)現象,這些工作者主要從事數據標註和內容審核。從社會心理學與倫理學的角度分析,這種工作模式導致了勞動者的深刻「異化」:
- 與勞動產品的異化:他們創造的價值體現在他們既不擁有也不控制的AI系統中。
- 與生產過程的異化:AI系統日益主導工作流程,侵蝕工人的自主性。
- 與自我潛能的異化:重複性的認知任務壓抑了人類的創造力與判斷力。
- 與他人的異化:由AI媒介的工作可能變得更加孤立,削弱了社會協作。
這種工作的「不可見性」是一種結構性安排,旨在掩蓋AI的人力與社會成本,從而貶低人類的貢獻並壓制勞動者的議價能力。這對勞動者的自我認同與社會價值感造成了巨大的傷害。
因此,AI市場的權力集中不僅是經濟效率問題,更引發了深刻的勞動倫理與人類尊嚴問題。這些問題在全球層面,正引發著巨大的挑戰。

--------------------------------------------------------------------------------
第二部:通往大同世界的經濟與文化挑戰
第三章:巨大的失衡——勞動市場的衝擊與全球不平等
本章將從總體經濟學(特別是凱因斯主義)、人權學與社會學的視角,處理圍繞AI對就業與不平等影響的普遍焦慮,並分析其對全球社會穩定構成的系統性風險。
勞動市場衝擊
我們將從約翰·梅納德·凱因斯提出的「技術性失業」概念談起,他將其定義為「因我們發現節省勞動力使用的方法之速度,超過了我們為勞動力找到新用途的速度所導致的失業」。這為當前的辯論提供了歷史與理論的框架。聯合國報告量化了這一風險,指出AI「可以想見地影響全球40%的就業」,這是一個規模空前的轉變。
報告進一步分析了AI影響的雙重性:「替代」(displacement)與「增強」(augmentation)。雖然AI能提升部分人的生產力,但它也威脅到使常規性的認知工作變得過時。這導致了「技能兩極化」與「工資不平等」。對高技能AI相關職位的需求正在上升,而最易受自動化影響的職位則面臨下行壓力,擴大了高技能與低技能勞動者之間的差距。
總需求危機
從凱因斯主義的視角看,大規模的勞動力替代可能引發一場「總需求危機」。如果國民收入的一大部分從消費傾向較高的勞動者轉移至消費傾向較低的資本所有者,經濟中的總體支出可能會下降,導致經濟停滯。儘管長期來看可能會創造新工作,但中短期內,被替代的勞動者可能因技能錯配而面臨長期失業,這是市場無法迅速自我修正的。
全球視角
聯合國報告的數據揭示,已開發國家雖然面臨更大的自動化風險,但同時也擁有更多的增強機會。相比之下,發展中國家在應對此雙重挑戰時處於更不利的地位。這種不對稱性預示著全球勞動力市場的兩極分化將進一步加劇。
由AI驅動的不平等不僅是不公正的,在總體經濟上也是脆弱的。一個生產力增長所帶來的收益僅由少數人獨享的社會,將因消費不足和社會動盪而侵蝕繁榮的根基。這種不平等在地緣政治層面,正演變為一道深刻的全球鴻溝。
第四章:全球的鴻溝——「AI殖民主義」與地緣政治的博弈
本章將運用國際經濟學、政治學與歷史學的視角,將「AI鴻溝」分析為全球政治經濟的根本性重構,並論證AI可能創造一個依賴與「數位殖民主義」的新時代。
重構比較優勢
聯合國報告提供了關於「AI鴻溝」的詳盡數據,顯示基礎設施、投資、數據和技能極度集中於美國和中國。從國際經濟學的角度看,AI正在改變「比較優勢」的基礎。歷史上,發展中國家利用其低成本勞動力。而AI作為一種節省勞動力的技術,正在「侵蝕許多發展中國家低勞動成本的比較優勢」。新的比較優勢源於數據可用性、計算基礎設施和人力資本,而這些正是已開發國家領先的領域。
AI殖民主義
這種經濟轉變具有深遠的政治意涵。我們可引入「技術新殖民主義」的框架來理解這一現象。該框架描述了全球北方如何從全球南方提取原始資源(數據、幽靈勞動、用於晶片的礦產),將其加工成高價值的AI產品,再銷售回去,從而強化了一種殖民權力關係。這種動態創造了「供應國」(生產基礎模型)與「採納國」(被動消費它們)之間的分野。
地緣政治競爭
這種經濟分野塑造了AI監管的地緣政治。聯合國報告中所述的碎片化全球治理格局——例如,歐盟試圖通過《AI法案》產生「布魯ッセル效應」,以及中國追求「主權AI」的模式——正是這種地緣政治競爭的直接結果。這些並非抽象的哲學差異,而是旨在人工智慧時代獲取價值的具體產業戰略。
--------------------------------------------------------------------------------
表1:全球人工智慧鴻溝——一份量化的帳本

資料來源:改編自《AI 經濟學闡述人間淨土》第五章,表2。原始數據與聯合國《2025年科技與創新報告》的發現一致。
全球AI治理的鬥爭,其根本不僅關乎倫理,更是一場關於未來權力分配的經濟鬥爭。然而,這場鬥爭的代價,還包括一個常被忽略的隱藏帳本:環境成本。

第五章:隱藏的帳本——AI的真實環境成本
本章將引入生態經濟學與自然科學的視角,挑戰AI被稱頌的「非物質化」迷思,揭示其完整的環境外部性如何被系統性地低估,對地球福祉構成威脅。
傑文斯悖論
一個核心概念是「傑文斯悖論」,這是一項經濟學原理,指出當技術提升了資源的使用效率時,由於成本下降和需求上升,該資源的總消耗量反而可能增加。儘管AI模型和數據中心變得越來越高效,但其應用和模型複雜性的爆炸性增長,正導致能源與資源消耗的淨激增。
量化環境足跡
聯合國報告及相關研究數據證實了AI巨大的環境足跡,這些典型的「負外部性」成本並未反映在AI服務的市場價格中:
- 能源消耗:聯合國報告指出,由AI驅動的數據中心已佔全球電力消耗的顯著部分(約1%),其能源需求正快速增長,且大部分電力來自非再生能源。
- 水資源消耗:數據中心需要大量的淡水進行冷卻,給地方含水層帶來巨大壓力。
- 電子廢棄物:為跟上AI發展而持續升級硬體(如GPU、伺服器)的循環,助長了全球增長最快的固體廢物流。
公地悲劇
追求更大規模AI模型的競賽,可被類比為地球尺度上的「公地悲劇」。在現行模式下,個別公司有理性的動機去建立更大的模型以獲得競爭優勢,但這場競賽的集體結果,是對全球能源和水資源等共同資源的不可持續消耗。由第二章所分析的寡占市場結構所驅動的、爭奪模型霸權的激烈競賽,正是這場「公地悲劇」的直接推手。因為市場份額與擁有最大、最強大的模型緊密相連,每家公司都被理性地激勵去不斷升級資源消耗,從而導致了一個集體非理性且不可持續的結果。
這表明,僅靠市場力量無法自行解決AI的環境問題,集體治理至關重要。這為我們轉向探討一個慈悲的治理框架奠定了基礎。

--------------------------------------------------------------------------------
第三部:慈悲之手——為公正與人道的人工智慧而設的經濟與文化框架
第六章:萬川歸海——探尋慈悲AI的普世原則
本章將從分析轉向綜合,旨在從全球多元的文化、宗教與哲學傳統中,提煉出指導AI發展的普世倫理原則。儘管文化背景各異,人類最高的道德期盼在此交匯,為全球AI倫理框架提供了堅實的跨文化基礎。
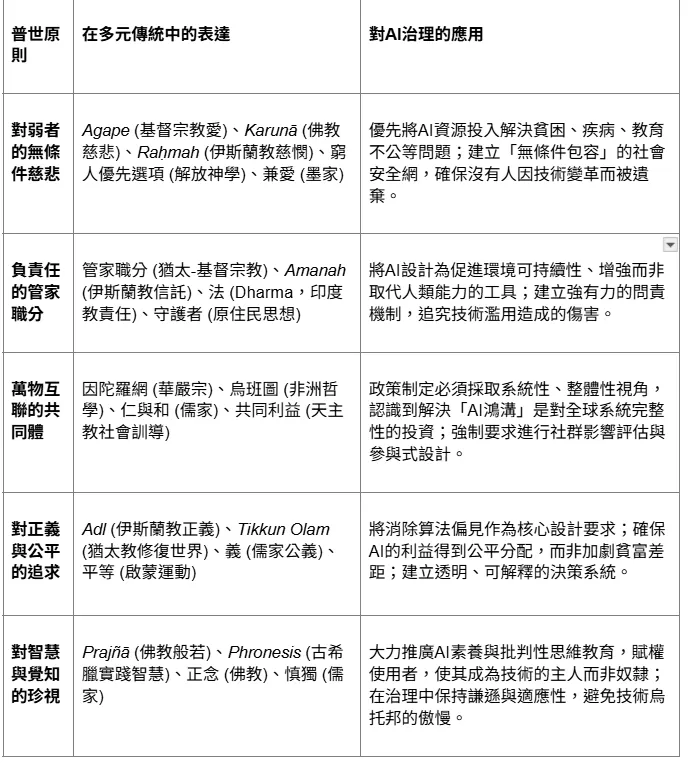
我們從中提煉出五大普世原則:
- 對弱者的無條件慈悲:融合基督宗教的「窮人優先選項」、佛教的「同體大悲」、伊斯蘭教對孤寡的關懷、媽祖的「聞聲救苦」等傳統,共同指向一個道德命令:一項技術的終極價值,由其對最弱勢群體的影響來評判。
- 負責任的管家職分:結合聖經的「管家」身份、伊斯蘭教的「信託」(Amanah)、印度教的「法」(Dharma)之責任,共同塑造了一種人類作為技術負責任看護者的角色。我們並非技術的主宰,而是其負責任的看護者。
- 萬物互聯的共同體:整合華嚴宗的「因陀羅網」、非洲的「烏班圖」(我在因我們在)哲學、儒家的「天人合一」,共同否定了孤立的個人主義,揭示了個體的福祉與整體的福祉密不可分。
- 對正義與公平的追求:從伊斯蘭教的「正義」(Adl)到猶太教的「修復世界」(Tikkun Olam),再到儒家的「義」與啟蒙運動的平等理念,都強調了建立公正制度、確保利益公平分配的重要性。
- 對智慧與覺知的珍視:佛教的「般若」(Prajñā)、古希臘的「實踐智慧」(Phronesis)以及儒家的「慎獨」,共同珍視超越純粹知識的深刻理解力與自我覺察,提醒我們要對技術的力量保持謙遜。
--------------------------------------------------------------------------------
表2:慈悲AI的普世原則融合

資料來源:基於《AI 跨文化闡述與淨土願景》第九章的綜合分析。
這五大原則為構建一個普惠的AI提供了堅實的倫理基礎。下一章將探討如何將這些原則轉化為具體的制度設計。

第七章:人類福祉的經濟學——共建人間淨土的實踐指南
本章旨在超越將GDP最大化作為經濟政策的唯一目標,而是運用規範性框架,設計一個以擴展人類自由與福祉為核心的慈悲AI經濟。
阿馬蒂亞·森的可行能力方法
諾貝爾經濟學獎得主阿馬蒂亞·森的「可行能力方法」(capability approach)將政策目標從提供資源,轉向擴展人們實現其有理由珍視的生活方式的真實自由。AI既可以是擴展能力的強大工具(如個人化教育),也可能削弱能力(如因自動化導致工人技能退化)。因此,我們應當以對一套核心人類能力的淨影響,來評估AI應用的價值。
約翰·羅爾斯的「無知之幕」
我們將引入「無知之幕」(veil of ignorance)這一思想實驗,作為確保AI公平性的具體設計原則。在為關鍵功能(如信用評分、招聘)設計算法時,我們應當置身於「無知之幕」之後,即不知道自己的社會地位、種族或性別。羅爾斯認為,這將引導我們設計出遵循兩個原則的系統:保護所有人的平等自由,並確保任何不平等都能為社會中最弱勢的成員帶來最大利益(即「差異原則」)。
綜合應用
這兩個哲學框架為解決「算法偏見」問題提供了根本性的解方。它們將問題從純技術性的「去偏見」操作,重新框架為一個規範性的問題:我們希望創造一個什麼樣的社會?它要求我們優先考慮最弱勢群體,即使這偏離了純粹的統計準確性。
--------------------------------------------------------------------------------
表3:一個慈悲的政策框架——從原則到實踐

資料來源:基於《AI 經濟學闡述人間淨土》第九章的綜合分析。
這些哲學框架為一個慈悲的經濟體提供了其所缺失的「目標函數」,是人間淨土的經濟藍圖,並引導我們走向最終的結論。

結論:經濟形式的菩薩宏願
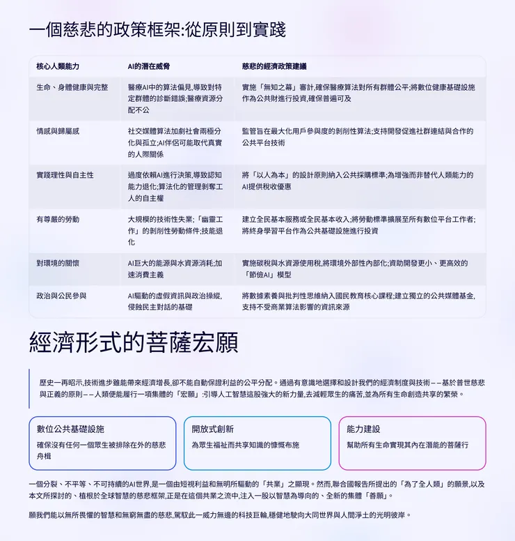
綜觀全局,歷史一再昭示,技術進步雖能帶來經濟增長,卻不能自動保證利益的公平分配。通過有意識地選擇和設計我們的經濟制度與技術——基於普世慈悲與正義的原則——人類便能履行一項集體的「宏願」:引導人工智慧這股強大的新力量,去減輕眾生的痛苦,並為所有生命創造共享的繁榮。
一個分裂、不平等、不可持續的AI世界,是一個由短視利益和無明所驅動的「共業」之顯現。然而,聯合國報告所提出的「為了全人類」的願景,以及本文所探討的、植根於全球智慧的慈悲框架,正是在這個共業之流中,注入一股以智慧為導向的、全新的集體「善願」。
聯合國報告所提出的實際建議,皆可被視為實現此慈悲願景的「善巧方便」:
- 發展「數位公共基礎設施」,成為確保沒有任何一個眾生被排除在外的慈悲舟楫。
- 促進「開放式創新」,成為一種為眾生福祉而共享知識的慷慨布施。
- 加強「能力建設」,成為一種幫助所有生命實現其內在潛能的菩薩行。
AI的未來,是一場由短視利益的「共業」與慈悲智慧的「善願」之間的較量。最終的經濟真理或許是:一個不服務於眾生福祉的經濟體,不僅是不公正的,終將是不可持續的。
願我們能以無所畏懼的智慧和無窮無盡的慈悲,駕馭此一威力無邊的科技巨輪,穩健地駛向大同世界與人間淨土的光明彼岸。





















