如果您還在觀望軟體系統開發是否要導入SDD, 或者已經導入SDD開發流的朋友, 以下文章真心推薦您先行閱讀, 這是我們實際的開發經驗分享, 也將踩過的坑進行彙總, 讓大家一起避開這些坑:
付費限定
【🔒江湖一點訣】spec-kit 實戰踩坑心得:坑一定會踩,但這篇有解法
更新 發佈閱讀 7 分鐘
以行動支持創作者!付費即可解鎖
本篇內容共 2658 字、4
則留言,僅發佈於🔒 阿Han的軟體心法實戰營你目前無法檢視以下內容,可能因為尚未登入,或沒有該房間的查看權限。
留言
阿Han的沙龍
188會員
332內容數
哈囉,我是阿Han,是一位 👩💻 軟體研發工程師,喜歡閱讀、學習、撰寫文章及教學,擅長以圖代文,化繁為簡,除了幫助自己釐清思路之外,也希望藉由圖解的方式幫助大家共同學習,甚至手把手帶您設計出高品質的軟體產品。
阿Han的沙龍的其他內容
2025/12/11
源自我在 Spec Kit 重構專案的實戰體悟: 「若代碼為劍,測試即是劍鞘,無鞘之劍,鋒芒雖利,終傷己身」。
🧭 前言:憲章不是文件,而是武林盟約
每一個重構專案,都像是舊劍新磨,當我們換了語言、框架、技術棧之後,最大的挑戰往往不是「功能重現」,而是「行為一致」,而測試,就是這場修行的內功心
2025/12/11
源自我在 Spec Kit 重構專案的實戰體悟: 「若代碼為劍,測試即是劍鞘,無鞘之劍,鋒芒雖利,終傷己身」。
🧭 前言:憲章不是文件,而是武林盟約
每一個重構專案,都像是舊劍新磨,當我們換了語言、框架、技術棧之後,最大的挑戰往往不是「功能重現」,而是「行為一致」,而測試,就是這場修行的內功心
2025/12/04
這是一篇記錄「舊系統重構新技術棧」的實戰經驗,我們面對的是一個陪伴公司十年的 PHP 專案,要在不推倒重來的情況下,將它重煉成可延展的 Python + React 架構。
大部分人用 Spec Kit 做 MVP 開發,但鮮少用於「舊專案重構」,這篇文章,就是我們在這條路上的探索與心得如果你也正

2025/12/04
這是一篇記錄「舊系統重構新技術棧」的實戰經驗,我們面對的是一個陪伴公司十年的 PHP 專案,要在不推倒重來的情況下,將它重煉成可延展的 Python + React 架構。
大部分人用 Spec Kit 做 MVP 開發,但鮮少用於「舊專案重構」,這篇文章,就是我們在這條路上的探索與心得如果你也正

2025/11/27
延續上一篇《【🔒江湖一點訣】規格即內功 - 用 Spec Kit 打造穩健的 AI 開發體系》,這次想談談我在使用 Spec Kit 憲章 時遇到的一些真實挑戰與心得。
⚖️ 憲章過於鬆散的副作用
一開始我以為讓憲章「開放一點」比較靈活, 但卻變成了發散,導致專案開始後:
這時我才意識到

2025/11/27
延續上一篇《【🔒江湖一點訣】規格即內功 - 用 Spec Kit 打造穩健的 AI 開發體系》,這次想談談我在使用 Spec Kit 憲章 時遇到的一些真實挑戰與心得。
⚖️ 憲章過於鬆散的副作用
一開始我以為讓憲章「開放一點」比較靈活, 但卻變成了發散,導致專案開始後:
這時我才意識到

你可能也想看
















⚠️本文提供 AI 工具的基礎使用教學,但不涉及專業判斷或決策建議。 實測範圍:國王主要用 Artifacts 來寫文章,其他功能(如工具製作、圖表設計等)尚未實際測試,內容整理自 Claude 官方說明。如需使用其他功能,請自行測試驗證。

⚠️本文提供 AI 工具的基礎使用教學,但不涉及專業判斷或決策建議。 實測範圍:國王主要用 Artifacts 來寫文章,其他功能(如工具製作、圖表設計等)尚未實際測試,內容整理自 Claude 官方說明。如需使用其他功能,請自行測試驗證。

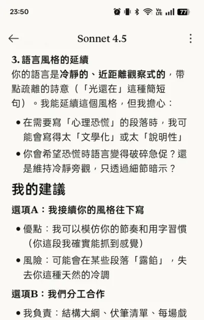
這是我偷懶想請Claude幫我完成一篇短篇小說時的對話。
我讓Claude處理小說的經驗,只有幾個月前讓它試寫過一小段,然後因為感覺太「舞台劇/樣板戲/偶像劇」感,於是就放棄了。
後來Claude改版,不只變聰明,性格也有調整,我就考慮再試一次看看。剛好我有個「微荒謬黑幽默心理恐怖」的短篇懸疑想寫,

這是我偷懶想請Claude幫我完成一篇短篇小說時的對話。
我讓Claude處理小說的經驗,只有幾個月前讓它試寫過一小段,然後因為感覺太「舞台劇/樣板戲/偶像劇」感,於是就放棄了。
後來Claude改版,不只變聰明,性格也有調整,我就考慮再試一次看看。剛好我有個「微荒謬黑幽默心理恐怖」的短篇懸疑想寫,

在AI浪潮下,009819 中信美國數據中心及電力ETF 直接卡位算力與電力雙主軸,等於掌握AI最核心基建。2008從 Apple Inc. 與 iPhone 帶動供應鏈,到如今AI崛起,主線已由應用端轉向底層。AI發展離不開算力與電力支撐,009819的價值,在於押中「沒有它不行」的核心資產。

在AI浪潮下,009819 中信美國數據中心及電力ETF 直接卡位算力與電力雙主軸,等於掌握AI最核心基建。2008從 Apple Inc. 與 iPhone 帶動供應鏈,到如今AI崛起,主線已由應用端轉向底層。AI發展離不開算力與電力支撐,009819的價值,在於押中「沒有它不行」的核心資產。

隨著 AI 技術持續進步,Claude.ai 的最新版本 Claude 3.5 Sonnet 現已具備直接操控電腦的能力,帶來全新的應用場景。此功能可模擬人類操作,且正處於公開測試階段。這項技術不僅提高了使用效率,還促進數位轉型,提供更多自動化解決方案。

隨著 AI 技術持續進步,Claude.ai 的最新版本 Claude 3.5 Sonnet 現已具備直接操控電腦的能力,帶來全新的應用場景。此功能可模擬人類操作,且正處於公開測試階段。這項技術不僅提高了使用效率,還促進數位轉型,提供更多自動化解決方案。

這是一場修復文化與重建精神的儀式,觀眾不需要完全看懂《遊林驚夢:巧遇Hagay》,但你能感受心與土地團聚的渴望,也不急著在此處釐清或定義什麼,但你的在場感受,就是一條線索,關於如何找著自己的路徑、自己的聲音。

這是一場修復文化與重建精神的儀式,觀眾不需要完全看懂《遊林驚夢:巧遇Hagay》,但你能感受心與土地團聚的渴望,也不急著在此處釐清或定義什麼,但你的在場感受,就是一條線索,關於如何找著自己的路徑、自己的聲音。

AI 的訓練重心正從網路上的公開資訊,轉向人類專家腦中那些難以言傳的隱性知識。本文探討此趨勢,介紹 Claude Skills 如何透過「技能包」將零散知識結構化,並說明「隱性知識提煉」在 AI 時代的重要性。

AI 的訓練重心正從網路上的公開資訊,轉向人類專家腦中那些難以言傳的隱性知識。本文探討此趨勢,介紹 Claude Skills 如何透過「技能包」將零散知識結構化,並說明「隱性知識提煉」在 AI 時代的重要性。

本文分析導演巴里・柯斯基(Barrie Kosky)如何運用極簡的舞臺配置,將布萊希特(Bertolt Brecht)的「疏離效果」轉化為視覺奇觀與黑色幽默,探討《三便士歌劇》在當代劇場中的新詮釋,並藉由舞臺、燈光、服裝、音樂等多方面,分析該作如何在保留批判核心的同時,觸及觀眾的觀看位置與人性幽微。

本文分析導演巴里・柯斯基(Barrie Kosky)如何運用極簡的舞臺配置,將布萊希特(Bertolt Brecht)的「疏離效果」轉化為視覺奇觀與黑色幽默,探討《三便士歌劇》在當代劇場中的新詮釋,並藉由舞臺、燈光、服裝、音樂等多方面,分析該作如何在保留批判核心的同時,觸及觀眾的觀看位置與人性幽微。

《轉轉生》(Re:INCARNATION)為奈及利亞編舞家庫德斯.奧尼奎庫與 Q 舞團創作的當代舞蹈作品,結合拉各斯街頭節奏、Afrobeat/Afrobeats、以及約魯巴宇宙觀的非線性時間,建構出關於輪迴的「誕生—死亡—重生」儀式結構。本文將從約魯巴哲學概念出發,解析其去殖民的身體政治。

《轉轉生》(Re:INCARNATION)為奈及利亞編舞家庫德斯.奧尼奎庫與 Q 舞團創作的當代舞蹈作品,結合拉各斯街頭節奏、Afrobeat/Afrobeats、以及約魯巴宇宙觀的非線性時間,建構出關於輪迴的「誕生—死亡—重生」儀式結構。本文將從約魯巴哲學概念出發,解析其去殖民的身體政治。







