對!!就是我,先來紀錄一下最近對抗詐騙的心情,在今年五月的時候,跟朋友聊到說我2018年有投資一個Villia至今(7年了)還沒有營業,是一個失敗的投資案。
我朋友說可以查一下建設公司是否有什麼訴訟糾紛,沒想到沒查還好,一查嚇一跳!!發現原來我的投資是蓄意的詐騙。詐欺罪如何提告?詐欺提告 vs. 民事求償
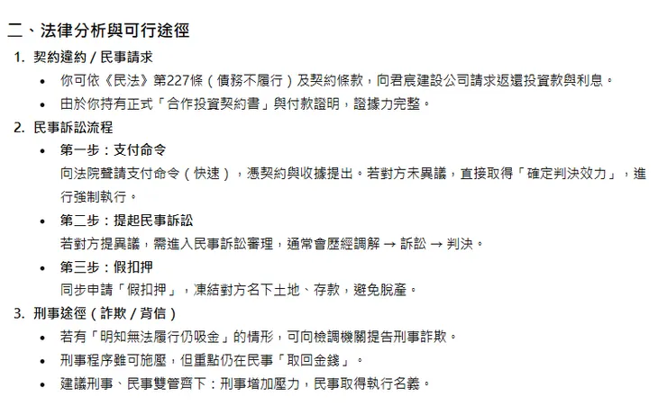
確認被詐騙後,您可以透過法律途徑追究詐騙者的責任並要求賠償。主要有「刑事」和「民事」兩條路徑,建議當事人「刑民並行」,雙管齊下:

民事與刑事
經過多方諮詢之後,發現遇到詐騙案,建議「刑民並行」,所以我就把東西資料準備好然後就去警察局報案!!
準備資料:
身分證、詳細對話紀錄、匯款證據(很重要!!!) 然後要說明原由歹徒如何跟你接觸,然後你匯款證據(最好要詳細到年/月/日/時/地),做完筆錄之後警察會給你一張單子。刑事部分就算完成後續交給檢察官去處理。

詐欺案報案流程
為何建議「刑民並行」?
- 刑事訴訟可能對詐騙者產生壓力,增加其出面解決或和解的意願。
- 刑事判決若認定有罪,其認定之事實通常可作為民事求償的有力證據。
- 透過「刑事附帶民事訴訟」,可以在刑事程序進行中一併請求民事賠償,節省時間與訴訟成本。
回到民事部分,我第一次寫支付命令到地方法院去送件
遇到詐騙莫急莫慌莫生氣,於是我請出我的AI好朋友ChatGPT幫我分析案情:



我就去聲請支付命令,然後去地方法院告他,本來是簡易庭,中間還去補件,但最後法院裁定判決對方要還我錢。
沒想到他居然提出異議(看來真的是詐騙老手)
收到支付命令後的黃金 20 天內,以書狀方式向法院提出支付命令異議。成功異議後,程序將轉為訴訟或調解,需準備後續開庭事宜。
後來我改用AI是Perplexity https://www.perplexity.ai/
你是萬國法律事務所資深律師,我現在有一個案件想請問你

因為顧慮到金額不大,加上目前有經濟壓力都討不回來還要多花律師費,所以我才會嘗試自己用AI看能不能討回來!!
法院本來通知我們在12月8日調解(60萬以下都會先庭外調解) ,結果對方居然沒有出庭(可想而知這個詐騙老狐狸),調解委員聽我的原委後,叫我去找訴訟諮詢,諮詢只叫我寫一個聲請狀補充我要提高賠償金額,我手寫越寫越氣決定回家再請AI幫我好好重新梳理! 並且在網路上聲討他!! 如果有人也是196位受害人之一,如果你也想要把錢拿回來!請跟我聯絡。
經過AI幫忙梳理思緒,發現合約漏洞,原本投資合約就已經寫明了合法延期的條款(他也真的用這個無限期拖延) 看起來合法的合約卻是處處陷阱!!



我現在要再重新提出我的賠償金額,反正他不出庭,我就讓法院看看他蓄意吸金的惡質行為。如果你也覺得你被詐騙想拿回你的錢,或者你也氣不過不要讓這種惡劣的人繼續行騙!!!幫我轉發我的文章!! 讓大家知道詐騙分子的行徑手法~
,

























