
想像一下這個場景:若你是一位飲料店的店長,到了月底,你想知道這個月大家最愛喝什麼品項?幾分糖?是「半糖」還是「微糖」?另外,應該更想知道什麼氣候可以賣得比較好

- 有一根柱子叫「全糖」
- 有一根柱子叫「100%」
- 還有一根柱子叫「正常糖」
等等,這三個不是同一件事嗎?電腦為什麼把它們算成不一樣的東西?
這就是數據分析界最有名的一句話:「垃圾進,垃圾出」(Garbage In, Garbage Out)。如果源頭的資料雜亂無章,再聰明的系統,也只是在把問題「高速放大」。
很多人覺得「數據清理」聽起來很專業、很難,要會寫程式才行。
錯! 其實你只需要兩個幫手:
- 手作大師 Excel:大家都有,用來做基本操作。
- 軍師 AI (如 Gemini 或 ChatGPT):用來幫你出主意、寫複雜公式,可作為「新一代統計博士能力的計算機」。
今天這篇文章,我就用一份真實的「髒亂」飲料店訂單,帶大家體驗如何用「Excel + AI」把髒數據洗得亮晶晶!
Gemini為我生成「數據生成」程式如下:
import pandas as pd
import numpy as np
import random
from datetime import date, timedelta
# --- 1. 設定基礎參數 ---
TOTAL_RECORDS = 100000 # 目標筆數
start_date = date(2023, 1, 1)
days_count = 365
# 菜單與價格
menu = {
'水果茶': 70, '珍珠奶茶': 65, '檸檬紅茶': 40,
'茉莉綠茶': 30, '黃金烏龍茶': 40, '百香雙響炮': 60, '芋頭鮮奶': 65
}
items = list(menu.keys())
prices_map = menu # 方便映射價格
# 甜度 (含髒數據)
sugar_clean = ['全糖', '少糖', '半糖', '微糖', '無糖']
sugar_dirty = ['100%', '70%', '50%', '30%', '0%', 'Regular', 'Full', 'Half', 'No', np.nan]
# 設定髒數據出現機率 (例如 85% 乾淨, 15% 髒)
sugar_pool = sugar_clean * 17 + sugar_dirty * 3
# 冰塊
ice_options = ['正常冰', '少冰', '微冰', '去冰', '熱']
# --- 2. 生成氣候數據 (365天) ---
weather_data = []
date_list = [start_date + timedelta(days=x) for x in range(days_count)]
for d in date_list:
month = d.month
# 模擬桃園氣溫 (冬天濕冷,夏天悶熱)
if month in [12, 1, 2]:
base_temp = np.random.normal(16, 3) # 平均16度,標準差3
elif month in [6, 7, 8, 9]:
base_temp = np.random.normal(29, 3)
else:
base_temp = np.random.normal(23, 4)
# 模擬降雨 (5月梅雨, 夏天颱風)
rain = 0
if month == 5 and random.random() < 0.4:
rain = np.random.gamma(10, 5) # 梅雨
elif month in [8, 9] and random.random() < 0.2:
rain = np.random.gamma(20, 5) # 颱風/雷雨
elif random.random() < 0.2:
rain = np.random.exponential(5) # 一般降雨
# 下雨降溫
if rain > 10:
base_temp -= 2
weather_data.append({
'日期': d,
'氣溫': round(base_temp, 1),
'降雨量': round(rain, 1),
'是否週末': d.weekday() >= 5
})
df_weather = pd.DataFrame(weather_data)
# --- 3. 計算每日單量權重 (關鍵步驟) ---
# 我們不隨機決定每天幾單,而是根據天氣分配這10萬單
def calculate_weight(row):
w = 100 # 基礎權重
# 氣溫影響
if row['氣溫'] > 30: w += 50
elif row['氣溫'] < 15: w -= 30
# 降雨影響
if row['降雨量'] > 50: w -= 40
elif row['降雨量'] > 10: w -= 20
# 週末與促銷 (隨機設定部分週末有促銷)
is_promo = '否'
if row['是否週末'] and random.random() < 0.3:
w += 40
is_promo = '是'
return w, is_promo
# 應用權重計算
weights_promo = df_weather.apply(calculate_weight, axis=1, result_type='expand')
df_weather['權重'] = weights_promo[0]
df_weather['促銷'] = weights_promo[1]
# 分配訂單數:(當日權重 / 總權重) * 10萬
total_weight = df_weather['權重'].sum()
df_weather['訂單數'] = (df_weather['權重'] / total_weight * TOTAL_RECORDS).astype(int)
# 修正總數誤差 (因為取整數可能少於或多於10萬,微調最後一天補齊)
current_total = df_weather['訂單數'].sum()
diff = TOTAL_RECORDS - current_total
df_weather.loc[364, '訂單數'] += diff
# --- 4. 批量生成銷售明細 (極速版) ---
all_sales = []
# 為了加速,我們使用 numpy choice 或 random choices 進行批量生成
print(f"開始生成數據,目標:{TOTAL_RECORDS} 筆...")
for idx, row in df_weather.iterrows():
count = row['訂單數']
if count <= 0: continue
curr_date = row['日期']
temp = row['氣溫']
is_promo = row['促銷']
# --- 品項權重 (依溫度) ---
# 溫度高 -> 水果/檸檬多;溫度低 -> 奶類/熱茶多
item_weights = [1] * len(items)
if temp > 28:
item_weights[0] += 3 # 水果茶
item_weights[2] += 2 # 檸檬紅茶
item_weights[5] += 2 # 百香
elif temp < 20:
item_weights[1] += 2 # 珍奶
item_weights[6] += 4 # 芋頭鮮奶
# --- 冰塊權重 (依溫度) ---
ice_weights = [2, 2, 2, 1, 0.5] # 預設 (正常, 少, 微, 去, 熱)
if temp > 30:
ice_weights = [4, 3, 2, 1, 0.1] # 很熱,極少人喝熱的
elif temp < 18:
ice_weights = [0.5, 1, 2, 3, 5] # 很冷,熱飲大增
# --- 批量生成當日數據 ---
# 1. 品項
daily_items = random.choices(items, weights=item_weights, k=count)
# 2. 甜度 (混入髒數據)
daily_sugars = random.choices(sugar_pool, k=count)
# 3. 冰塊
daily_ice = random.choices(ice_options, weights=ice_weights, k=count)
# 4. 組裝
for i in range(count):
item = daily_items[i]
all_sales.append([
curr_date,
item,
prices_map[item], # 價格
daily_sugars[i],
daily_ice[i],
is_promo
])
# 轉為 DataFrame
df_sales = pd.DataFrame(all_sales, columns=['日期', '品項', '價格', '甜度', '冰塊', '促銷'])
# --- 5. 輸出結果與檢查 ---
print(f"生成完成!")
print(f"銷售數據總筆數: {len(df_sales)}")
print(f"氣候數據總筆數: {len(df_weather)}")
print("\n--- 銷售數據範例 (前5筆) ---")
print(df_sales.head().to_markdown(index=False))
print("\n--- 氣候數據範例 (前5筆) ---")
print(df_weather[['日期', '氣溫', '降雨量', ]].head().to_markdown(index=False))
# 存檔 (需要時請取消註解)
df_sales.to_csv('taoyuan_sales_100k.csv', index=False, encoding='utf-8-sig')
#df_weather.to_csv('taoyuan_weather_2023.csv', index=False, encoding='utf-8-sig')
[範例檔案下載]:練習用數據可由此下載
第一步:數據的健康檢查(讓 AI 當你的第二雙眼睛)
拿到數據的第一件事,絕對不是馬上畫圖,而是先「看診」。
這份資料有 10 萬筆,光用眼睛看會脫窗。這時候,我們可以請出 AI 軍師。
1.1 Excel試算表計算
- 打開 Excel,檢視數據,包含標題。

1.2 AI大軍協作
- 打開 Gemini (或 ChatGPT),貼上數據並輸入以下指令(Prompt)。
🤖 提示題參考:
請扮演資深數據分析師。以下是一份飲料店的銷售數據樣本,請幫我檢查這份資料有哪些『髒數據』特徵(例如格式不統一、異常值、缺失值),並列點告訴我。
💡 AI 可能會告訴你:
- 格式混亂:「甜度」欄位很不一致,同時出現了中文(全糖)、英文(Full)和百分比(100%)。
- 缺失值:有些訂單的甜度是空的。
- 潛在重複:看起來有些訂單完全一模一樣。
看吧!不用自己一行一行檢查,AI 一秒鐘就幫你抓出病灶。接下來,我們對症下藥。
第二步:抓出「分身術」(Excel 移除重複值)
AI 告訴我們資料裡有重複的訂單。這在真實世界很常見,可能是收銀機當機,導致同一筆交易被記錄了兩次。這些「分身」會讓你的營收看起來比實際多,必須刪除。
這一步用 Excel 內建功能最快:
2.1 Excel試算表計算
- 點選 Excel 上方選單的 「資料 (Data)」。
- 找到 「移除重複項目 (Remove Duplicates)」 按鈕,大力點下去。
- 確認全選所有欄位,按「確定」。

🎉 結果: Excel 會跳出視窗告訴你:「已移除 41,411 個重複值」。 瞬間,你的數據瘦身成功,分析結果也會更準確!

⚠️注意:資料清除應建立在「領域知識」之上來判斷是否移除該重複值。資料缺少「交易時間戳記」(秒/分)或「交易單號」(Transaction ID)以識別「錯誤複製」還是「多筆交易」。
2.2 AI大軍協作
- 打開 Gemini (或 ChatGPT),貼上數據並輸入以下指令(Prompt)。
🤖 提示題參考:
請扮演資深數據分析師。以下是一份飲料店的銷售數據樣本,請幫我檢查這份資料有哪些「數據重複」,並建議該如何處理。
💡 AI 可能會告訴你:
- 重複數量極高:有 41,411 筆是重複資料。這意味著您的資料集有超過 41% 的記錄是多餘的。
- 強烈建議先清除這些重複數據:通常的處理方式是保留每一個重複群組中的第一筆記錄,並刪除其餘的重複項。

⚠️注意:資料清除應建立在「領域知識」之上來判斷是否移除該重複值。資料缺少「交易時間戳記」(秒/分)或「交易單號」(Transaction ID)以識別「錯誤複製」還是「多筆交易」。
第三步:統一語言(AI 幫寫超強公式)—— 本章精華
這是最頭痛的一步。我們要把那一堆亂七八糟的甜度標籤統一起來:
Full,100%,Regular-> 通通變成 「全糖」+70%->通通變成 「少糖」Half,50%-> 通通變成 「半糖」30%-> 通通變成 「微糖」No,0%-> 通通變成 「無糖」空白-> 通通變成「?」
3.1 Excel試算表計算
如果你只會 Excel 的「尋找與取代」,你要手動操作好幾次,還容易漏掉。現在,我們讓 AI 來幫我們寫一個「萬能公式」。
另一種方式就是問 AI 幫生成公式 🤖 提示題參考:
我的 Excel 資料在 D 欄是『甜度』,從 D2 開始。裡面包含 ['Full', '100%', 'Half', '50%', 'No', '0%', 'Regular', '30%', '70%'] 等混雜資料。
請幫我寫一個 Excel 的 IFS 公式,將它們邏輯化統一為中文的:['全糖', '半糖', '微糖', '無糖', '少糖']。請直接給我可以直接複製貼上的公式代碼。
💡 AI 給你的神咒語: Gemini 會吐出一段你可能看不太懂,但非常管用的公式,像這樣:
Excel
G2儲存格 = IFS(OR(D2="Full", D2="100%", D2="Regular", D2="全糖"), "全糖", OR(D2="70%", D2="少糖"), "少糖", OR(D2="Half", D2="50%", D2="半糖"), "半糖", OR(D2="30%", D2="微糖"), "微糖", OR(D2="No", D2="0%", D2="無糖"), "無糖", TRUE, "未標示")【Excel 操作】
- 在表格最右邊新增一欄,標題叫「甜度(標準化)」。
- 在第一格貼上 AI 給你的公式。
- 點兩下右下角的「填滿控點」(小黑十字),讓公式套用到十萬筆資料。

3.2 AI大軍協作
- 打開 Gemini (或 ChatGPT),貼上數據並輸入以下指令(Prompt)。
🤖 提示題參考:
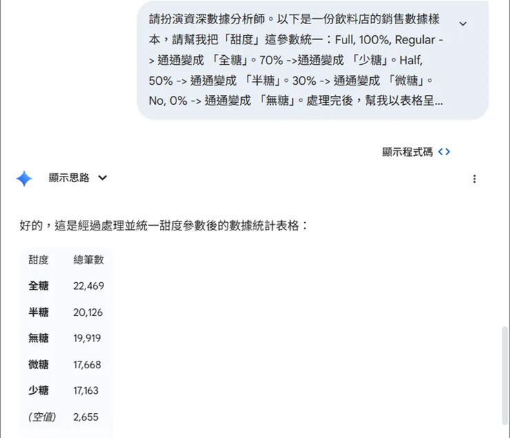
請扮演資深數據分析師。以下是一份飲料店的銷售數據樣本,請幫我把「甜度」這參數統一:Full, 100%, Regular -> 通通變成 「全糖」。70% ->通通變成 「少糖」。Half, 50% -> 通通變成 「半糖」。30% -> 通通變成 「微糖」。No, 0% -> 通通變成 「無糖」

🎉 結果: 原本像聯合國一樣的亂碼,瞬間全部變成了整齊劃一的中文!這就是 AI 協作的威力。
第四步:填補空缺(AI 給你商業建議)
最後,從上一步所得,我們發現還有 2,655 筆資料的甜度是「空白」的。這該怎麼辦?刪掉嗎?那會不會有業績落差!
這時候,不只是問操作,更可以問 AI 「商業邏輯」。
🤖 給 AI 的指令:
飲料店的銷售數據中,如果店員沒有記錄到甜度(欄位空白),通常在數據分析時,建議視為『正常甜』還是標記為『未指定』?哪種做法比較不會誤導分析結果?
💡 AI 的建議:

💡 小節:在資料分析的階段 60% 的時間其實是在進行資料清理的。
🎉 結果: 看著螢幕上那張乾淨俐落的圖表,原本 15 根長短不一的亂七八糟柱子,變成了邏輯清晰的 5 根柱子(全、少、半、微、無)。
第五步:人機協作數據分析(見證奇蹟的時刻)
辛苦「洗菜」這麼久,現在終於要把乾淨的食材下鍋快炒了!
以前做數據分析,最怕不知道「要分析什麼」或者「樞紐分析表要把欄位拖去哪裡」。現在,這些都可以問 AI。
5.1 Excel試算表計算
問 AI 幫生成公式或操作方法 🤖 提示題參考:
我現在有一份清洗乾淨的飲料店銷售數據,欄位有:『日期、品項、甜度(已清洗)、冰塊、價格、促銷』。
- 請建議我三個有商業價值的分析維度(例如:哪種甜度最受歡迎?促銷是否有效?)。
- 請教我如何在 Excel 的 樞紐分析表 (Pivot Table) 中設定這些欄位(告訴我『列』要放什麼,『值』要放什麼)。
💡 AI 的建議: Gemini 每次的答案可能都不一樣,例如:



5.2 AI大軍協作
- 打開 Gemini (或 ChatGPT),貼上數據並輸入以下指令(Prompt)。
🤖 提示題參考:
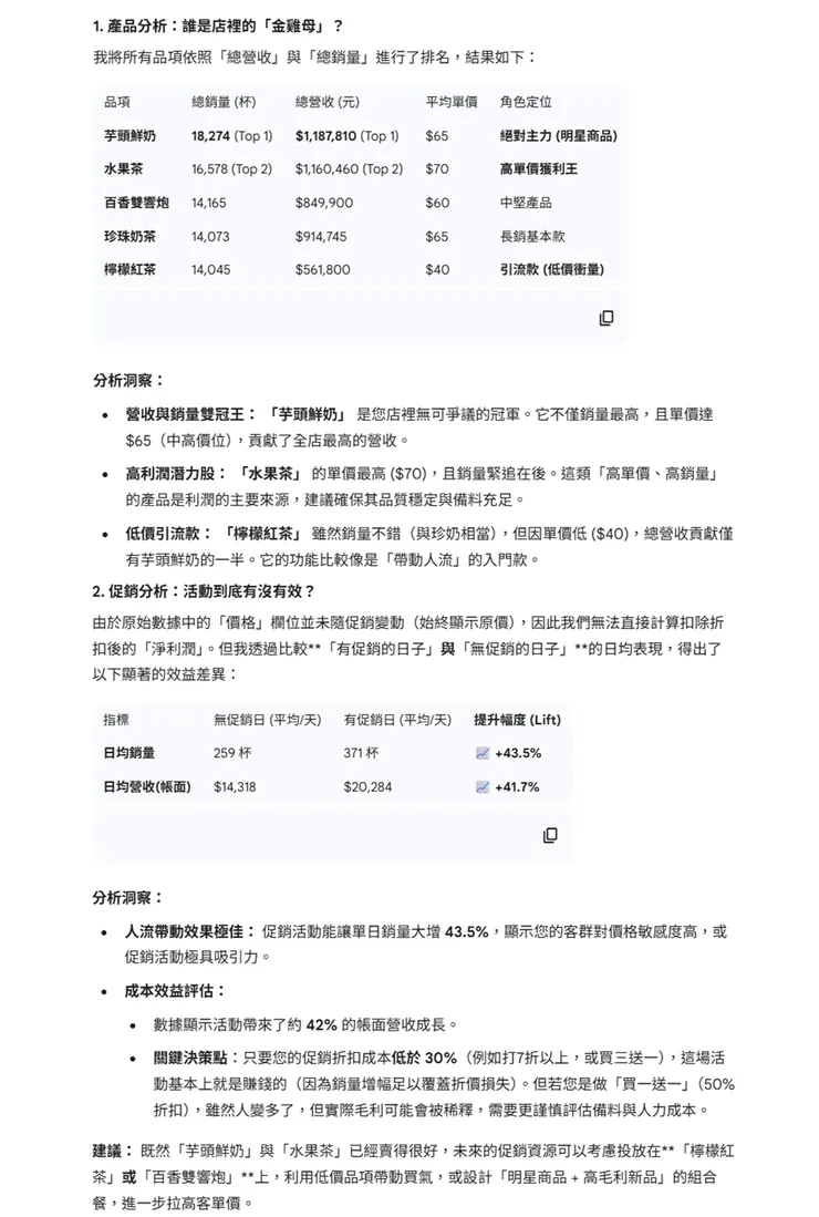
請扮演資深數據分析師。以下是一份飲料店的銷售數據樣本,請幫我分析:
1. 哪些飲料品項是真正的「營收主力」和「銷量冠軍」?它們的平均價格是否帶來足夠利潤?
2. 促銷活動對總體銷售量和總營收的提升幅度有多大?活動的效益是否能彌補降價的成本?
💡 AI 的建議:
AI 分析本案例,得知分析洞察「高利潤品項」及「促銷」有助於銷售。

你可以很自信地跟老闆說:「老闆,數據顯示,應鎖定『芋頭鮮奶』與『水果茶』兩大高獲利引擎,並透過證實能提升 40% 營收的促銷策略,以『高單價明星商品搭配精準活動』實現營收最大化。」
結論:AI 做苦力,人類做決策。
回頭看這原本讓人頭痛的十萬筆「災難級」資料,我們只花了不到一首歌的時間,就讓它乖乖聽話,轉化為「芋頭鮮奶是高獲利引擎」這樣的具體策略。這正是「Excel + AI」最強大的價值所在。
在這個流程中,我們把「繁瑣、重複、邏輯轉換」的工作(如寫複雜公式、清洗格式)外包給 AI;而身為店長的你,則將寶貴的時間保留給「定義問題、商業判斷與制定策略」。
數據清理不再是枯燥的惡夢,而是通往真相的必經之路。當你學會駕馭這套「新一代統計博士計算機」,你得到的就不只是一張漂亮的圖表,而是比競爭對手更快看見市場機會的「天眼」。













