
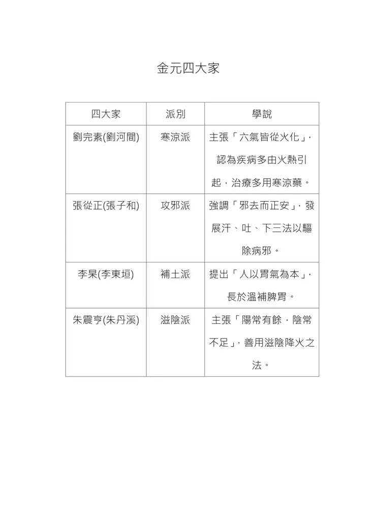
本篇四大系列要介紹的是「金元四大家」。
金元四大家指金元時期(1115-1368年)的四大醫學家:劉完素(寒涼派)、張從正(攻邪派)、李杲(補土派)、朱震亨(滋陰派),他們代表了四個不同的醫學流派,對後世中醫發展影響深遠。他們各自在醫學理論和臨床實踐上貢獻卓著,創立了獨具特色的學說,如劉的火熱說、張的攻邪說、李的脾胃說、朱的養陰說。
歷史背景與意義
背景:宋金元時期戰亂頻繁,疾病流行,催生了中醫學術的活躍與創新。
意義:金元四大家奠定了中醫理論發展的新階段,其學說與臨床經驗至今仍被廣泛應用,是中國醫學史上重要的思想寶庫。
1.劉完素
字守真,自號通元處士,為金朝河間(今河北河間)人,世稱劉河間。他是「金元四大家」之首,也是中醫「寒涼派(又稱河間學派)」的創始人。
其主要醫學思想與貢獻如下:
火熱論與寒涼藥:
他深入研究《內經》病機十九條,認為多數疾病(特別是當時流行的傳染性熱病)皆由「火熱」引起,提出「六氣皆能化火」的主張。治療上,他反對當時盲目套用宋代《局方》溫燥藥物的風氣,力排眾議改用寒涼藥物(如防風通聖散、涼膈散、六一散),療效顯著。
運氣學說:
劉完素創用「五運六氣」作為疾病分類綱領,將天時變化與臨床診治結合,強調辨證施治,不應機械式套用古方。
主要著作:
《素問玄機原病式》:闡述火熱病機的代表作。
《宣明方論》:記載多種名方,如防風通聖散。
《素問病機氣宜保命集》、《三消論》、《傷寒直格》等。
歷史評價:
他打破了醫界長期墨守成規的風氣,其火熱論及治法對後世溫病學說的發展有重大啟發。金章宗曾多次徵召他入朝為官,皆被其拒絕,遂賜號「高尚先生」。
2.張從正
字子和,號戴人,為攻下派(又稱攻邪派)的創始人。
其核心學術貢獻與特色如下:
學術核心:攻邪論
張從正繼承了劉完素的學說,認為致病原因主要是「邪氣」。
他主張:邪去則正安:認為病由邪生,只要將邪氣驅除,人體的元氣就能自行恢復。反對濫補:針對當時醫界喜用溫補藥(如《局方》)的風氣,他強調「補之適足資寇」,主張病未去時不可輕易進補。
治療大法:汗、吐、下三法
他豐富並發展了中醫的治療手段,將眾多治法歸納為三類:
汗法:利用發汗驅除表邪,範圍涵蓋灸、蒸、熏、洗及針刺等。
吐法:利用嘔吐驅除胸膈以上的痰涎或食積。
下法:利用通便驅除腸胃中的積滯或火熱。
代表著作
《儒門事親》:這是研究張從正學說最重要的著作。書名意指「為人子者不可不知醫」,強調儒者事奉親長應具備醫學知識。
臨床特色
辨證施治:雖然以「攻下」聞名,但他強調並非見病就攻,對老人、兒童或體弱者會慎用攻法。
食補與情志治療:他主張「治病當論藥攻,養生當論食補」,並首創利用「五志相勝」原理(如悲治怒、喜治悲)進行心理治療。
張從正的學說對後世溫病學派的發展有深遠影響,為中醫祛邪理論奠定了堅實基礎。
3.李杲
字明之,號東垣老人(後世多稱其為李東垣),是中醫史上著名的「金元四大家」之一,也是「補土派」(又稱脾胃學派)的創始人。
以下為其核心成就與學術思想之精要:
學術核心:補土學派
理論中心:李杲強調「脾胃為後天之本」,認為人體元氣的盛衰取決於脾胃功能的強弱。
主要觀點:提出「脾胃內傷,百病由生」。他認為當時戰亂頻仍、生活不規律,許多疾病源於飲食不節、勞役過度或情志內傷,導致脾胃受損,進而引發各類病症。
辨證特色:嚴格區分「外感」與「內傷」,這對後世內科疾病的診斷具有指導性意義。
醫學著作
李杲的作品深刻影響了後世對脾胃病的治療,最具代表性的包括:
《脾胃論》:系統闡述脾胃學說的專著。
《內外傷辨惑論》:重點論述如何區分內傷發熱與外感發熱。
《蘭室秘藏》:收錄了許多其臨床實踐的有效方劑。
經典名方
他創製了許多至今仍廣泛應用的方劑,最著名的是:補中益氣湯:用於治療脾虛氣陷,被譽為「醫王」之方。
其他如昇陽益胃湯、清暑益氣湯等,皆體現了其「昇發脾氣」的治療特色。
歷史地位
李杲師承易水學派的張元素,並將其理論發揚光大。他的學說與劉完素(寒涼派)、張從正(攻下派)、朱震亨(滋陰派)共同構成了「金元四大家」,象徵著中醫理論發展的一個高峰。
4.朱震亨
字彥修,元代著名醫學家,浙江義烏人。因其家鄉有一條「丹溪」,故後世尊稱他為「朱丹溪」或「丹溪翁」。他是「金元四大家」中最後一位成名的醫家,也是「滋陰派」的創始人。
學術核心:滋陰學說
朱震亨在醫學理論上最突出的貢獻是提出了「陽常有餘,陰常不足」的觀點:相火論:他認為人體內存在「相火」,正常時是生命活動的動力,但若因情慾、飲食、起居失宜而「妄動」,則會耗傷陰精。
治則:主張「滋陰降火」,強調保護陰精與元氣,反對當時濫用辛燥類藥物(如《和劑局方》中的藥物)的時弊。
養生:重視節制食慾與色欲,提倡平時保養以預防疾病。
主要著作
朱震亨留下了多部影響深遠的醫學著作,反映其學術精華:
《格致餘論》:其代表作,全面闡述了「陽有餘陰不足」及「相火論」的理論。
《局方發揮》:專門針對宋元醫家濫用《局方》藥物的弊端進行理論批判與辨析。
《丹溪心法》:由其門人整理其臨床經驗而成,是後世中醫診治內傷、雜病的重要參考書。
《本草衍義補遺》:對藥物性能的進一步發揮與補充。
歷史地位與影響
集醫之大成:朱震亨博採眾長,既吸取了劉完素的寒涼學說,也融入了李杲的補土學說,將中醫理論推向新高度。
國際影響:其學說不僅在中國盛行,明代後傳入日本,甚至出現了專門研究其學說的「丹溪學社」。
由儒入醫:他早期研習經學,三十歲後才改學醫術,因此其醫論中常帶有濃厚的儒家哲學色彩(如「格致」概念)。
※資料來自維基百科。


























