關於01月
一月,是新年新希望的開始,隨著新年度的開啟品牌有更多的「期許」及「年度目標」等待建立及達成;加上農曆新年的接近,行銷最重要的節日戰即將打響。
一起進入本月月刊,解開建立品牌溫度的密碼。

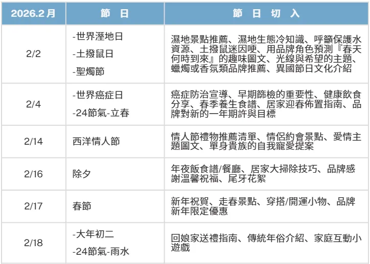
社群行事曆
社群內容靈感來源第一步,先從特殊節日、活動下手吧!




產業X節日切角建議
統整出節日之後:我的品牌、我的創作帳號,可以怎麼切入運用呢?


現在有主題想法了嗎?你的下個問題可能是......貼文該怎麼做呢?
往下我們從 12 ⽉熱⾨案例,⼀起衝擊創意吧!
社群速報:回顧十二月熱門


為大家舉例社群熱門:365元鹹酥雞
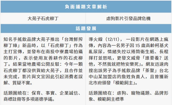
負面熱門議題回顧


<議題連結>從「大苑子」變「大怨子」
<議題連結> 茶聚加盟主虐打15歲老柯基
IG限時動態熱門回顧
限時動態是與用戶拉近距離的最佳版位!透過限動也能更認識粉絲喜好。


短影音熱門回顧(TikTok/Reels)
話題或影片混搭創作,可以讓你的作品跟隨熱度,有更多推薦機會!

- 話題性高且趣味:搭配下雪特效,看起來就像在雪地裡急著逃跑的小朋友,俏皮又可愛。拍攝時多半會搭配〈NOT CUTE ANYMORE〉倍速版作為背景音樂,一邊跑一邊否認可愛,反而更顯傲嬌反差感。
Instagram/TWICE全員拎帽跑跑人 - 萬年不敗的迪士尼經典:能吸引用戶想要一同創作!就像前陣子因電影上映流行 《動物方城市2》,而最近天氣漸漸降溫 《冰雪奇緣》則再度進入大家視野!
Threads/網友二創版本
我還想要更多靈感!
除了節日、熱門話題可以作為參考方向,用戶熱搜、新聞熱議的話題,也是品牌、創作者可以快速抓住的流量!
近期熱門關鍵字

- 燕雲十六聲
這是一款開放世界武俠遊戲。爆紅主因是其導入大型語言模型(LLM)的 NPC,玩家發現能透過「話術」誘導 NPC 做出違反遊戲設定的行為,例如免費取得道具,這種創新的高自由度互動與「玩壞」的爭議,在社群媒體上引發了極大話題。 - 日本地震
當發生高強度或造成重大傷亡的地震事件時,全球媒體會大量報導,民眾對災害進展、地理結構與防災知識的搜尋和關注度會迅速飆升;此外此次日本地震,還有一則Threads社群貼文爆紅:「關於台灣人前往日本遊玩遇地震第一件事,竟然是先保護民宿電視」,貼文一出受到日本及台灣兩地的讚賞而獲得高關注度。 - 不良一族尋愛記
這是 Netflix 推出的日本戀愛實境節目。其爆紅點在於嘉賓皆為前暴走族或不良少年/少女,極具衝擊性。節目中毫不掩飾的肢體與言語衝突,以及不良外表下的純情反差萌,打破了傳統戀綜的風格,成為充滿話題性的「人性修羅場」。
社群消息站:『小紅書』台灣全面禁止
政府宣布,將全面禁用小紅書社群,但截至目前為止小紅書在台仍無需翻牆即可使用。

① 禁令原因:涉詐嚴重與資安檢測全數不合格
- 內政部指出,小紅書在 2024 至 2025 年間涉及超過 1,700 件詐騙案,累積財損逾 2.4 億元,且案件呈上升趨勢。
- 國安單位進行的 15 項資安指標檢測中,小紅書全數不合格,存在過度蒐集位置、通訊錄、剪貼簿及截圖等風險,且資料回傳中國。
- 最主要該平台未在台設立法律代理人,且對政府要求改善的公文「已讀不回」,導致執法機關難以調閱資料追查詐騙。
② 執行方式:封鎖網址解析,非「持有即觸法」
- 自 2025 年 12 月 4 日起對小紅書實施為期一年的「停止解析及限制接取」措施。
- 封鎖是從電信商端阻斷連結。一般用戶若已下載 App,持有或使用 VPN 翻牆並不會違法或挨罰,但直接連網會出現「轉圈圈」無法載入、發文或搜尋的狀況。
③ 社會爭議:執行成效
- 禁令發布後,截至目前用戶反映無需翻牆仍可使用,引發「禁令是否有效」及「打詐做半套」的討論。
社群消息站:IG限動開放分享
Instagram 限時動態分享功能,是方便還是隱私擔心呢。

① 功能突破:無需「被標記」也能直接轉發
- 過去若想轉發他人的 IG 限動,前提必須是對方有「標記(Tag)」你。現在 Instagram 開放新功能,只要對方是公開帳號,任何用戶點擊限動右下角的「小飛機」圖示,即可看到「新增到限時動態」的選項,直接將該內容分享到自己的動態中。
② 隱私爭議:轉發「無通知」引發用戶不安
- 此功能引發不少網友討論,主要在於轉發過程系統不會主動通知原作者。這意味著即使你沒有標記對方,你的公開限動也可能在不知情的情況下被陌生人轉貼分享,讓部分用戶感到「沒邊界感」或有隱私外洩的疑慮。
③ 如何防範:手動關閉「分享」權限
- 如果你不希望自己的限動被隨意轉發,可以透過以下設定保護隱私:
- 方法一: 將帳號設為「不公開(私人)帳號」,此功能僅限公開帳號使用。
- 方法二: 在「設定和活動」>「分享和重複使用」中,找到「將限時動態分享到限時動態」,將其切換為「關閉」,即可阻斷他人的轉發功能。
小編心法分享:節慶行銷不只是打折,更是打動。

不斷的促銷累積之下,
用戶對於優惠其實也漸感疲乏,
甚至不會有害怕錯失的心態。
因此以情感與參與替代價格競爭,
成為品牌節日行銷的新重點!
貼文靈感實作大挑戰
#iNiN貼文挑戰
🎯 本月任務挑戰:我的2025數據亮點。
發佈聖誕節相關貼文+指定標籤,即有機會收錄於月報,獲得免費曝光!

截止時間
發文結算至2025/01/22,並將於 2025/01/26前聯繫得獎FB帳號。
範例|iNiN行銷團隊-2025數據亮點

🚀 2025 年度回顧:數據亮點篇
-
數據報表上年度成果的數字
| 在行銷人的眼裡👀
我們看到的是
.「精準定位」
.「創意內容力」
的完美搭配表現 📈
這半年,我們不靠高額預算堆砌
而是用內容直擊人心💓!!
為品牌創造了 770+ 萬次的流量,在這個流量當道的世代,最令我們驕傲的是其中有 620+ 萬來自於最純粹、最真實的「自然流量」。
- 我們不只幫品牌說話
- 更讓觀眾願意主動傾聽
在演算法變幻莫測的 2025 年,我們用數據證明,好內容依然是社群最強大的敲門磚
--
2026 年讓我們繼續用數據說話
為您的品牌翻轉更多驚人的可能 ✨
#iNiN貼文挑戰 #社群行銷
#iNiN顧問幫幫我
如果你有一篇貼文不確定怎麼寫會更好,也可以加入優化挑戰!

下期預告
感謝每位閱讀到最後的你!
我們在乎您的閱讀體驗與期待,接下來我們一起期待下月月刊 ~

二月亮點主題 :如何讓品牌紅包「有梗」又不失格調!
2 月圍繞在農曆新年與年後氛圍,是品牌年節熱度、強化好感的關鍵時刻:
- 新春紅包溝通:紅包不只是金額,更是品牌態度與創意的展現,如何用一句話、一個設計讓人記住你?
- 年節收尾布局:從拜年到回顧,讓紅包與祝福成為品牌與用戶關係的延續,而非一次性話題。
期待你的回饋!
回覆信箱或官方粉專告訴我們:你想看到什麼內容🤩

別忘了追蹤我們,一起靈感不斷!
- iNiN官方粉專:https://www.facebook.com/inin.cool.cool
- iNiN官方網站:https://inin.cool/
- iNiN官方LINE:https://page.line.me/804ohuus?openQrModal=true
和捷關鍵資訊股份有限公司

高雄|社群行銷.數據分析.網站優化
以數據分析結果作為基礎,協助企業達到真正的數位轉型。
- 聯絡電話:0912-327-575
- iNiN客服信箱:[email protected]
- 總公司:高雄市左營區民族一路1106號




