付費限定
2025/12/31 (2915) 潤泰全
更新 發佈閱讀 8 分鐘
投資理財內容聲明
以行動支持創作者!付費即可解鎖
本篇內容共 3022 字、0 則留言,僅發佈於AI 分析師你目前無法檢視以下內容,可能因為尚未登入,或沒有該房間的查看權限。
留言
理柴知道,法說最速報!
386會員
1.3K內容數
這裡是【理柴知道,法說最速報】,每日更新上市櫃公司法說會摘要。掌握科技趨勢,跟上產業脈動,千萬不可以錯過!有投資的您該看,沒投資的您更該看!
合作請洽: [email protected]
理柴知道,法說最速報!的其他內容
2025/12/30
1. 投資評等與結論
投資評等: 持有 (Hold) / 分批獲利了結 (短期乖離過大,長期基本面正向)
目標價位: 125 元 (短線) / 135 元 (長線)
結論: 欣銓 (3264) 2025 年受惠於折舊年限延長帶動毛利率結構性改善,加上 AI ASIC 與通訊需求強勁,抵銷了車用

2025/12/30
1. 投資評等與結論
投資評等: 持有 (Hold) / 分批獲利了結 (短期乖離過大,長期基本面正向)
目標價位: 125 元 (短線) / 135 元 (長線)
結論: 欣銓 (3264) 2025 年受惠於折舊年限延長帶動毛利率結構性改善,加上 AI ASIC 與通訊需求強勁,抵銷了車用

2025/12/30
投資評等與結論
評等:持有 / 區間操作 (Neutral / Range Trade) 結論: 華懋科技 (5292) 基本面受惠於半導體擴產與環保法規加嚴,營收成長動能強勁(2025 前三季 YoY +38%),在手訂單高達 30 億元,2026 年展望審慎樂觀。技術面呈現多頭排列並帶量突破整

2025/12/30
投資評等與結論
評等:持有 / 區間操作 (Neutral / Range Trade) 結論: 華懋科技 (5292) 基本面受惠於半導體擴產與環保法規加嚴,營收成長動能強勁(2025 前三季 YoY +38%),在手訂單高達 30 億元,2026 年展望審慎樂觀。技術面呈現多頭排列並帶量突破整

2025/12/30
1. 投資評等與結論
評等:持有 / 區間操作 (Neutral / Range Bound) 結論: 基本面受惠於 AI 伺服器與車用佔比提升,2025 年營收與毛利維持成長軌道,唯短期股價經歷 Q4 的修正後,目前處於季線與半年線的保衛戰。籌碼面外資近期買賣互見,無明顯連續買盤,技術面回測支撐

2025/12/30
1. 投資評等與結論
評等:持有 / 區間操作 (Neutral / Range Bound) 結論: 基本面受惠於 AI 伺服器與車用佔比提升,2025 年營收與毛利維持成長軌道,唯短期股價經歷 Q4 的修正後,目前處於季線與半年線的保衛戰。籌碼面外資近期買賣互見,無明顯連續買盤,技術面回測支撐

你可能也想看






















潤泰全(股票代號2915) 作為台灣知名的綜合型企業,深耕零售、物流及生產等多個領域,擁有穩定的業務結構和廣泛的市場影響力。對於股票投資者而言,了解潤泰全的業務範圍、競爭環境以及市場前景,有助於在複雜的市場中把握潤泰全的投資機會。本文將從公司沿革、業務結構、競爭條件等方面進行詳盡剖析,幫助您全面了解

潤泰全(股票代號2915) 作為台灣知名的綜合型企業,深耕零售、物流及生產等多個領域,擁有穩定的業務結構和廣泛的市場影響力。對於股票投資者而言,了解潤泰全的業務範圍、競爭環境以及市場前景,有助於在複雜的市場中把握潤泰全的投資機會。本文將從公司沿革、業務結構、競爭條件等方面進行詳盡剖析,幫助您全面了解

潤泰全、潤泰新、寶成,這則股市新聞,你的心得?13
事件本身的分析跟追蹤提醒,都在上面這篇文章的內容跟留言區,本就不想再多言,因為壽險業龍頭裡,我唯一支持的是大樹金。
但可以另外探討的是,從這次事件,可以充份反映出網路上假正義的、虛偽的、跟風的效應。
以上。
2022年7月29日AM 7:40

潤泰全、潤泰新、寶成,這則股市新聞,你的心得?13
事件本身的分析跟追蹤提醒,都在上面這篇文章的內容跟留言區,本就不想再多言,因為壽險業龍頭裡,我唯一支持的是大樹金。
但可以另外探討的是,從這次事件,可以充份反映出網路上假正義的、虛偽的、跟風的效應。
以上。
2022年7月29日AM 7:40

背景:從冷門配角到市場主線,算力與電力被重新定價
小P從2008進入股市,每一個時期的投資亮點都不同,記得2009蘋果手機剛上市,當時蘋果只要在媒體上提到哪一間供應鏈,隔天股價就有驚人的表現,當時光學鏡頭非常熱門,因為手機第一次搭上鏡頭可以拍照,也造就傳統相機廠的殞落,如今手機已經全面普及,題

背景:從冷門配角到市場主線,算力與電力被重新定價
小P從2008進入股市,每一個時期的投資亮點都不同,記得2009蘋果手機剛上市,當時蘋果只要在媒體上提到哪一間供應鏈,隔天股價就有驚人的表現,當時光學鏡頭非常熱門,因為手機第一次搭上鏡頭可以拍照,也造就傳統相機廠的殞落,如今手機已經全面普及,題

潤泰全楊梅廠廢汙水溢流事件與潤弘之關係,我對潤弘的最新看法|承熙 2023/9/8 投資週報 ( 1 )

潤泰全楊梅廠廢汙水溢流事件與潤弘之關係,我對潤弘的最新看法|承熙 2023/9/8 投資週報 ( 1 )

本文分析導演巴里・柯斯基(Barrie Kosky)如何運用極簡的舞臺配置,將布萊希特(Bertolt Brecht)的「疏離效果」轉化為視覺奇觀與黑色幽默,探討《三便士歌劇》在當代劇場中的新詮釋,並藉由舞臺、燈光、服裝、音樂等多方面,分析該作如何在保留批判核心的同時,觸及觀眾的觀看位置與人性幽微。

本文分析導演巴里・柯斯基(Barrie Kosky)如何運用極簡的舞臺配置,將布萊希特(Bertolt Brecht)的「疏離效果」轉化為視覺奇觀與黑色幽默,探討《三便士歌劇》在當代劇場中的新詮釋,並藉由舞臺、燈光、服裝、音樂等多方面,分析該作如何在保留批判核心的同時,觸及觀眾的觀看位置與人性幽微。

這是一場修復文化與重建精神的儀式,觀眾不需要完全看懂《遊林驚夢:巧遇Hagay》,但你能感受心與土地團聚的渴望,也不急著在此處釐清或定義什麼,但你的在場感受,就是一條線索,關於如何找著自己的路徑、自己的聲音。

這是一場修復文化與重建精神的儀式,觀眾不需要完全看懂《遊林驚夢:巧遇Hagay》,但你能感受心與土地團聚的渴望,也不急著在此處釐清或定義什麼,但你的在場感受,就是一條線索,關於如何找著自己的路徑、自己的聲音。

個人於7月9日切入,在當天以及隔天開盤後,發動前均能餘裕的決定是否參考。
以下隨便聊聊潤泰全後續想法以及今年另一區塊的缺憾:

個人於7月9日切入,在當天以及隔天開盤後,發動前均能餘裕的決定是否參考。
以下隨便聊聊潤泰全後續想法以及今年另一區塊的缺憾:

5 月將於臺北表演藝術中心映演的「2026 北藝嚴選」《海妲・蓋柏樂》,由臺灣劇團「晃晃跨幅町」製作,本文將以從舞台符號、聲音與表演調度切入,討論海妲・蓋柏樂在父權社會結構下的困境,並結合榮格心理學與馮.法蘭茲對「阿尼姆斯」與「永恆少年」原型的分析,理解女人何以走向精神性的操控、毀滅與死亡。

5 月將於臺北表演藝術中心映演的「2026 北藝嚴選」《海妲・蓋柏樂》,由臺灣劇團「晃晃跨幅町」製作,本文將以從舞台符號、聲音與表演調度切入,討論海妲・蓋柏樂在父權社會結構下的困境,並結合榮格心理學與馮.法蘭茲對「阿尼姆斯」與「永恆少年」原型的分析,理解女人何以走向精神性的操控、毀滅與死亡。

一早開盤點附近的新聞:
潤泰集團被南山「拖累」?潤泰新、潤泰全第二季每股淨值拉警報 這家恐踩下市紅線
VS晚間潤泰全的最後重訊內容:
講個人心得之前,聲明先說:
長線角度持股的存骨想法,以國泰金為例。7月18日
結果今天潤泰雙雄的事件發酵時,第一位跑來提問的問題竟然是:

一早開盤點附近的新聞:
潤泰集團被南山「拖累」?潤泰新、潤泰全第二季每股淨值拉警報 這家恐踩下市紅線
VS晚間潤泰全的最後重訊內容:
講個人心得之前,聲明先說:
長線角度持股的存骨想法,以國泰金為例。7月18日
結果今天潤泰雙雄的事件發酵時,第一位跑來提問的問題竟然是:

請按時間序,搭配當時股價、風向情境閱讀:
潤泰全現金增資該不該新進參加?舊股東該不該認股? 8月25日
對於潤泰全現金增資的想法。之前特意提醒讀者9月22日前後,潤泰新、全還有一關要過。
潤泰新、潤泰全事件反映出來的網紅、達人照妖鏡,現形記啊! 7月29日
我跟S大有無關係?
立場說明:

請按時間序,搭配當時股價、風向情境閱讀:
潤泰全現金增資該不該新進參加?舊股東該不該認股? 8月25日
對於潤泰全現金增資的想法。之前特意提醒讀者9月22日前後,潤泰新、全還有一關要過。
潤泰新、潤泰全事件反映出來的網紅、達人照妖鏡,現形記啊! 7月29日
我跟S大有無關係?
立場說明:

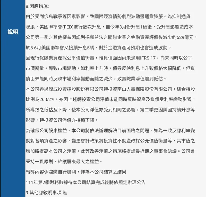
聯準會快速升息、美債大跌,衝擊台灣壽險業,南山人壽一度面臨淨值轉負危機,進而持衝擊有南山股權的潤泰全。
因應危機,潤泰全緊急增資185億,同時也將不動產重新鑑價,提升公司資產價值。截至10月,潤泰全淨值為780億元。
潤泰全Q3 EPS 25.31元,主要來自轉投資認列收益。

聯準會快速升息、美債大跌,衝擊台灣壽險業,南山人壽一度面臨淨值轉負危機,進而持衝擊有南山股權的潤泰全。
因應危機,潤泰全緊急增資185億,同時也將不動產重新鑑價,提升公司資產價值。截至10月,潤泰全淨值為780億元。
潤泰全Q3 EPS 25.31元,主要來自轉投資認列收益。







