💡 【開場白:2026 居家美學新標竿!用一張沙發定義妳的靈魂歸屬】
辛苦工作一天回到家,妳最渴望的是不是那一秒陷入沙發的包覆感?在 2026 年,沙發不再只是客廳的裝飾品,更是居家生活的核心。無論是韓系奶油風、包豪斯簡約風,還是高品質的實木皮沙發,選對了,客廳就是妳的專屬咖啡廳。
本篇文章深入研究 PTT 推薦 與 Dcard 超推 的熱門名單,針對小戶型租屋族到大空間別墅需求,整理出 7 款 2026 年度熱銷沙發。這份 PTT 必備 的選購攻略,將幫妳避開容易塌陷、難以清潔的雷區,帶妳精準找到那款「坐下去就不想起來」的夢幻座駕!🚀📌 【本篇內容重點搶先看】
✅ 2026 激推清單: 精選包豪斯設計、法式雲朵、意式極簡像素、中式黑胡桃木等款式。
✅ 破解 3 大選購痛點: 空間太小塞不下、久坐腰痠背痛、布藝沙發怕髒難打理?一篇教妳看材質。
✅ 快速需求配對: 租屋小資族、復古控、大器大坪數,找出妳的命定沙發。
✅ 主編私心推薦: 揭曉哪款是「回購率之王」,哪款是質感與舒適的完美平衡。
✅ 沙發選購 FAQ: 尺寸怎麼量?皮沙發 vs 布沙發怎麼挑?專業解答一次搞定。
🔥 【為什麼需要換沙發?解決 3 大居家生活痛點】
🚀 痛點 1|客廳空間狹小,大沙發佔空間、小沙發沒質感? 解方:選擇「直排小戶型設計」。這是 Dcard 必備 的選購準則,利用直排設計保留走道空間,同時兼具設計美感。
🚀 痛點 2|舊沙發支撐力不足,越坐越累? 解方:指名「高密度海綿」或「實木框架」。這是 PTT 推薦 的長壽關鍵,確保久坐不塌陷,給腰部完美的支撐。
🚀 痛點 3|想換風格卻預算有限? 解方:首選「棉麻布藝」或「雪尼爾」材質。這是 Dcard 超推 的高 CP 值方案,觸感親膚且花色多變,一秒轉換居家氛圍。
🔍 【如何選購?2026 舒適沙發選購重點】
1️⃣ 框架材質: 實木框架(如黑胡桃木、橡木)耐用度最高,是預算充足時的 ptt 超推 首選。
2️⃣ 面料選擇: * 布藝(棉麻/雪尼爾): 親膚、透氣、款式多,適合奶油風或簡約風。
- 皮藝(真皮/油蠟皮): 質感高級、好清理、越用越有光澤。3️⃣ 座高與座深: 建議座深大於 55cm,才能實現「盤腿自由」;座高則需參考家中長輩使用便利性。4️⃣ 清潔便利度: 選擇「可拆洗布套」或「耐磨皮料」,是家有毛孩或小孩的 Dcard 必備 考量。
⚡ 【快速需求配對:一秒找到妳的夢幻沙發】
📍 文青租屋、包豪斯設計控: 推薦 【1號 綠色布藝沙發】。
📍 法式復古愛好者、追求極致柔軟: 推薦 【2號 油蠟皮雲朵沙發】、【4號 奶油風雲朵沙發】。
📍 意式極簡、科技感或現代公寓: 推薦 【3號 像素模塊沙發】、【5號 大黑牛豆腐塊】。
📍 大坪數家庭、重視清潔與耐用: 推薦 【6號 可拆洗直排沙發】。
📍 高端大器、別墅莊園或商務客廳: 推薦 【7號 黑胡桃木真皮沙發】。
🏆 【主編私心推薦 (Editor's Pick)】
⭐ 2號 舒適雲朵油蠟皮沙發:
它是 Dcard 必備 的顏值與舒適擔當。法式復古的油蠟皮質感,搭配像雲朵般的包覆感,坐上去瞬間壓力全消,是 2026 年最具質感的投資。
⭐ 3號 獨家設計像素模塊沙發:
這是 PTT 推薦 的靈活王者。像素化的外型非常有現代感,模塊化設計可以隨意組合,非常適合喜歡隨時變換客廳佈局的科技族群。
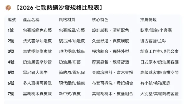
📦 【2026 七款熱銷沙發規格比較表】

💎 【2026 七款舒適沙發評比,真實推不推?】
1️⃣ 1號 包豪斯風綠色布藝沙發|設計師最愛的清新角落

- 📐 重點規格: 綠色布藝面料、簡約直排結構、設計師款。
- ✨ 亮點特色: 獨特的森林綠配色搭配俐落的線條,包豪斯風格讓空間瞬間充滿藝術氣息。體積適中,非常適合小戶型。
- 💡 小編的話: 2026 Dcard超推!這是小資租屋族的 Dcard必備,放在陽台或臥室當休閒沙發也非常有型。
- 💬 適合誰/情境: 小戶型住戶、想要點亮室內色彩的設計控、單身公寓。
- ❤️ 推薦理由: 價格實惠卻有高級設計感,顏色耐看且布料觸感紮實,是 ptt超推 的高CP款。
- ⭐ 實際使用者評價: 「實品綠色超級漂亮,放在客廳很有個人風格,坐感硬挺不塌陷。」
- 💰 參考價格: $13,972 (折扣後 $13,972)
- 🚀 心動這裡買: https://s.shopee.tw/5Am8ogmbVE
2️⃣ 2號 法式復古雲朵油蠟皮沙發|沉浸式的溫潤坐感

- 📐 重點規格: 油蠟皮材質、實木內框架、法式復古設計。
- ✨ 亮點特色: 結合了雲朵沙發的柔軟與油蠟皮的復古質感。油蠟皮會隨時間留下獨特光澤,越坐越有味道。
- 💡 小編的話: 2026 PTT推薦!它是 PTT推薦 的質感家具,專為追求「老錢風(Old Money)」的人士設計。
- 💬 適合誰/情境: 復古風格愛好者、重視皮質觸感的人、需要高品質久坐環境的人。
- ❤️ 推薦理由: 油蠟皮好打理且充滿靈魂,支撐性與柔軟度平衡得極佳,是 Dcard超推 的高級選。
- ⭐ 實際使用者評價: 「皮質摸起來很舒服,重點是坐下去像被雲抱住,非常有安全感。」
- 💰 參考價格: $14,580 (折扣後 $14,580)
- 🚀 心動這裡買: https://s.shopee.tw/5L5Z10B88o
3️⃣ 3號 意式極簡像素模塊沙發|打破空間限制的像素美學

- 📐 重點規格: 高端棉麻面料、模塊化組合、黑色布藝設計。
- ✨ 亮點特色: 獨創的「像素」方塊設計,不僅視覺前衛,還能根據客廳轉角自由調整組合,靈活度滿分。
- 💡 小編的話: 2026 Dcard超推!這是 PTT必備 的創意沙發,打破妳對沙發外型的傳統想像。
- 💬 適合誰/情境: 科技族公寓、喜歡工業風或極簡風的屋主、客廳格局特殊需要自由組裝的人。
- ❤️ 推薦理由: 黑色棉麻耐髒且充滿個性,模塊化設計讓搬家或調整格局變得很輕鬆。
- ⭐ 實際使用者評價: 「外型超酷,來家裡的朋友都說很有特色,重點是坐感厚實,很有支撐力。」
- 💰 參考價格: $8,462 (折扣後 $8,462)
- 🚀 心動這裡買: https://s.shopee.tw/60LFoEvXUb
4️⃣ 4號 日式奶油風雲朵沙發|被溫柔包裹的日嚐生活

- 📐 重點規格: 日式原木骨架、厚實加厚靠包、親膚布藝。
- ✨ 亮點特色: 奶油色調搭配原木底座,完美符合現在最流行的「奶油風」與「日式原木風」。超厚實靠包像棉花糖般柔軟。
- 💡 小編的話: 2026 PTT推薦!這是 Dcard必備 的療癒系家具,下班回家窩在裡面真的會瞬間融化。
- 💬 適合誰/情境: 奶油風裝潢、日式簡約宅、有小孩需要安全柔軟邊角的家庭。
- ❤️ 推薦理由: 配色溫潤柔和,布料親膚不悶熱,是 ptt超推 的療癒之作。
- ⭐ 實際使用者評價: 「顏色超美!靠背很厚實,坐在上面追劇一整天都不會腰痠。」
- 💰 參考價格: $12,374 (折扣後 $12,374)
- 🚀 心動這裡買: https://s.shopee.tw/1qVgqaszCV
5️⃣ 5號 雪尼爾大黑牛豆腐塊沙發|現代直排的高級感首選

- 📐 重點規格: 雪尼爾棉麻、實木內架、豆腐塊格狀設計。
- ✨ 亮點特色: 方正的「豆腐塊」設計是大器與現代的象徵。雪尼爾材質帶有珍珠般的光澤感,觸感柔軟卻層次分明。
- 💡 小編的話: 2026 Dcard超推!這是 Dcard超推 的質感王者,放在大面寬客廳氣場十足。
- 💬 適合誰/情境: 現代簡約風豪宅、大坪數客廳、喜歡寬大坐面的人。
- ❤️ 推薦理由: 做工精細,雪尼爾面料防皺耐磨,是大黑牛系列中非常有質感的選擇。
- ⭐ 實際使用者評價: 「沙發很大氣,豆腐塊的線條很漂亮,實木框架坐起來很穩固。」
- 💰 參考價格: $25,357 (折扣後 $25,357)
- 🚀 心動這裡買: https://s.shopee.tw/2qOE2RKJxR
6️⃣ 6號 可拆洗直排多人棉麻沙發|實用與美感兼具的家庭號

- 📐 重點規格: 棉麻布藝、全件可拆洗、多人直排/貴妃組合。
- ✨ 亮點特色: 2026 年新款貴妃組合,主打「全拆洗」功能,對於有毛孩或小孩的家庭來說,是維持清潔的救星。
- 💡 小編的話: 2026 PTT推薦!它是 PTT推薦 的家庭必備款,多人位設計滿足全家人聚在一起的需求。
- 💬 適合誰/情境: 有過敏兒家庭(需常洗布套)、毛孩家庭、大家庭同住。
- ❤️ 推薦理由: 功能最實用,棉麻透氣吸汗,是一年四季都適合的舒適沙發。
- ⭐ 實際使用者評價: 「可以拆洗真的太方便了!棉麻質感很清爽,貴妃位躺著睡午覺超舒服。」
- 💰 參考價格: $22,584 (折扣後 $22,584)
- 🚀 心動這裡買: https://s.shopee.tw/AUnfAXZCUS
7️⃣ 7號 北美黑胡桃木真皮沙發|別墅別莊的傳世之作

- 📐 重點規格: 北美黑胡桃木、頭層真皮皮藝、中式簡約設計。
- ✨ 亮點特色: 使用高端黑胡桃木打造框架,木質溫潤紋理優美。搭配頭層真皮,將奢華感與東方禪意完美融合。
- 💡 小編的話: 2026 Dcard超推!這是 ptt超推 的奢華首選,適合預算充足且注重居家檔次的屋主。
- 💬 適合誰/情境: 高端別墅、商務招待處、喜愛新中式或高端木作的收藏家。
- ❤️ 推薦理由: 用料頂級,黑胡桃木與真皮的組合價值感極高,久坐依然保持完美支撐。
- ⭐ 實際使用者評價: 「木頭的質感真的沒話說,皮質也很細膩,擺在客廳整個層次都提升了。」
- 💰 參考價格: $29,709 (折扣後 $29,709)
- 🚀 心動這裡買: https://s.shopee.tw/70Dn07GuUr
🧐 舒適沙發選購常見 Q&A ❓
📢 Q1:布藝沙發真的會很難清理嗎?
這是 Dcard 網友 最擔心的點。2026 年的布藝沙發如 【6號】 多採可拆洗設計,或使用防潑水技術。若是小污漬,用專業織物清潔噴霧即可處理,其實比想像中耐用!
📢 Q2:皮沙發夏天坐會不會黏腿?
PTT 推薦 選擇「頭層皮」或「油蠟皮」如 【2號】。真皮具備天然毛細孔,透氣性優於合成皮。建議搭配空調環境使用,坐感會非常涼爽舒適。
📢 Q3:如何判斷沙發會不會很快塌陷?
關鍵看「填充物」與「支撐結構」。選擇高密度回彈海綿,搭配實木或 S 型彈簧支撐,能確保沙發使用 5-10 年依然保持坐感。
📍 【總結:2026 舒適沙發選購懶人包】
🏁 小資租屋、單身贵族首選: 唯一支持 【1號 綠色布藝沙發】。
🏁 追求極致柔軟、復古情懷: 指定 【2號 雲朵油蠟皮沙發】。
🏁 現代設計、靈活變換空間: 推薦 【3號 像素模塊沙發】。
🏁 大家庭、有寵物與小孩: 首選 【6號 可拆洗棉麻沙發】。
🏁 頂級豪宅、高端檔次代表: 直上 【7號 黑胡桃木真皮沙發】。
選擇理由: 沙發是居家的靈魂,預算有限選 IWorkout(誤,選 1 號),追求卓越品質選 7 號。2026 年,給自己一個值得深陷其中的溫柔鄉吧!

















