💡 【開場白:2026 居家療癒新主張!用一張好沙發定義妳的宅家幸福感】
妳是否也曾在結束忙碌的一天後,只想癱在沙發上滑手機、追劇?進入 2026 年,居家風格更強調「沉浸式放鬆」。無論是近期紅透半邊天的韓系奶油風、軟萌棉花糖,還是高機能的貓抓布沙發,一張好的沙發不僅能拯救妳的腰背,更能讓客廳視覺感瞬間升級。
本篇文章深入追蹤 PTT 推薦 與 Dcard 超推 的熱議款式,針對小戶型租屋族與精打細算的家庭,嚴選出 8 款 2026 年度最高 CP 值的沙發清單。這份 PTT 必備 的選購攻略,將帶領妳避開「塌陷、難清、佔空間」等雷區,讓妳用少少的預算,換來高級感的居家享受!🚀📌 【本篇內容重點搶先看】
✅ 2026 必買清單: 涵蓋奶油風棉花糖、意式輕奢貓抓布、創意泡芙模組及雲朵折疊沙發床。
✅ 破解 3 大選購痛點: 房間太小塞不下?家有毛孩怕抓破?租屋搬家不方便?這篇都有解。
✅ 快速需求配對: 獨居小資女、貓奴家庭、午睡族,精準找到妳的命定沙發。
✅ 主編私心推薦: 揭曉哪款是「空間利用王」,哪款是真正「坐下去就不想起來」。
✅ 選購 FAQ: 羊羔絨怎麼清潔?貓抓布真的抓不破嗎?專業QA一次解答。
🔥 【為什麼需要換沙發?解決 3 大居家生活痛點】
🚀 痛點 1|小坪數空間緊迫,大沙發讓動線卡卡? 解方:選擇「直排小戶型設計」或「模組化組合」。這是 Dcard 必備 的準則,能根據空間隨意拼湊,靈活性最高。
🚀 痛點 2|家有主子,布沙發一下就被抓成流蘇? 解方:指名「意式貓抓布」。這是 PTT 推薦 的長壽關鍵,高密度耐磨材質,抗刮耐髒,是養寵家庭的救星。
🚀 痛點 3|舊沙發坐感硬邦邦,久坐腰痠背痛? 解方:首選「乳膠與高彈海綿」填充。這是 Dcard 超推 的舒適保證,能完美貼合背部曲線,實現真正的「懶人放鬆」。
🔍 【如何選購?2026 舒適沙發選購重點】
1️⃣ 材質決定耐用度: * 貓抓布/皮: 耐磨易清,養貓人士 PTT 必備。
- 羊羔絨/雪尼爾: 觸感溫潤,奶油風佈置 Dcard 超推。2️⃣ 內部填充物: 乳膠層增加柔軟度,高密度海綿確保支撐力,複合式結構最推薦。3️⃣ 空間機能性: 租屋族首選「折疊沙發床」或「直排懶人款」,滿足坐臥雙重需求。4️⃣ 清潔難易度: 建議選擇可拆洗布套或抗污面料,能延長沙發美觀壽命。
⚡ 【快速需求配對:一秒找到妳的夢幻沙發】
📍 韓系奶油風、溫柔小姐姐風: 推薦 【1號 奶油風棉花糖】、【8號 法式極簡羊羔絨】。
📍 貓奴家庭、追求高質感生活: 推薦 【2號 意式輕奢貓抓布】。
📍 大空間視覺控、設計師美感: 推薦 【3號 創意泡芙模組】、【5號 泡芙貴妃組合】。
📍 獨居小資族、追求極簡生活: 推薦 【4號 北歐風單人豆腐塊】。
📍 親友留宿、多功能需求: 推薦 【6號 北歐雲朵款】、【7號 雲朵兩用折疊床】。
🏆 【主編私心推薦 (Editor's Pick)】
⭐ 2號 意式輕奢奶油風貓抓布沙發:
它是 Dcard 必備 的全能選手!不僅外型優雅,貓抓布的材質讓清理變得超輕鬆,非常適合想要有質感又怕麻煩的上班族。
⭐ 7號 雲朵兩用可折疊沙發床:
這是 PTT 推薦 的空間救星。對於租屋處沒有客房的朋友來說,它既是舒適沙發,展開後就是一張平整的床,CP 值高到破表。
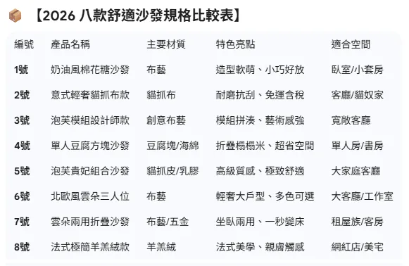
📦 【2026 八款舒適沙發規格比較表】

💎 【2026 八款懶人舒適沙發評比】
1號 奶油風棉花糖布藝沙發|軟萌小姐姐的療癒首選

- 🧬 重點規格: 直排設計、棉花糖包覆外型、布藝面料。
- 🌟 亮點特色: 外型如同雲朵般軟綿,奶油色系與各種現代裝潢百搭,不僅視覺療癒,柔軟的靠包更是放鬆首選。
- 💡 小編的話: 2026 Dcard超推!這是小資女孩裝飾臥室的 Dcard必備 單品,拍照上鏡感 100 分。
- 💬 適合誰/情境: 單身公寓、租屋族臥室、喜歡韓系居家感的朋友。
- ❤️ 推薦理由: 價格極具優勢,體積輕巧好搬運,是 ptt超推 的高CP款式。
- 🗨️ 實際使用者評價: 「實品色差很小,放在房間角落剛好,坐感偏軟很適合下班癱在上面。」
- 💰 參考價格: $2,113 (訂金不含運)
- 🚀 心動這裡買🚀 https://s.shopee.tw/3qGlDmxd0T
2號 意式輕奢貓抓布沙發|質感與實用並存的貓奴救星

- 🧬 重點規格: 意式設計、高密度貓抓布、免運含稅。
- 🌟 亮點特色: 針對毛孩家庭研發,貓抓布材質耐刮且容易清理灰塵,直排設計簡約俐落,讓客廳充滿現代高級感。
- 💡 小編的話: 2026 PTT推薦!這款是 PTT推薦 詢問度極高的貓抓布沙發,免運服務對住公寓的人很友善。
- 💬 適合誰/情境: 有養貓/狗的家庭、現代簡約風客廳、注重售後保固的買家。
- ❤️ 推薦理由: 貓抓布質感細膩不亞於真皮,支撐力足夠,是 Dcard超推 的長壽款。
- 🗨️ 實際使用者評價: 「家裡的貓抓了好幾次都沒起球,布料很有厚實感,坐起來支撐度很好。」
- 💰 參考價格: $13,580
- 🚀 心動這裡買🚀 https://s.shopee.tw/1VsqRWkBZx
3號 創意泡芙模組沙發|定義空間的藝術裝置

- 🧬 重點規格: 模組化設計、設計師原創款、創意泡芙造型。
- 🌟 亮點特色: 打破沙發固定造型的框架,模組化設計可以根據心情和空間隨意拼組,非常有視覺張力,是網紅部落客最愛。
- 💡 小編的話: 2026 Dcard超推!這是 Dcard超推 的風格家具,適合大空間或追求獨特美感的妳。
- 💬 適合誰/情境: 設計工作室、寬敞大戶型客廳、喜歡變換居家佈局的人。
- ❤️ 推薦理由: 造型前衛且模組設計利於搬遷拆裝,是高級感家具中的 ptt超推 代表。
- 🗨️ 實際使用者評價: 「雖然價格較高,但質感真的沒話說,模組拼起來很靈活,像客廳的藝術品。」
- 💰 參考價格: $27,600
- 🚀 心動這裡買🚀 https://s.shopee.tw/2LRxRAM2M4
4號 北歐風單人豆腐方塊沙發|最自由的角落休閒方案

- 🧬 重點規格: 豆腐塊造型、可折疊設計、休閒榻榻米形式。
- 🌟 亮點特色: 體積小、重量輕,可以隨意在客廳、臥室、書房移動。折疊功能讓它不只是沙發,也能變成地墊使用。
- 💡 小編的話: 2026 PTT推薦!它是 PTT必備 的租屋小物,就算房間再小也能擁有一個閱讀角落。
- 💬 適合誰/情境: 房間空間有限者、喜歡在地板活動的人、預算極低的小資族。
- ❤️ 推薦理由: 便宜實用,豆腐塊造型可愛,是許多 Dcard網友 宿舍佈置的首選。
- 🗨️ 實際使用者評價: 「CP 值超高,收納很方便,放在書房窗邊曬太陽坐著超舒服。」
- 💰 參考價格: $2,050
- 🚀 心動這裡買🚀 https://s.shopee.tw/142ewy27u
5號 泡芙貴妃組合大沙發|全家人的頂級座艙

- 🧬 重點規格: 海綿/乳膠雙填充、貴妃位設計、貓抓皮/高級絨多款。
- 🌟 亮點特色: 寬大的貴妃位讓妳可以整個人橫躺,乳膠填充帶來Q彈的包覆感,不僅耐用更能深層釋放壓力。
- 💡 小編的話: 2026 Dcard超推!這款是 Dcard超推 的豪華組合,適合愛在客廳睡午覺的朋友。
- 💬 適合誰/情境: 大家庭、客廳面寬較長者、追求飯店式坐感的人。
- ❤️ 推薦理由: 材質選擇多樣化,乳膠款坐感驚艷,是 PTT推薦 的家庭大沙發清單。
- 🗨️ 實際使用者評價: 「買了乳膠款,真的很有彈性,躺在貴妃位看電影簡直是享受。」
- 💰 參考價格: $3,982
- 🚀 心動這裡買🚀 https://s.shopee.tw/gJjSBmZDK
6號 北歐風雲朵三人沙發|現代居家的大氣底蘊

- 🧬 重點規格: 大戶型直排、現代輕奢風、多尺寸單/雙/三人位。
- 🌟 亮點特色: 經典的雲朵外型延伸成三人位長型沙發,線條流暢,能完美撐托背部,是客廳中沉穩又時尚的焦點。
- 💡 小編的話: 2026 PTT推薦!它是 PTT推薦 的穩定款,適合剛買新屋、裝潢偏向北歐現代風的家庭。
- 💬 適合誰/情境: 新婚夫妻、現代簡約風裝潢、大客廳展示。
- ❤️ 推薦理由: 多種尺寸可彈性選擇,經典雲朵造型不退流行,深受 Dcard網友 好評。
- 🗨️ 實際使用者評價: 「三人位很寬敞,坐三個人也不會擠,顏色很正,跟家裡的木地板很搭。」
- 💰 參考價格: $1,260 (起)
- 🚀 心動這裡買🚀 https://s.shopee.tw/1gCGe2UkCr
7號 雲朵兩用可折疊沙發床|機能空間的最佳解方

- 🧬 重點規格: 沙發床兩用功能、可折疊設計、奶油風簡約造型。
- 🌟 亮點特色: 結合了沙發的美型與床鋪的機能,對於小戶型或需要臨時客房的人來說,這款是 2026 年最具實用價值的產品。
- 💡 小編的話: 2026 Dcard超推!這是 Dcard必備 的神物,展開後平整度高,坐臥皆宜。
- 💬 適合誰/情境: 租屋套房、需要彈性床位的家庭、客廳兼睡房的朋友。
- ❤️ 推薦理由: 一物兩用節省空間,結構堅固好操作,是 ptt超推 的機能王。
- 🗨️ 實際使用者評價: 「本來擔心當床不好睡,結果意外的很穩固,折疊起來就是美美的沙發,省下一張床的空間。」
- 💰 參考價格: $3,420
- 🚀 心動這裡買🚀 https://s.shopee.tw/1VsqRkzqFF
8號 法式極簡羊羔絨棉花糖沙發|視覺與觸覺的極致饗宴

- 🧬 重點規格: 羊羔絨面料、網紅款設計、法式極簡風。
- 🌟 亮點特色: 採用柔軟的羊羔絨,不僅觸感像雲朵一樣親膚,在視覺上更能營造出優雅的法式氛圍。創意異形設計更是目光收割機。
- 💡 小編的話: 2026 PTT推薦!如果你想要一個「最美沙發」,這款 Dcard超推 的網紅款絕不會讓妳失望。
- 💬 適合誰/情境: 韓系/法式居家博主、追求極致質感的人、精品服飾店/美容室。
- ❤️ 推薦理由: 羊羔絨質感無可取代,造型充滿藝術性,是 ptt超推 的美感擔當。
- 🗨️ 實際使用者評價: 「羊羔絨摸起來好舒服!雖然比較需要費心照顧,但美到完全值得,朋友來家裡都狂拍。」
- 💰 參考價格: $4,492
- 🚀 心動這裡買🚀 https://s.shopee.tw/gJjSFGygu
🧐 舒適沙發選購常見 Q&A ❓
📢 Q1:羊羔絨材質會不會很難清理?
這是 Dcard 網友 最擔心的問題。羊羔絨雖然視覺極佳,但確實較易沾灰。建議定期使用「手持式吸塵器」搭配織物噴霧清理;若家中有小孩或毛孩,建議考慮 2 號貓抓布款。
📢 Q2:沙發標註「訂金不含運」是什麼意思?
由於沙發體積龐大,運費會依地區與有無電梯而異。建議下單前先與賣家聊聊,確認「含運總價」,才能買到真正划算的 PTT推薦 好貨!
📢 Q3:乳膠填充真的比海綿好嗎?
PTT 網友 普遍認為:純海綿用久易塌陷,乳膠則具備較好的回彈性。混合型(乳膠+高密海綿)則是 2026 年公認最舒適且耐用的黃金組合。
📍 【總結:2026 舒適沙發選購懶人包】
🏁 租屋小資族、追求機能: 首選 【7號 雲朵兩用折疊床】。
🏁 貓奴、家有幼童家庭: 指定 【2號 意式貓抓布款】。
🏁 極致美感、網紅居家: 直上 【8號 法式羊羔絨】 或 【3號 模組沙發】。
🏁 休閒小憩、放鬆讀書: 推薦 【4號 豆腐方塊】。
選擇理由: 在 2026 年,客廳的靈魂就是一張符合個性的沙發。綠綠好日(誤,是沙發系列)能用親民價格帶給妳精品級的享受。別再忍受發霉硬沙發了,選一張激推款,給妳的宅家生活一個全新的起點吧!

















