嗨 我是CCChen
在今天2026/02/13 下班前
iPAS發布最新公告: 淨零碳規劃管理師能力鑑定(中級)學習指引 推出來了
許多參加4/11首場考試的考生終於在過年前盼到(中級)學習指引了
本篇文章CCChen幫你一起來開箱重要考試文件
官網公告內容:
【公告】淨零碳規劃管理師能力鑑定(中級)學習指引
為協助授課教師與考生掌握評鑑方向並有依循準備,本計畫委託淨零相關領域專家,依據各科目評鑑內容,進行重點說明與考題解析。
本手冊為學習指引,旨在提供學習方向與準備參考,並非正式教材或題庫,亦不保證考試通過之責,建議考生依循考試簡章所公告之評鑑主題內容,進行充分準備,以確保應試成效。


確認一: 淨零(中級)學習指引跟簡章評鑑範圍是否一樣?
確認二: 淨零(中級)學習指引各科目章節內容?
確認三:淨零(中級)學習指引是否提供參考例題?
確認四:淨零(中級)學習指引是否有計算題?

CCChen運用AI工具幫您快速分析重點:
確認一: 淨零(中級)學習指引跟簡章評鑑範圍是否一樣?
分析一:架構與主題具有高度一致性
結論:兩者在考科架構與主題分類上完全對應,簡章是大綱,指引是內容詳解。
鑑定簡章中明確列出了中級考試的兩大科目及其細項代碼(L211-L213, L221-L223)。
經比對,《學習指引》的章節編排完全依照此架構編寫。
例如,簡章中科目一的「L211 組織節能減碳策略」直接對應指引(考科一)的「第一章 組織節能減碳策略」;簡章中科目二的「L223 永續供應鏈管理」則完全對應指引(考科二)的「第三章 永續供應鏈管理」。
這顯示簡章規範了考試的「骨架」,而學習指引則填入了具體的「血肉」,兩者在評鑑範圍的邊界設定上是完全一致的,考生可依據簡章大綱,透過指引進行針對性複習。
分析二:指引具體化了簡章的考核深度
結論:學習指引將簡章中的抽象名詞轉化為具體的考核深度與情境題型。
雖然範圍一致,但簡章僅列出如「財務決策模型」、「SBTi」等條列式名詞。
學習指引則進一步界定了這些名詞的「考核深度」。
例如在財務決策上,指引明確指出需掌握 NPV(淨現值)、IRR(內部報酬率)與回收期的計算與比較邏輯;在碳權議題上,指引深入解析了《巴黎協定》6.2 與 6.4 條的差異及核心碳原則(CCPs)。
此外,指引還包含了簡章未呈現的「擬真試題」與「情境分析」,這實際上界定了考試的難度標準。因此,僅看簡章可能低估考試難度,必須透過指引才能掌握評鑑的真實範圍與應用要求。

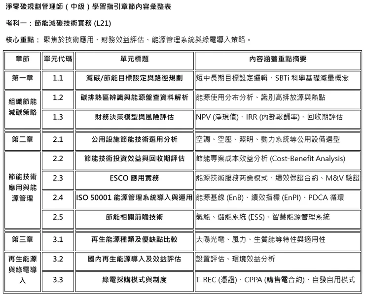
確認二: 淨零(中級)學習指引各科目章節內容?


確認三:淨零(中級)學習指引是否提供參考例題?
iPAS 淨零碳規劃管理師(中級)的學習指引確實提供了參考例題。
2個科目共110+90=200題。
這些例題被設計用來界定考試的難度標準與應用要求,內容不僅包含題目,還附有解答(Ans)解析,協助考生理解背後的管理思維與法規邏輯。
以下是學習指引中提供參考例題的詳細情況分析:
題型種類多元: 學習指引中的參考例題涵蓋了中級考試的三大題型,並非僅有基礎單選題:
• 單選題:測試基礎概念與法規記憶。
• 複選題:測試對制度完整性的理解(例如:SBTi 的功能限制、ISO 14064 與 GHG Protocol 的差異),。
• 情境題:這是中級考試的重點,題目通常描述一個企業的具體情境(如:採購設備、面臨碳費徵收、供應鏈物流計算),要求考生進行決策或計算,,。
總結來說,學習指引中的參考例題是備考中級最重要的資源之一,它將抽象的「評鑑主題」具體化為可練習的「實戰題型」。
確認四:淨零(中級)學習指引是否有計算題?
淨零(中級)學習指引與考試內容中確實包含計算題。
中級考試強調「決策能力」,因此計算題不是為了考複雜的數學,而是測試您是否能運用數據進行正確的邏輯判斷與合規計算。
淨零(中級)學習指引計算題型分析與彙整
分析總結
- 考科一 (L21) 重視「財務與效益」:計算重點在於節能專案的投資效益(如電費節省、回收期)、財務指標(NPV)判讀,以及絕對減量目標的排放額度推算。
- 考科二 (L22) 重視「合規與抵換」:計算重點在於 SBTi 科學目標的減量率設定、碳費抵換的比例換算(如先期專案打折機制),以及巴黎協定機制下的額度扣減比例。

CCChen補充說明:

詳細CCChen淨零(中級)學習指引各科目重點整理筆記.
已於2/14 11:10 優先同步mail給購買"2026 iPAS 淨零碳規劃管理師(中級)V1 考試筆記"的夥伴們
重點整理筆記內容如下:
- 淨零(中級)學習指引 vs 評鑑簡章主題比對
- 淨零(中級)學習指引 vs 12/22官方說明會簡報比對
- 淨零(中級)學習指引各科目30個核心關鍵字
- 淨零(中級)學習指引各科目20個關鍵知識點
- 淨零(中級)學習指引-科目一 110題例題專業解析
- 淨零(中級)學習指引-科目二 90題例題專業解析
- 淨零(中級)學習指引10大計算題題型專業解析
2026 iPAS 淨零碳規劃管理師(中級)V1 考試筆記
重要筆記補充 iPAS淨零(中級)學習指引--各科目重點整理筆記 CCChen 完整版20260214






















