
莎拉的真偽人生
🌻時間線整理
📍若有誤,請溫柔糾正
📍綠底色的是確切時間點,來源附在備註
📍紅字是個人疑惑處或是猜測想法

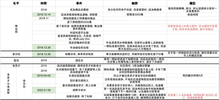
莎拉的真偽人生_時間線

莎拉的真偽人生_時間線2
📍平台:Netflix
🔗https://www.netflix.com/tw/title/81904993
➖➖➖➖➖➖➖➖➖➖➖➖➖
🌻簡介:
城中的一具屍體、崛起的奢侈品牌,還有抽絲剝繭的刑警。這名女子的故事一變再變,背後的真相究竟為何?
Cr:Netflix
➖➖➖➖➖➖➖➖➖➖➖➖➖
🌻觀後感:
人與人之間的不同,不僅僅存在於生理外貌而已,還有看不見的思維模式,那是藏在一舉一動之中、揉捻進談吐言論之中、深植於腦海經驗之中。那要如何成為人上人呢?「佛要金裝,人要衣裝」不是言之無物,物質的堆砌可以讓人快速地達到一定的層級,因此人們對精品趨之若鶩。不管有無能力、不談喜不喜歡、不講需不需要,就只是要一個證明,來證明你我之間的不同。
女主金莎拉(申惠善 飾)與精品包品牌Boudoir橫空出世在上流社會,許多名媛貴婦爭相擁有,不過揭開序幕的是一具在充滿惡臭的下水道、面貌無可辨認、身穿華服、手拿限量包的無名女屍。隨著男主朴霧炅( 李浚赫 飾)的調查,浮出水面的是被謊言包覆的真相。但所謂的真相,不過是因為證據相繼被銷毀,趨近於真實的謊言。
每集片名的名字代表著金莎拉的過往,也是所有人物角色認識她的切點。不過只能看到她想展現的那一面,就像金莎拉主動投案的原因,是因為她願意走到朴霧炅、所有人的面前。
公說公有理,婆說婆有理,劇中所有跟金莎拉接觸過的人的敘述都是謊言嗎?不是的,這個世界本來就是虛實交錯,他們訴說的、經歷的人事物,連自身都沒有察覺到是假的,如同朴霧炅說:最高明的詐騙,是讓人察覺不到被騙、活在毫不知情裡、願意替對方自圓其說。
雖然中心人物是金莎拉,不過圍繞在身邊的角色同樣豐滿立體,尤其是女性角色,也沒有無關硬要的愛情線。她們所追求的都是成功,對於成功懷有極大極高的貪婪。想躍上高級品牌行列的鄭汝珍(朴寶京 飾)、守護親手打造的百貨事業的崔彩雨(裴宗玉 飾)、想走到光明處的金美靜(李伊潭 飾),無論方法手段如何,獲得成功的結局,都是最終目的地。
對我來說值得一提的男性角色是高利貸金融會長洪誠信(鄭進永 飾),先不探討二人相遇的過程,但假結婚後,就算洪誠信沒有特別用意,金莎拉在使用金恩才身分時,獲得最多的就是洪誠信的處世原則。而有形的好處也不少,解決假死後的身分問題、建立人設的金錢、品牌需要的各種人脈基礎等,所以手術後逃跑,只拿走了形式上的五億酬勞—松樹。且那顆松樹被放在Boudoir店裡,可見這段歲月是有一定分量。
其他配角多為推進者或是解釋用,但有安排一些小細節在他們身上,像是櫃姐禹孝恩( 鄭多彬 飾)透過英語發音察覺到不對勁;新來的警察菜鳥玄載賢(申泫勝 飾)一眼就認出屍體旁的包價值不低,最後也知道他是有名望的議員之子,然後因為好玩自願下放到派出所,跟拼命留住的朴霧炅完全相反;台詞也很有意思,同句話不同人說出來是不一樣的心態、不一樣的目的、不一樣的結果。
如果有第二季的話,期待是以前傳為導向的故事內容。睦佳熙的真實程度應該僅次於金莎拉(金恩才),因為都能在政府機關登記資料,且透過金美靜線的關係,可以猜測金莎拉曾經是無籍者。但無籍者的她,卻能熟悉精品界遊戲規則、知曉各種商品的材質種類名稱,我想是有接受過一定的教育程度,以及對精品的渴望是從何而起,以上都是相當有潛力的故事素材。
劇情緊湊無冗贅、角色鮮活有層次、服化道沒有潦草帶過。看似暗諷資本主義與精品界潛規則,但更多是訴說人為自己所愛能付出犧牲到什麼程度。如同朴霧炅質問金莎拉:這樣賠上全部值得嗎?沒有得到回覆,更沒有反,因為Boudoir就是她的全部呀,不作為才是真的賠上全部。整齣劇中唯一的真實,是金莎拉對Boudoir的深愛。























