想開餐廳,第一步不是先談裝潢,而是先確認這個地址法規上能不能做。台北的餐廳選址,不只要看土地使用分區,還要一起檢查建物原核定用途、樓層、面積、道路條件,以及是否涉及用途變更、室內裝修審查與消防檢討。這篇整理最常用的判斷架構,幫你在簽約或施工前先把方向看清楚。
很多人找店面時,最先看的都是租金、人潮、外觀與裝潢潛力。但真正會決定這個地址能不能做餐廳的,往往不是門面漂不漂亮,而是:法規上能不能合法使用。
先講結論:
餐廳選址不能只看土地使用分區,也不能只看「這裡以前好像有人開過店」。
至少要一起檢查 土地使用分區、建物原核定用途、樓層與面積條件、道路條件,以及是否涉及用途變更、室內裝修審查與消防檢討。這也是你原本那篇文章最有價值的地方:它不是只教查資料,而是在提醒讀者,選址這件事本身就是法規判斷的開始。
若有 室內裝修法規、用途變更、室內裝修審查 或 申請流程 相關需求,歡迎直接填寫【法規評估諮詢表單】:
一、為什麼餐廳選址不能只看租金和人潮?
因為餐廳不是「租到就能開」,而是「合法才能開」。
同一個地址,看起來都是一樓店面,但法規結果可能完全不同。差別常常出在:
- 土地使用分區允不允許
- 建物原核定用途是否相符
- 面積與樓層是否落在可行範圍
- 是否需要辦理變更使用
- 是否要做室內裝修審查與消防檢討
也就是說,餐廳選址如果只看商業條件,沒有先做法規評估,後面最常發生的情況就是:租約簽了、設計做了,才發現根本不能照原本想法營業。
二、第一關:先查土地使用分區
這是最基本的一步,但不是唯一的一步。
在台北,餐廳相關使用通常會對應到 飲食業 或 餐飲業 等使用組別,而不同土地使用分區能否設置、設置在哪一層、面積上限多少、是否要臨接一定寬度道路,都可能不同。以官方公開資料來看,部分住宅區雖然可以附條件允許飲食業,但會有像是 營業樓地板面積 150 平方公尺以下、臨接一定寬度道路、限於第一層及地下一層使用 等條件;換句話說,住宅區不是一律不能開,商業區也不是看到名字就能直接放心。
這一步的實務重點,不是只查出「住幾」或「商幾」,而是要繼續往下看:
該分區對飲食業的附條件允許使用內容是什麼?
所以你在查土地使用分區時,不要只停在「這塊地是住宅區」這一行,而要再確認:
- 這個分區允不允許飲食業或餐廳類型使用
- 有沒有面積限制
- 有沒有樓層限制
- 有沒有道路寬度條件
- 有沒有其他都市計畫書或附條件規範
這一關的目的不是直接下結論,而是先篩掉明顯不適合的地址。
三、第二關:再看建物原核定用途
這是很多人最容易漏掉的一步。
土地使用分區可以,不代表建物現況就一定可以。
因為法規判斷不是只看這塊土地理論上容許什麼,還要看這棟建築物當初核准的使用類組是什麼。假設土地使用分區對餐廳有條件允許,但建物目前原核定用途不是餐廳可直接使用的類型,那後面就可能涉及 變更使用,而不是單純裝修就能解決。
另外,實務上常有人把「150 平方公尺以下」直接理解成「不用辦」。這種寫法太危險。
台北確實有 一定規模以下建築物得免辦理變更使用執照 的規定,部分餐廳或飲食業案件也常會提到 150 平方公尺這個數字;但是否可適用,仍要回到 使用類組、位置樓層、同層或上下層是否需合併計算、土地使用管制與主管機關個案認定 一起判斷,不是只要量完面積就能直接下結論。
四、第三關:確認樓層、面積、道路與後續審查條件
即使土地使用分區與原核定用途方向大致可行,還是不能直接跳到簽約。
你還要繼續看幾個最容易卡關的條件:
1. 樓層條件
有些分區允許餐廳或飲食業使用,但會限制只能設在 第一層 或 第一層與地下一層。所以同樣是同一棟樓,一樓可以,不代表二樓也可以。
2. 面積條件
餐廳類案件常常卡在面積。
不是面積越小越沒事,而是不同法規對不同使用類型會有不同門檻。面積會影響:
- 是否還在附條件允許的範圍內
- 是否涉及變更使用
- 是否連動消防與避難檢討
- 是否需納入合併計算
所以看到「150 平方公尺」這種數字時,請把它當成進一步判斷的起點,不要當成萬用免責金牌。
3. 道路條件
部分住宅區對飲食業的附條件允許使用,會要求建築物臨接一定寬度以上道路。這也是為什麼有些地點看起來條件不錯,但一查道路寬度就知道不對。
4. 室內裝修審查與消防
就算地址法規上可行,後面是否能順利營業,還可能取決於是否要辦 室內裝修審查、消防設備變更、避難動線檢討 等程序。對餐廳來說,這一步很少能完全跳過,尤其當你有隔間調整、天花板、固定裝修、設備配置或其他影響公共安全的施工內容時,更不能只當成一般裝潢看待。
五、用一個台北案例來看,判斷應該怎麼做?
假設今天看到一間台北一樓店面,地點不錯、人流也夠,你想拿來開餐廳。
這時候正確順序不是先問設計師「能不能做得很漂亮」,而是先做下面這個判斷流程:
第一步:查土地使用分區
先確認這個地址所在分區,餐廳或飲食業是不是容許使用,若是附條件允許,再往下確認道路、樓層與面積條件。
第二步:查建物原核定用途
看這棟建物現在是什麼合法使用,如果不是可直接作為餐廳使用的類型,就要評估是否涉及變更使用。
第三步:檢查面積、樓層、道路與後續審查需求
確認是否落在附條件範圍內,是否可能適用一定規模以下案件的規則,是否仍需室內裝修審查與消防檢討。
你會發現,真正穩的餐廳選址,不是「看起來可做」,而是每一關都查得出依據。
六、先講結論:餐廳選址至少先看這 5 件事
如果你想把這篇記成最實用的版本,只要先記住下面 5 件事:
- 先看土地使用分區,但不要只停在分區名稱
- 再看建物原核定用途,不要以為地可以、建物就一定可以
- 確認樓層、面積與道路條件,尤其餐廳類使用很常卡在這裡
- 評估是否涉及變更使用、室內裝修審查與消防檢討
- 在簽約前做法規評估,通常比簽約後補救省事很多
所以,餐廳選址真正該問的問題不是:
「這裡看起來能不能做?」
而是: 「這個地址依法應該怎麼做,才能合法開業?」
若案件涉及 餐廳選址評估、用途變更、室內裝修審查、法規檢討 或 申請流程評估,歡迎先至【任柏澄建築師事務所】了解服務內容:
若已有實際案件想進一步評估,也可直接填寫【法規評估諮詢表單】:
延伸閱讀
1. 室內裝修許可一定要申請嗎?室內裝修許可申請費用與流程解析
先搞懂什麼情況屬於法規上的室內裝修,才知道後面是不是要走審查程序。
2. 台北有違建還能申請裝修嗎?先看是否影響公共安全與逃生
很多案件不是不能做,而是施工前沒有先把違建與公共安全問題看清楚。
3. 用途變更與室內裝修,哪一個要先做?
很多人一開始就把順序搞反,結果不是多花時間,就是整套流程重跑。
餐廳選址到底該先查什麼?怎麼查?流程怎麼看?案例詳細解說
一、第一步驟:確認土地使用分區(網路查詢分區證明)
1.網路查詢:台北市土地使用分區查詢

例如:松山區民生段52-2地號

查詢結果:商三區(原屬住宅用地,民生社區特定專用區)
雖然已經是商業區但沒有繳回饋金的情況下,
仍依照「原住宅用地使用,民生社區特定專用區」的條件做評估。
在相關連結欄位處點選:
2.地籍套繪圖:可查詢道路寬度、門牌、道路名稱等

3.都市計劃整合系統:可查詢最新版「都市計畫書」


4.點選+可以下載檔案



4.下載都市計畫通盤檢討案
3.修訂「臺北市主要計畫商業區(通盤檢討)計畫案內有關商業區變更回饋相關規定案」(第二次修訂)
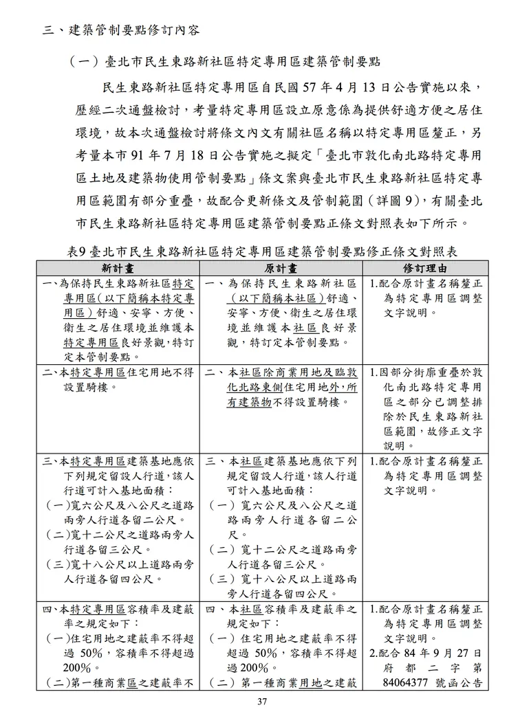
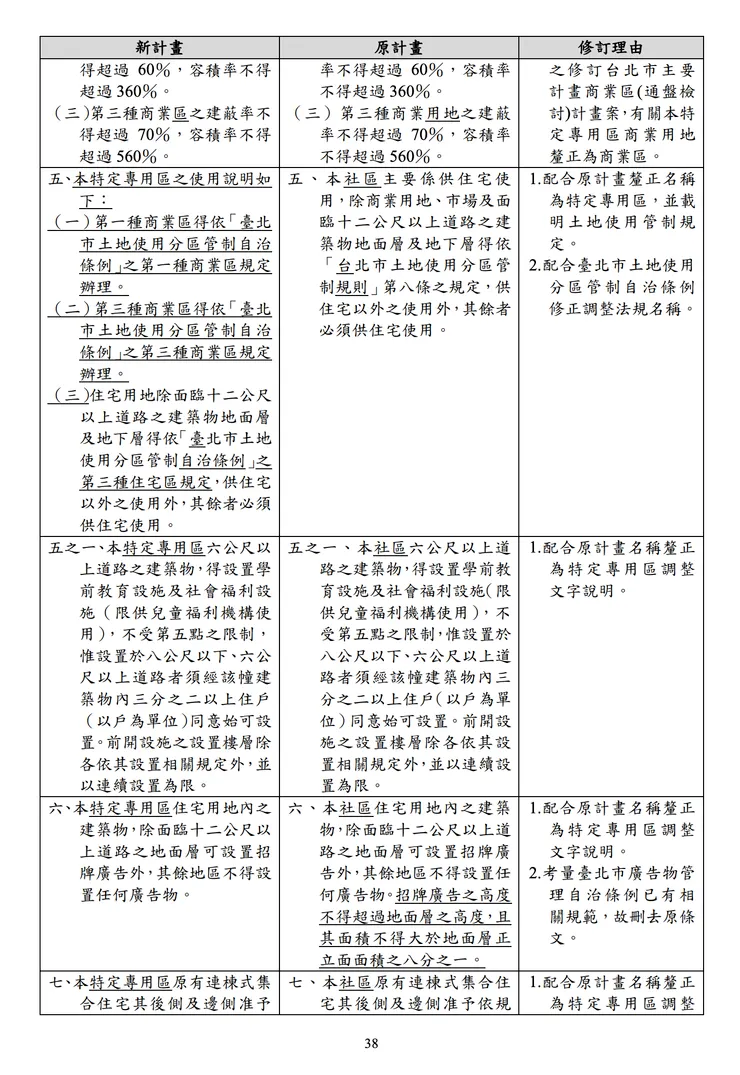
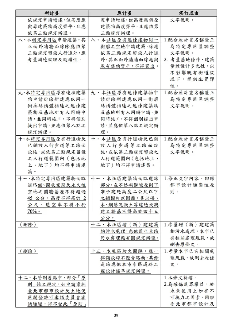
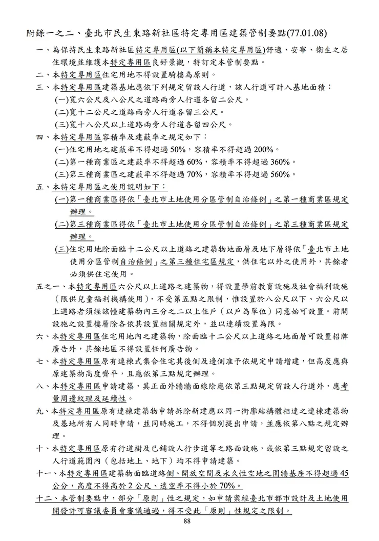
「松山區細部計劃書」檔案內查詢:建築管制要點第37頁+第88頁





重點:
(1).住宅區要面臨12公尺道路得比照「住三」附條件規定。
(2).設置樓層限地面層及地下層。
5.臺北市土地使用分區附條件允許使用核准標準
1. 住宅區(住三、住三之一、住三之二)
→ 有條件限制(附條件允許)
2. 商業區(商一、商二、商三、商四)
→ 無限制規定
二、第二步驟:確認使用面積(是否涉及變更使用)
1. 大於 150㎡
→ 需辦理「變更使用執照」
2. 小於 150㎡
→ 可「免變更使用執照」
三、第三步驟:依土地使用管制附條件檢討
(一)住三(21組飲食業)
1. 面臨道路寬度 ≥ 8m
2.限 1F 及 B1 使用

(二)住三之一(21組飲食業)
1. 面臨道路寬度 ≥ 8m
2. 限 1F、2F 及 B1 使用
(2F 同層及 1F為非住宅使用)















