隨著生成式 AI 的普及,使用者常透過不同平台(如 ChatGPT、Gemini、Claude、Copilot)進行內容創作與資訊整理。然而,各平台在「輸出與後續編輯」的整合能力上存在明顯差異。
以文件整合能力來看,Gemini具備與 Google Docs 的高度整合,使用者可將對話結果直接匯出為文件,並在雲端即時編輯與協作,大幅降低內容轉換成本。另一方面,Copilot則可結合 Pages 進行編輯,再產生 Word 文件,讓生成內容能無縫銜接至既有的辦公流程中持續編修與整理。Claude 則是可以在對話中提供輸出 Word、Excel、PowerPoint 文件。相較之下,ChatGPT 目前並未提供明確的一鍵匯出至文件系統的原生功能。使用者通常需透過複製貼上,或搭配第三方工具(如筆記軟體、文件編輯器)進行後續整理,流程相對較為分散。

Gemini
在 Gemini 中可以將 Gemini 的對話選取:匯出到文件。

然後,可以再繼續編輯。

Claude
Claude 雖然沒有提供將對話結果轉換為文件的功能,但卻可以直接在對話中下指令生成文件(Word、PowerPoint、Excel等)。
輸出 Word 文件

輸出 Excel 文件

輸出 PowerPoint 文件

Copilot
如果是和 Copilot 對話,則在 Copilot 的回覆中,可以點選:在 Pages 中繼續。

隨即進入 Pages 頁面,在畫面左側為原始內容,畫面右側是可編修改內容。

在此,選取內容,可以移動、複製和刪除等。

點選:+,可以插入多樣內容,例如:表格、項目符號清單、編號清單、日期、程式碼等,還可以插入 Mermaid 和 數學方程式等內容。

操作就像是使用一個線上編輯器的編輯工具。

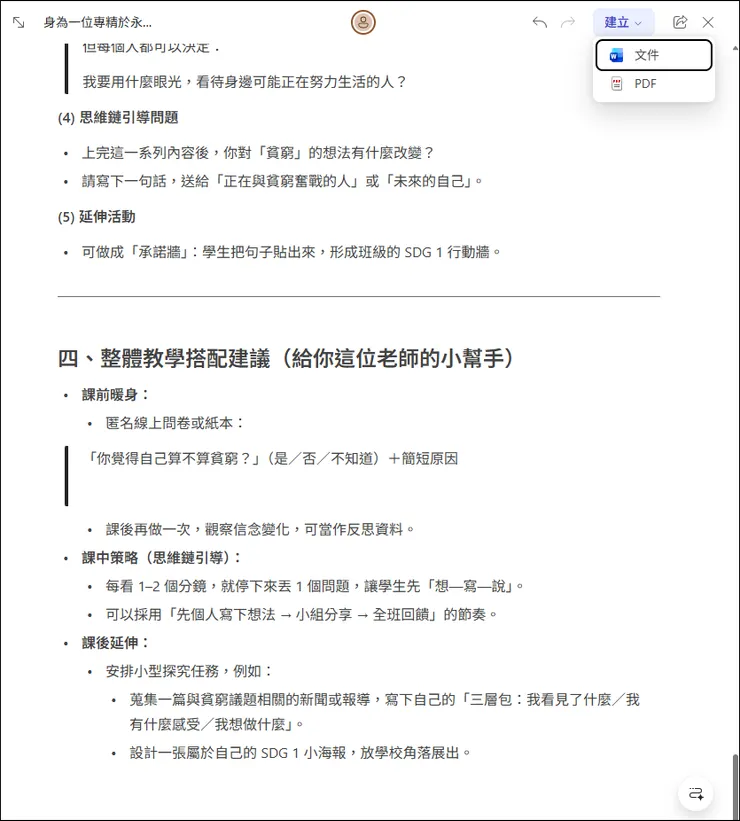
編輯好的文件,可以選取將內容建立為 PDF 檔和 Word 文件。

其中,建立 PDF 檔是以 Chrome 瀏覽器以列印方式另存為 PDF 檔方式處理。

若要建立 Word 文件,則是會建立線上 Word 文件。


















