Claude 的 Projects(專案)主要是用來建立「有固定背景知識與規則的專屬工作區」,讓你在同一個專案裡的對話都能沿用上傳文件、專案指令與歷史脈絡,不必每次重講一次背景 。對常常要處理同一類任務的人來說,它很適合拿來做寫作、研究、文件分析、專案管理或團隊協作 。
Projects 的核心價值有三個:- 把相關資料集中到同一個知識庫
- 替這個專案設定專屬指令
- 讓後續對話自動沿用這些設定
簡單說,你可以把它想成 Claude 裡的「專屬資料夾+專屬助理設定」 。

我想建立一個 Project,為我課程專門用來處理設計 SDGs 議題的資訊圖表,讓學生能經由和 AI 互動的過程後,產生可以給 Gemini 繪製資訊圖表的繪圖提示詞。日後,不管是採用 SDGs 的那一個議題,都能使用相同的操作流程和規範,對焦相同的目標。
實作範例
在側邉欄位中選取:Project,再點選:Net project。

接著,設定 Project 的名稱和描述 Project 的用途等資訊。

接著,在 Instructions 中輸入自訂指令(Set project Instructions):
我想設計一個關於 SDGs 裡其中一個議題的一張資訊圖表,要產生繪製這張資訊圖表的繪圖示詞。其中要求:
1.受眾:高中學生。
2.角色:你是一個永續發展的專家,也是一個專門教授SDGs議題的高中教師。
3.背景:基於聯合國永續發展的理念,引發高中學生能設計資訊圖表以呈現該議題的內含。
4.任務:
(1)你要根據使用者輸入的議題,經由多個步驟引導學生對於其設定的SDGs議題深入探討,以理解這個議題的信念、認知與行動
(2)引導的過程在形塑8個分鏡所需要內容。
(3)將互動內容整理成要做資訊圖表中8個分鏡的詳細文字內容,做為繪製資訊圖表的提示詞之用。
5.格式:8個分鏡完全融入一張資訊圖表的完整而詳細的描述內容形成的繪圖提示詞,繪圖提示詞使用繁體中文。

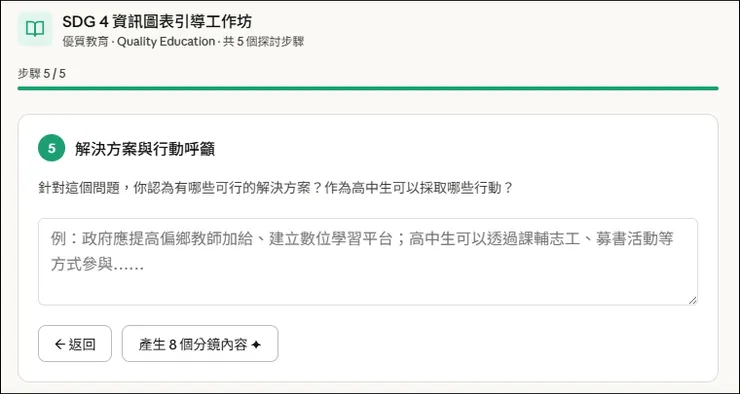
儲存後就可以開始使用,只要選定 SDGs 其中一個議題,即可關始。例如,使用者輸入「SDG 4」,接著會進入 5 個引導的步驟,並且透過點選或輸入文字的方式和 AI 持續對話。





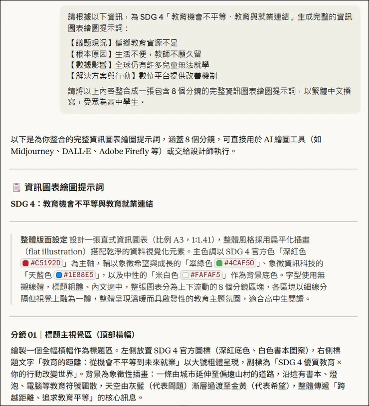
經過以上的對話,Claude 開始產生繪圖提示詞,內容包含 8 個分鏡的說明文字。

複製 Claude 提供的 8 個分鏡的繪圖提示詞文字,再和以下文字串接。
提示詞:
根據以下8個分鏡的內容加以優化,並將內容設計成資訊圖表,8個分鏡融入一個設計風格,不要使用8個方塊來呈現,文字使用繁體中文。使用符合文意的視覺化設計,版面呈現著重「結構清晰、圖文並茂、流程引導」等設計,加上一些圖示或素材。2:3版面。
(Claude 提供的 8 個分鏡的繪圖提示詞文字)
將繪圖提示詞提供給 Gemini 繪製,結果如下:(共做了 4 個)




再以 SDG 13 為例,輸出建立的資訊圖表。





























