上篇:
●
現今國內看似有多元的高教實驗,實際上則多落在「改善」既有教育範式下的限制與問題,試圖打開一點點開口,而不是著重在改變對教育範式默認的假設、甚至進一步再造、創造。根據英國的教育創新研究者 Charles Leadbeater,他將教育創新劃分為四種模式,我們可以在以下看到各種「創新」之間的差別:

- 正式+持續性創新 = 改善:圍繞學校系統,優化改進現有的教育體系,包括教學內容、方式等。
- 正式+破壞性創新 = 再造:重構教育系統,看起來是學校,但很多地方發生根本性地變化。
- 非正式+持續性創新 = 增補:更好地發揮家庭、社區等非學校的機構在教育中的作用。
- 非正式+破壞性創新 = 轉化:社會化學習的理念,即「學習在窗外、他人即老師、世界是教材」。
第四點提到「社會化學習」,這裡簡介一下這個學習概念。簡單來說「社會化學習」就是把學習「社會化」,學習者突破「在學校(教室)學習」、「跟教師學習」,而進入到現實社會去學他想學的。可以用以下三個概念來講:
- 學習在窗外:打破學習時空場域的限制,學習可以在任何地方,任何時間,以各種各樣的最合適的形式進行。
- 他人即老師:打破教與學的二元關係,同時更多的人會參與到教學過程中來。
- 世界是教材:學習的內容不限於教科書上的知識,真實世界裡的各種事物都可以作為學習的素材和物件。過去,教材是我們的全部世界;今天,全部世界都可以是我們的教材。

04
我在中途迎接其他教育的經驗
我在今年五月的時候,抱持著想離開學校的心情和對芬蘭教育的期待與嚮往,到芬蘭的于韋斯屈萊大學(University of Jyväskylä)上了一個月的暑期師培,它是芬蘭最具歷史的師範大學並以師培聞名。我在那裡確實感受到更自由的教學,教授在課堂上讓學生有更多的選擇和反思,但過了第一週的興奮期後我又想離開了。
例如我在芬蘭修了一堂「北歐工作生活模式」,我其實很有興趣這幾年歐洲興起的另類組織模式,像是青色組織(Teal organization)、全員參與制(Sociocracy),我很好奇發展的成因與脈絡,和社會制度間的關聯。但在課堂上,老師甚至不知道那是什麼,課堂上只是理論分析、量化分析各國的工時等人們如何平衡工作與生活。我以為會談到我有興趣的主題,結果沒有,我同樣只能在教授給的課程框架和作業方向中選擇,而無法撰寫自己真正想探討的內容。我仍舊沒有辦法主動建構自己的學習體系,包含學習內容、方式與節奏。
當時的我很困惑,很多人都說芬蘭教育是世界第一,但為什麼我還是待不住呢?那陣子,我剛好在和 Jerry 通信,Jerry 是美國另類教育資源組織(AERO)的創辦人,他跟我說到:「芬蘭的學校不是很有趣,就像舊範式中的進步學校一樣」,那時我才意識到在更為自由的芬蘭教育背後,我的選擇依舊受限於既有選項。
所以我為了尋找教育新範式的可能,在課程結束後走訪歐洲不同國家,參訪了民主教育學校、拜訪不同的教育工作者或自學生,最後到了烏克蘭參加國際民主教育論壇(International Democratic Education Conference,文後簡稱 IDEC)。在那裡,我深刻意識到「民主教育」是我理想中的教育。
什麼是「民主教育」?
並不是民主國家裡的每所學校就是民主學校。所謂的民主學校,會符合民主教育的兩項基本原則,包含:
- 自我導向(Self-directed discovery):學習者能夠自主決定學什麼、怎麼學、何時學、和誰學。學習可以在教室內也可以在教室外進行。關鍵是學習是依循學生的內在動機和追尋他們的興趣。
- 集體決策(Collective decision-making):社群裡的所有成員,無論年齡、地位,對於學校規則、學習課程、僱員和預算等重大決策都有平等發言權。
對我來說,我覺得「民主教育」的重要性不在於形式,而是它讓我不斷反思「我是誰?」、「我想要成為什麼樣的人?」、「我要如何生活於這個社會?」,在不斷地建構中釐清自己,同時練習為自己負責。
一個人之所以能為自己負責,是因為他知道自己想要什麼並去做、什麼不該做,知道這些的前提是有足夠的空間自由探索,在實踐過程中理解自由與責任的關係。他的行為便會出於內在的真實理解,而非因外在規範而行動。
而 IDEC 是一個體現「民主教育」的論壇;活動現場不是由少數人制定規則,多數人照規則走,在這裡的每個人都有平等的發語權,遇到問題大家會一同討論、解決。論壇議程也並非事前規劃好,而是由參與者在現場運用開放空間(Open Space),讓任何人可以在任何時間、任何地點發起討論或工作坊。大廳有一面空白的時間表,可以選擇喜歡的時間和空間、貼上想要發起的活動,內容與形式不限。
有些家長或老師想討論如何建立另類學校,有些人想討論群體決策的方式,有學生想分享自己在民主學校的經驗、也有人好奇 IDEC 發起的歷史淵源,或想做樂高工作坊、舞蹈遊戲。人群分散在不同的空間:樹下、湖邊、草地上。小朋友跑來跑去、玩起一旁的雜耍玩具...... 誰說教育論壇限於嚴肅的議題討論?生活觸手可及之處皆是學習素材,從中萃取的學習經驗常常帶給我們意想不到的收穫。這種實現於「日常感」中的價值,讓我深深感受民主教育社群與其他社群的不同。
透過類似 IDEC 的民主教育現場可以感受到,當決策權回到群體身上,每個人會開始思考這件事與自己的關係。想唱歌和想睡覺的人會提出自己的需求和解決辦法,最後形塑出適用於不同群體的決策。而且在 IDEC 上,不僅能看到來自各國家的人,還可以看到各年齡層、不同角色的人:民主學校老師、教育組織發起者、對教育感興趣的家長、還有最重要的「學習者」。我們常說「教育的主體是學生」,卻很少在教育論壇看到學生,更不用說由他們發聲、表達意見和想法。
它的籌備方式也沒有固定的組織系統,每年由自願的學校或組織舉辦。他們可以自行決定論壇時間、地點、形式等,台灣人也在今年爭取到 2022 年 IDEC 的舉辦權。近年 IDEC 上的台灣參與者以全人中學和人文展賦的親師生為兩大宗,他們是當今台灣繁盛的另類教育火焰,以色列的民主教育工作者雅各布・赫克特(Yaacov Hecht)曾說在他們身上,看見教育的新樂園。

05
重新思考:高教實驗要實驗的是什麼?
高教實驗要做的只是改善現有的教育哲學思維及其形塑的體制?
還是提供新的可能性、從其他教育哲學的角度思考並再造體制?
坦白說我不知道,可我傾向再造。
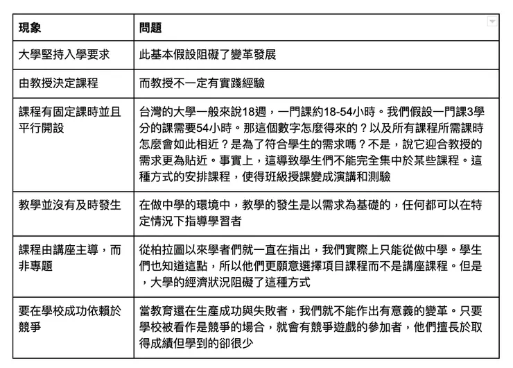
「在原有大學法下本來就能做、但你一直有沒有做,稍微開始嘗試做了,就叫實驗嗎?」有天我和學教育行政法的朋友聊到,「實驗的定義到底是什麼?在現有法規下能做卻從未做過的事情,就叫實驗嗎?」
其實在大學法之下,大學能做到的彈性是多的,只是過去(和現在)教授們對教育範式的既定認知,形塑了現今的高教制度。在這樣的思維下,所謂的實驗偏向改善現有的制度。而很難有嶄新的制度出現。
然在現今社會快速變化、進入 VUCA 時代的狀況下,我們的思考方式卻無法應對這樣的環境,因為我們的思考方式是 LAMO 的(引自康乃爾大學認知/系統科學教授Derek Cabrera)


我們從規劃到執行的思維方式都與實際情況不匹配,因此常遇到「計劃趕不上變化的」的問題。回到大學本身,目前大學學科的劃分、教授們所擁有的知識,真的能幫助學生面對未來嗎?去「稍微改善」現有的制度,真的就夠了嗎?
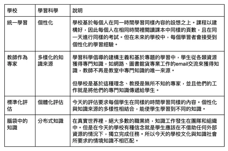
根據學習科學研究的發展,《劍橋學習科學手冊 The Cambridge Handbook of the Learning Sciences》裡提到學校(小學到大學)與學習科學間的不相容性。譬如:

書裡頭也提到:「在接下來的10至20年間,所有知識社會面臨的任務是將學習科學轉化為教育實踐。或許學習科學中出現的最核心的發現將是,如果學習科學僅僅徘徊於教育系統邊緣,依然置教授主義於中心,是無法觸發大變革的。」
Roger C. Schank 也在書裡提到大學與學習科學的基本問題,以下節選自書中內容(唯有課程時數改為台灣的案例以做更清楚的說明):

如果目前大學的「基本假設」正面臨不得不變革的階段,那所謂「實驗高教」是否能真正創造改變?
如果特殊選才、高教實驗的背後是我們真的相信「天生我材必有用」,社會有責任讓每個人的才華都被發揮,那我們是否能真的實現、創造友善開放的空間讓每個人都能自我實現?讓各式各樣、擁有不同需求的學習者,讓相信進步主義與存在主義的人們,也擁有更多自由的學習環境與空間?讓真正的實驗與多元價值,在台灣落實。

希望我們能重思反思這一切,包含學習評量/ 評鑑的目的到底是為了什麼?是為了監督學習者?還是讓學習者更知道他下一步怎麼學得更好、讓教學者反思自己的教學行為?(推薦閱讀:對於創新教育的評價,要拋棄下意識裡的工業時代思維)而課程體系/學習內容/ 知識的建構,背後反映的又是什麼思維?(推薦閱讀:知識與控制:教育社會學新探)
日本民主大學 Shure University 的教授朝倉景樹(Kageki Asakura)曾說:「如果教育能讓學生面對未來很棒,但是非必須」。我與民主教育工作者根本的相信,教育重要的其實不是培養學生各種能力以適應未來,成為社會要的人才、不被機器人取代;這樣的觀點與過去工業時代的教育要培養工廠所需的人才並無二致,只是讓人去符應社會所需、變成工具而已。
「人們以為自己什麼都有了,實際上不但沒有『免於干涉』的『消極自由』,更失去『成為自己』的『積極自由』。即便不能馬上想清楚所以然,也須時刻反思。這就是民主教育的核心吧。 」 Kageki 說。這是最讓我印象深刻的話。
我曾在一場教育論壇上,聽到一位哈佛知名教育學者說:「面對快速變化的社會,重要的是培養學習者不被機器人取代的能力」,這是現在教育創新的主流觀點。後來因為內容大多了無陳新我便離席,在門口遇到一位民主教育工作者剛進來就要出去,他向我問道「他是誰?為什麼他一直在說培養競爭力?」我說他是哈佛教育學院的,他說「難怪!他是哈佛來的!他一直在說『他認為』高中生應該學習什麼,不管是什麼,他自己去學吧!」
前幾日,一個朋友聽了韓國的體制外大學分享後跟我說:「我感受到台韓關鍵的差別是,台灣的思考點是如何更有效的跟上社會的『進步』,但韓國的思考點是大學肩負改變社會的責任,應該看見社會型態的病態,成為一個更理想社會的實踐場域與社造中心。」聽完後我十分心動,並不斷在想:台灣會有這樣的實驗大學嗎?
教育真正重要的是讓學習者成為他自己,當他掌握對自己的認識,他便有意識和能力去學習任何他所需並且生活於社會、甚至為社會創造價值。雅各布在 IDEC 上說過:「在哈德拉我們共同建立了四項原則,包括:民主的社群、自我導向的學習、基於對話的關係、基於人權的內容。世界之大,每一個人都可以學習他感興趣的事情,而非將他們縮限在一個小盒子裡,學習固定的某幾樣東西。我們每一個人都能成為彼此的老師,當這樣的學習結構被建立,就能改變傳統上對下的金字塔模式,形成一個網絡式的學習社群。」
雅各布是 IDEC 的創辦人之一、被喻於民主教育之父。年輕時的他因為不知道為什麼要去學校,感受不到學校與社會的連結而離開學校,後來在 1987 年創辦以色列第一間哈德拉民主學校(Hadera democratic school),並在實踐的過程逐漸意識到「民主教育是民主社會中缺失的一塊重要拼圖」。直至今日,在他的推動下以色列有 30 多間民主學校。同時他們也建立了民主教育的師培體系,讓整個系統更加完整。而且在以色列,如果公立學校想成為民主學校,甚至可以跟政府申請更多補助。
在IDEC時,我問他說:「Yaacov,你是怎麼讓政府願意相信並推動民主教育?」
他帶我走到樹下說:「如果這棵樹要倒了,你只是在旁邊告訴樹下的人們那裡很危險他們是不會聽的,你要帶他離開樹下他才會意識到。教育也是一樣,你要帶他去民主教育現場,當他真實的看到並感受到,他就會知道你在做什麼、願意相信你。我相信做教育的人初衷都是好的。」
以上,我的重點不在批評百川,也不僅想談高教實驗。當實驗教育、教育創新越來越蓬勃發展、越來越多人不斷在說「實驗」「創新」的時候,我們是不是可以認真思考自己所說的實驗和創新是什麼?它的程度究竟到哪裡?唯有當我們意識到自己在說的是什麼,我們才有可能進一步的發展。
「許多人不想要既有教育,卻不夠清楚真正要什麼。如果一直忙著沒思考『什麼對我重要』、『我想做什麼』、『什麼讓我幸福』,數不盡的選擇容易讓人茫然,金錢洪流也讓人迷失」
Kageki 說。

國外另類/ 實驗大學案例
如果還有下一篇,我會試著介紹國外的另類與實驗大學案例,以下先提供名單供參考。(ps. 他們提供的自主程度不一)
- 日本民主大學 ShureUniversity
- 美國 Goddard University Individualized Bachelorof Arts
- 美國 The Evergreen State College
- 丹麥 KAOSPILOTS
- 線上 Ubiquity University
- 線上 University of the People
- 美國 Minerva
- 英國 The London Interdisciplinary School
- 法國 School 42
- 線上 Udacity Nanodegree
其他校內實驗
- New York University Gallatin School of Individualized Study
- University of California Berkeley Interdisciplinary Studies Field(ISF)
- UC San Diego Individual Studies Major
- University of Wisconsin FlexibleOption
- 日本函館 未來大學
▲●▼
延伸閱讀
◎ 申請辦理專科以上學校型態實驗教育參考資料
◎ 教育的新範式
如果還沒閱讀南瓜的訪談,請讀這篇。聽他說過去一年在「創新的大學環境」的故事
























