〈未成功的物品展覽會〉這個題目說穿了,只是被過度包裝的題目;把包裝紙一層層拆開來,看到裡面的東西,你真的會笑出聲來,因為--這根本是小學程度的作文題目嘛!然而,如果考生一時慌了手腳,沒有正確解題就匆忙下筆,肯定會被耍得團團轉。因此,動筆之前花個三分鐘來解題是不可或缺的。以下提供解題的三大步驟--
- 適合對象:國小高年級、國中

幾天前,會考作文題目〈未成功的物品展覽會〉剛公布不久,有一位憂心的媽媽傳了新聞連結給我,表示這個題目連她看了都大傻眼,何況是小孩子?於是,她請我提供一些建議。
說穿了,這只是一個被過度包裝的題目;把包裝紙一層層拆開來,看到裡面的東西,你真的會笑出聲來,因為--這根本是小學程度的作文題目嘛!然而,如果考生一時慌了手腳,沒有正確解題就匆忙下筆,肯定會被耍得團團轉,寫不出所以然來。因此,動筆之前花個三分鐘來解題是不可或缺的。
以下提供解題的四大步驟:
一、讀文字說明,掌握題意
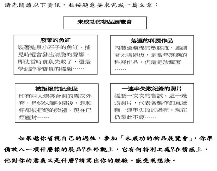
從106學年度的作文題目〈我們這個世代〉開始,到今年的〈未成功的物品展覽會〉……等四個題目,有一個明顯的特徵:題目會提供四個或四個以上不同角度的觀點,作為例證,給予考生提示;然後再以一段文字說明,告訴考生寫作的方向。
看到題目,一般人直覺先看這些圖文提示。不過,在還不知道明確寫作主題的情況下看了提示,恐怕只會越看越心慌。因此,我建議:
拿到考題,二話不說,看下面的文字說明先!

下一步,拿筆圈出關鍵詞,以免搞錯方向。比方說:很多考生見到「展覽會」三個字,以為是要「主辦」一場展覽會,必須準備形形色色的展品--錯!是「參加」展覽會,並且放進「一項」展品參展。接著,再連結你的記憶,寫出經驗、感受及想法。
讀過文字說明,心裡大概有底了,知道命題方向,接下來再來看提示。此時,提示就不再是你的阻力,而是助力。
二、整理提示,圈出關鍵詞
接下來,我們來整理一下題目所給的提示;整理完之後,題目的包裝便拆得差不多了。
首先,把四個提示中一再出現的「近義詞」(意思或感覺近似的形容詞,見圖中紅圈)圈起來:

「失敗」一連出現三次,其餘的「廢棄」、「落選」、「被拒絕」也同樣具有「失敗」的感覺;然後,再結合文字說明中的「未成功」,題目的核心呼之欲出,那就是--失敗的經驗。有沒有覺得這個題目很眼熟?相信你在小學時就寫過類似的題目了,它只不過是多加了一些文字來包裝而已。
先別急著下筆,關鍵詞還沒畫完--
考生最喜歡使用的陳腔濫調是「失敗為成功之母」,跌倒了就爬起來再接再厲。但如果把以上四個提示所導向的失敗結果畫起來(圖中藍線),那也不盡然要站起來拼命,無法化解的心結那就塵封起來、過程中有享受到樂趣那也是一種收穫……
至於寫作題材,提示也非常清楚,興趣、專業或者是感情上的挫敗,都是可以著墨的。
三、找到題材,再找指示
整理到這裡,考生可能還會有一個問題:我該找哪一件物品來參展呢?
記住:我們只要掌握剛剛歸納出來的題目核心(失敗的經驗)即可,至於題目的指示(展品)只是一個幌子,先晾在一旁等等再處理。
講到失敗的經驗,每個人從小到大有不少,只要從「寫作資料庫」當中提取以前寫過的類似文章,題材就有了。(「寫作資料庫的」的建立請見以下介紹)
題材找到了,再從中找到一個關鍵物件,作為貫穿文章的主軸,不就搞定了?以我的學生的登報作品為例:

他描述三年級時,帶領全班練習樂樂棒的過程,即使最後在決賽失利,但仍讓他感到驕傲--假如把這個經驗拿來寫〈未成功的物品展覽會〉,他只要從棒球、球棒、球衣、照片……當中任選一件作為展品,稍加修改之後便完成了!
好了,別再抱怨題目看不懂了,經過拆解,小學生都寫得出來了,哪有這麼難?





















