
身為企業流程顧問,在協助客戶實施數位轉型專案的時候,我們都會仔細地跟客戶畫流程圖,並且詳細地去比較現在的流程(as-is)以及(to-be)的差別在哪裡。了解企業在哪些步驟上需要改變,針對客戶的需求去調整系統,這是在專案初期,最重要的工作之一。
SAP規劃了四個主要的流程,分別是Lead to Cash、Procure to Pay、Design to Operate以及Recruit to Retire。這四個主流程基本涵蓋了主要的企業營運,也是最需要注重自動化以及整合的流程。只要把這四大領域的流程處理好,讓各種不同的系統都能順暢無礙地溝通,那企業就能達到流程最佳實踐(best practice)(對於SAP與商業流程有興趣的朋友可以閱讀先前的文章:從SAP顧問角度來談談數位轉型專案(上))。
即便如此,天底下沒有唯一一套最適法則。SAP在全球有超過40萬個客戶,最佳實踐的流程模板不可能對於每一間公司都適用。而身為企業主,難道只能純粹相信照著SAP的流程去跑,我就是最有效率的企業嗎?難道我無法主動去了解流程還有哪裡可以改善嗎?
即使擁有50年經驗,身為商業流程專家的SAP都無法斷言SAP的模板是對每間企業最佳(SAP現今策略更著重在協助企業變得更智慧也更有彈性),企業也不該就此滿足而停下改進的腳步,這時候企業需要的是分析現有流程,分析哪裡需要改善、哪裡可以做自動化,這時候就是Celonis出場的時候。
Celonis運用數據解決流程分析的痛點
Celonis是一間年輕的公司,在2011年由Bastian Nominacher、Martin Klenk以及 Alexander Rinke在慕尼黑創立。當初是一個大學的學生專案去訪問企業來探討企業流程的改善,結果做一做弄出口碑了,在短短10年間迅速成長為估值超過10億美金的獨角獸,這爆發式成長的速度叫人瞠目結舌。
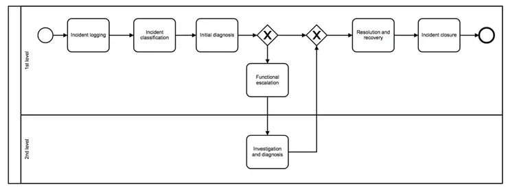
有做過商業流程分析的朋友們都知道,傳統的方法只能靠訪談資深員工的方式,從不同角度來貼近流程,利用BPMN(Business Process Model and Notation)工具來把它畫出來。如下圖所示。

可別以為這樣就結束了,如果需要更講究的話,還可以根據流程分不同的層級:L1(Level 1)是最表層的大步驟,L2再更深一點,而L3則探討到每日真正執行的活動步驟。看完以上敘述,在實務上會有什麼問題呢?
第一,搜集資料與訪談非常困難。員工們平常上班都夠忙了,哪有閒工夫跟你畫這個不知所云的流程圖呢?由於一般企業都不會有相關的流程圖,所以要畫出流程圖根本就是對企業員工的記憶力大考驗,太依賴人腦會有非常多出錯的空間。常常發生的情況是甲員工說步驟是ABC,乙員工則說是AB DE,然後甲員工忽然想起說應該是ABCDE才對…所以到底什麼才是對的呢?
第二,不同階層流程難以互相定義與對應。到底L1, L2, L3的差別在哪裡呢?我要如何能靠幾張圖就把相互的關係標示清楚呢?如上圖所示,你可以想像如果每個步驟都還有子步驟,那不知道要畫到民國幾年了。除此之外,也必須依靠製圖人的美感,畫的不好,更不會有人想看。
第三,實用性有限且難分析。畫流程圖主要是讓所有相關人員能有一個共同的流程基準,但畫完之後呢?員工仍舊繼續跑他們熟知的流程,而商業分析師想辦法分析圖紙上的流程,而如果沒有相對應的資料點,該如何有效地做量化分析呢?
因此很多時候,流程圖畫完就被人廢棄在倉庫裡頭了。等到未來某個新進員工出現,才會從堆積如山的雜物中翻出,吹一吹擦一擦灰塵,作為教育訓練的基礎。但往往這個時候,流程很可能已經經歷巨大變化了。
然而這樣的工作需不需要做呢?絕對需要!因為不知道流程長什麼樣子,就不可能改進流程。所以問題是,有沒有什麼更好的解決方案呢?Celonis就是透過process mining的技術來抓取真實系統的流程,把人的環節去掉。由於系統每個流程都有提供時間資料,所以可以直接做分析,完美解決上述的三個問題。
所以Celonis身價暴漲不是沒有原因的。
Process Mining是什麼?
Process mining流程探勘是一種從工作流程中提取訊息的技術。透過得到作業系統每個業務流程的執行時間,process mining系統刻畫出整個流程的實際執行樣貌,協助企業做出改善。
因此做流程探勘最需要的三個基礎資料就是:個案案例(A訂單、B訂單...)、流程步驟與執行時間。舉例來說,企業想知道為什麼A訂單需要花1個禮拜的時間才能出貨,最簡單的出發點或許是用Excel做分析,但當訂單放大幾千倍萬倍之後,需要的就是process mining的技術了。
實際情況往往比預想的還要複雜
如果這個概念還是很抽象,那以下這張圖或許可以更好地理解process mining的技術在做什麼。
左邊是一個從請購單(Purchase requisition)轉換到採購單(Purchase order)的流程。在理想情況下,這應該是一個連續性的線性流程。但在實際情況下,很有可能多了來回反覆的步驟,甚至還有可能增加系統外額外的動作。這時候刻畫出來像右圖的真實流程圖就相當複雜,在這些額外多出來的時間與步驟就代表著成本以及潛在的法規漏洞,企業必須要了解這些無效率,才能夠進一步改善流程。

不過即使上述的情況已經很紊亂了,實際的情況可能更糟糕:沒有人知道實際的情況是怎麼樣。這種一無所知的狀態,企業是無法忍受的,因為那代表著成本的黑洞,要加強競爭態勢,就不能容許有成本黑洞存在。
Process mining的主要應用場景
1. 改善商業流程效率
process mining最重要的應用就是改善商業流程,透過軟體來協助傳統的流程改善方法論(像豐田汽車的Kaizen以及PDCA循環等),去找出流程中需要改進的部分,增進效率。
透過AI以及演算法的協助,企業可以從自身的角度出發,去看每個商業流程。更進一步的應用領域會是從不同的角度出發,例如從客戶、商品、資源與渠道的角度出發。「customer journey mining」就會是一個值得企業關注的領域,來全面審視顧客在每個與企業互動的環節,究竟還有什麼地方可以改善。
2. 協助企業流程審核
企業內部有標準化的作業流程,但在每個流程之間,還會有許多額外的「隱形流程」,畢竟操作流程的本體是人,多少會在SOP之間穿插許多額外手動的流程,或者人為可能刻意繞過其中一個系統步驟。透過process mining的技術可以協助企業看到這些隱匿性的流程,加強流程審核來合乎法律規範。
舉例來說,在一個採購流程裡,如果release supplier invoice這個流程被跳過,下一個步驟就是企業付款給供應商。可想而知,如果這個潛在的步驟被有心人士操作,那其中會有多大的舞弊情形。
3. 協助流程自動化
軟體會去追蹤每個流程步驟所花的時間,當流程花費的時間越久,對於企業來說就意味著更多的成本,也就意味需要去做自動化。這個時候,企業就會啟動RPA(Robotic Process Automation)相關的專案,將重複的流程自動化。例如你每天的工作之一就是把Excel資料key到系統裡去,透過RPA把你在電腦上操作的每個點擊以及視窗動作記錄下來,喀嚓!以往耗費幾小時的工作可以透過自動化在幾分鐘內完成。
4. 創造營運與數位轉型策略執行的連結
數位轉型策略的執行往往太抽象,由於process mining可以提供可視化的流程與洞見,企業可以將這些流程與數位轉型策略來做連結,找出無效率的步驟來做數位轉型。透過軟體的流程圖表,將商業模型具體化,協助數位轉型策略的制定與討論。
Business process mining的市場
根據kbv research的評估,在2026年,process mining的市場可以達到35億美月,年均成長率將近40%,而Celonis佔據了將近60%的市場,在這個領域一支獨秀。如果跟傳統成熟的ERP市場相比,2024年ERP市場預估971億美元[1],年均成長率0.7%,process mining算是很niche的市場,但由於這個市場較新,主要的競爭者不夠多,在Celonis大舉擴張下,可以在前期搶佔更多市場份額,鞏固自身的地位。
在2021年6月,Celonis宣布得到了D輪10億美元的資金,把公司估值推向110億美元,也顯見投資機構對其潛力的看好。Celonis目前為止在私募基金市場的巨大成功,理所當然下一步就是往公開市場做準備,挾其身為市場領頭羊的態勢以及快速成長的市場,其股票發展是相當可以期待的。
結語:Process mining對企業來說就像個人每日清潔一樣
在2020年九月的一次訪談中,流程探勘領域的知名教授Prof. Dr. Wil van der Aalst, RWTH Aachen University認為,process mining就像個人清潔衛生一樣。我們每天都必須刷牙、上廁所洗手,而這些行為不需要我們特別去合理化,它就是一個習慣,是必須做的。所以,企業不需要特別有一個商業案例與原因才去做process mining,反而是不做才需要一個合理的理由!
在疫情的肆虐下,供應鏈斷鏈造成的影響無遠弗屆,這時候可信賴的資料以及健全的作業流程就變得無比重要。企業能夠針對突發狀況做出迅速調整,就是市場贏家,這大力仰賴process mining的技術支援。教授說“疫情凸顯出背後管理者的市場野心與前線實際每日操作Excel報表的差距”,這個差距需要透過process mining來弭平。
謝謝您的閱讀,請繼續支持我們的文章,您的支持是我們持續寫作的動力!:)
[1] Source: https://www.appsruntheworld.com/top-10-erp-software-vendors-and-market-forecast/




















