新聞摘要
餐飲資訊互動平台「愛評網」經2次併購後由街口網路公司接手,「愛評網」葉姓女創辦人因失業,對遭街口收購的某科技公司提告追討資遣費等。一審日前判葉女敗訴,可上訴。
一審的台北地方法院判決指出,葉女提告主張,她原本是紅谷公司員工,紅谷公司在民國106年10月30日被美團點評公司收購,美團點評公司留用紅谷公司全體員工,並將紅谷公司所有人事、資產及主力業務「愛評網」都置於美團點評公司所有的客誠科技名下,雙方並簽立聘僱合約,承認她的年資合併計算。
葉女主張,街口網路公司在108年3月27日收購客誠科技公司,同年4月1日誣稱她曠職多日而終止雙方勞動契約,但她本來就不需打卡,終止勞動契約難認合法,客誠科技無正當理由解僱她,違反勞動契約及相關法令,須給付她新台幣120萬元的資遣費及積欠工資,共計162萬元,以及給予非自願離職證明書。
客誠科技指出,葉女及其姐設立紅谷公司並開發「愛評網」網路平台,共同經營,葉女擔任紅谷公司的副執行長,美團點評公司收購紅谷公司後,將「愛評網」轉移至美團點評公司所有的客誠科技名下,但「愛評網」由葉女等人主導營運及管理是受委任專業經理人,賦予其獨立運作「愛評網」的裁量權。
客誠科技主張,原欲借重葉女專業委其管理「愛評網」業務,但她竟帶頭阻礙資產清點程序,雙方信賴關係蕩然無存,因此公司從108年4月1日終止與她的委任契約,因雙方非僱傭關係,因此無需給付資遣費、積欠工資及特休未休的工資。
台北地院審理後認為,葉女與客誠科技的契約關係是委任關係,108年4月1日通知她終止兩造間委任關係,屬於合法,又因兩造間非屬僱傭關係,無法適用勞基法、勞退條例等規定,客誠科技不須給付資遣費、工資及發給非自願離職證明書。全案可上訴。
資料來源:中央社,2022/01/19,記者劉世怡
https://www.cna.com.tw/news/asoc/202201180308.aspx
新聞解讀
- 本案背景說明

- 本案主要的爭點在於原告葉卉婷和被告客誠科技間,究竟是「委任」或「僱傭」契約,後來法院判決(臺北地院108年度勞訴字第295號民事判決)認為是「委任」契約,所以被告就不用給付原告所主張合計162萬元的資遣費及積欠的工資。本案相關的分析如下:
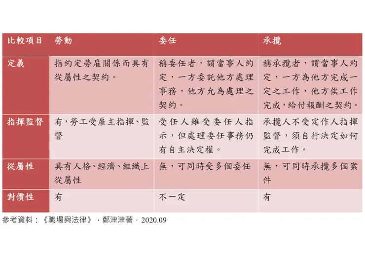
首先,先介紹各種勞務契約類型比較:

其次,我們以上述的操作標準,解讀法院判決是為何會認定本案原告葉卉婷和被告客誠科技之間是屬於「委任」的契約關係:
1、 不論是第一次(美團點評收購紅谷科技)或第二次收購(街口支付收購客誠科技),原告均有出面洽談或簽署收購協議。
2、 客誠科技收購後,原告仍受聘為愛評網專業經理人,負責網站營運、社群行銷及媒體公關等事務,具有主導愛評網之營運策略、經營走向等權限。
3、 原告上下班毋庸簽到退,且原告之電子郵件信箱中有數封人事履歷、財務請款及差勤批核之相關郵件,對於被告之人事任用及一定金額之請款具有相當裁量權與決策權。
4、 原告雖提出聘僱契約主張僱傭關係,但是法院認為該僱傭契約記載內容與一般僱傭契約之記載有異,例如有KPI之績效獎金、股權獎勵等,且和被告提出另外13名員工之聘僱契約內容不同。
最後,想跟讀者分享,由於現在的商業模式日趨多元,勞務契約也有很多種類型,不論是出錢或者出力的一方,都要好好審視一下雙方契約關係。順便一提,因應勞動事件法施行,雇主的責任也增加了,企業主除了賺錢以外,法令風險也應納入經營事業的考量項目中。






















