112年能收入好也能「稅」得好。

〈什麼是執行業務所得?〉
〈9A〉
凡是以技藝自力營生者,如律師、會計師、建築師、醫師、藥師、助產師(士)、醫事檢驗師(生)、程式設計師、精算師、不動產估價師、物理治療師、職能治療師、營養師、心理師、牙體技術師(生)、語言治療師、地政士、記帳士、著作人、經紀人、代書人、表演人、引水人、節目製作人、商標代理人、專利師、專利代理人、仲裁人、記帳及報稅代理人、書畫家、版畫家、命理卜卦、工匠、美術工藝家、公共安全檢查人員以及民間公證人都屬於執行業務者,以其業務收入或演技收入,減去各項費用或成本後的餘額就是執行業務所得。
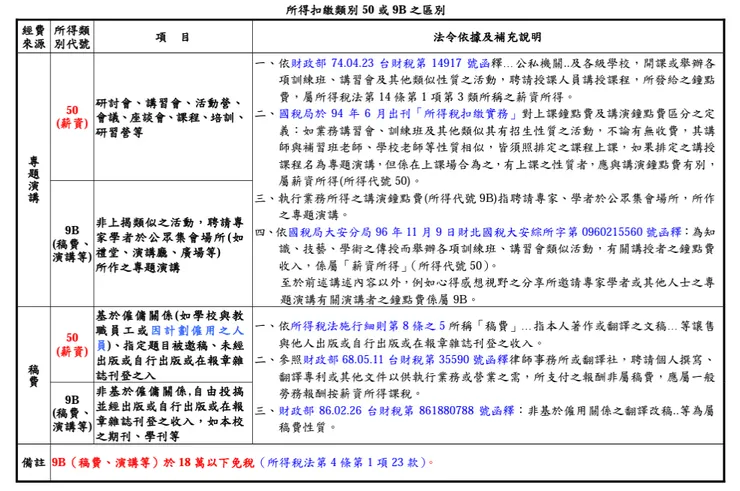
〈9B〉
工作內容不在上述範圍的專業收入內,例如稿費、版稅、樂譜、作曲、編劇、漫畫及講演等七項所得屬於9B執業所得類別。
《所得稅法施行細則第 8-5 條》
本法第四條第一項第二十三款所稱稿費、樂譜、作曲、編劇、漫畫等收入,指以本人著作或翻譯之文稿、樂譜、樂曲、劇本及漫畫等,讓售與他人出版或自行出版或在報章雜誌刊登之收入。
本法第四條第一項第二十三款所稱版稅,指以著作交由出版者出版銷售,按銷售數量或金額之一定比例取得之所得。
本法第四條第一項第二十三款規定之稿費、版稅、樂譜、作曲、編劇、漫畫及講演之鐘點費收入,均屬執行業務所得。
個人取得稿費、版稅、樂譜、作曲、編劇、漫畫、講演的鐘點費等收入,每人每年合計不超過18萬元時,可以全數免稅,
超過18萬元,可以就超過部分檢附成本和費用憑證核實減除,或直接減除30%的成本費用,以餘額申報執行業務所得。但
如果是自行出版的部分,可以減除75%的成本費用後,以餘額申報執行業務所得。
〈9A/9B執行業務者申報個人綜所稅費用標準〉
〈什麼是薪資所得?〉
〈50〉
在職務上或工作上所取得的各種收入,包括薪金、俸給、工資、津貼、歲費、獎金、紅利及各種補助費。
但「非中華民國境內居住之個人」於一課稅年度內在中華民國境內居留合計不超過90天者,其自中華民國境外雇主所取得之勞務報酬,非屬中華民國來源所得。
但是,介紹買賣成交機會而取得之酬勞,如掮客之仲介費為佣金收入屬執行業務所得(9A)。
惟基於雇傭關係而取得之勞務酬勞,則屬薪資所得,如公司之業務代表、外務員,依僱傭關係代表公司而推展業務,視業績給予之佣金,實屬工作獎金性質,應屬薪資所得(50)。
112年申報111年的薪資扣除額由20萬元調高至20.7萬元。

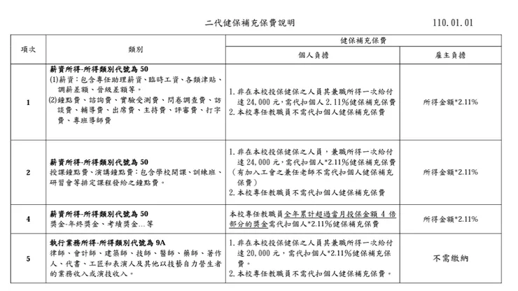
〈二代健保〉


執行業務所得 - 所得扣繳計算機



















