俗蛙從眾:單純投資經驗及觀念分享,發文非鼓勵跟隨操作,投資有賺有賠請自負責任。
20230305 08:30 全文完
為了解救無辜散戶,本篇本蛙歡迎網路轉傳,但不要擅自修改內容,最好連結轉傳,因為後續還會更新
呱,「貓膩」無所不在……

下面三張圖,代表著三個股市騙術,千年暗室,一燈即明,與其詛咒黑暗,不如點亮光明,每次踢爆一個詐騙手法,就會引發一陣瘋狂報復。
認真專業太難、太辛苦,追求功成名就,誠或人心之所願,但多年投資市場所見,誠信正直追求者寥寥,誰都想投機取巧。
這三張圖,三個故事,或說是三個黑色篇章,如果蛙友有興趣,湊滿三百個按讚愛心,咱一一分析與諸位,值此空檔本蛙繼續完成前文分析。
不惑之年過後,看人不求其完美,但求其慷慨磊落~最厭惡者無非「巧言令色,鮮矣仁」。
諸位應該記得,某兩位《西廠》「榜首達人」被咱踢爆騙術,日以繼夜騷擾攻擊,本蛙差點視網膜剝離失去雙眼~你可以說雙方結怨,彼此孽緣咎由自取~但盜亦有道,都趁咱眼科掛急診時,不斷地加重攻擊……那麼「人之異與禽獸者幾兮」。
再見「宗教大師」趁人之危,目的無非重回榜首,對方因心臟不堪負荷,前陣子裝支架安養中,又是為了炒作利益,明知道對方身體嚴重不適,不斷日夜加重攻擊,真不知道「禽獸」小篆怎麼寫,呃,單純想知道而已。
你都幹些甚麼事,咱幫你公開,省得太閑,到處造孽,還以為自己多高尚,阿彌陀佛。
真羨慕「無雙」有那個劍匣跟十三柄飛劍,人家想當俠客真容易。

「禽獸」嚎嘯什麼本蛙最知道……呃,青蛙應該不算鳥類吧!~沒有一定要寫,慢慢集點吧,呵呵,最好不用寫……
興櫃的最大風險在於「交易黑箱」

很多券商的興櫃交易電腦操作介面,幾乎和上市櫃一模一樣,所以你很自然而然認為兩者一模一樣,所謂的「興櫃風險大」只是「沒有漲跌停限制」,如果你願意承擔風險,那不就可以「一日致富」~抱歉,夜間沒有交易,所以沒辦法「一夜致富」。
只是「沒有漲跌停限制」就是害死散戶的「觀念誤區」,其實興櫃的最大風險在於「交易黑箱」,「推薦證券商」及「鉅額神秘大戶」主導整體交易,如果一個「投資群組」背後有一個「鉅額神秘大戶」主導,你甚至可以被完全「養套殺」而不自覺。
找一個「投資罔腰」~呃,抱歉,咱是「鳳梨屬鼠」粉絲,更正是「投資網紅」~最好幹過房仲滔滔不絕、口若懸河,假裝信徒阿彌陀佛、勸人向善,文青風格出口成「抄」……然後你就DO、RE、MI、SO,被賣還幫人數鈔票。
這個「ALL宗教大師」~別誤會,意思是「ALL宗教」都是「大師」,因為見人說人話、見鬼說鬼話~中國人怕鬼,西洋人也怕鬼,全世界的人都怕鬼……呃,你說咱搞錯時段跟頻道,現在是『蛙蛙寵物時間』,嗚嗚嗚,要談『貓膩』,不要呀,咱怕貓,這隻貓動不動就說要殺本蛙全家。
為什麼,咱踢爆他無數坑殺散戶的「養套殺」騙局……惱羞成怒咩……
上次踢爆他「北極星騙局」時,他答應本蛙「解散投資群組」,並承諾永遠不再經營投資群組或LINE等私人群組,交換本蛙銷毀他人提供的完整檢舉資料,以免觸犯「證交法」坐牢~「ALL宗教大師」耍賴咩,等本蛙宣布銷毀所有資料,兩星期後繼續恢復經營投資群組或LINE等私人群組迄今。
你敢說沒有承諾過解散 「投資群組」……
呵呵,利用「投資群組」來「鎖碼操作」投機生技股被咱踢爆、同樣手法玩權證再被咱踢爆,不敢再玩,躲去玩「投機興櫃股」,很好,這下子會害死更多無知散戶,本蛙有義務提醒了。
「永虹先進」的騙局,本蛙今天詳細圖解給大家,受騙者將來要不要學人家組成「星宇自救會」沒意見,但少一個人被騙,就多一個美滿家庭。
「ALL宗教大師」惡人先告狀,濫駡cMoney「老頭」達人~西廠目前「榜首達人」,無非老人家踢爆「永虹先進」基本面有問題,提醒投資人投入買賣前要小心。
兩件事本蛙必須「亮劍」……提醒「ALL宗教大師」你最好收歛一點,你繼續低調咱才可能容忍你,別想趁機搶回「榜首達人」位置,捲更多人進他「投資群組」,賺更多坑殺黑心錢。
專門欺善怕惡的偽善「投資網紅」
■欺善怕惡,專欺負病人是吧~先聯手日以繼夜兩年網路攻擊,把本蛙搞成飛蚊症跟黃斑部病變,然後每次咱去看病不在線上,眼睛不適不能上網,就瘋狂留言栽贓濫駡抹黑煽動~「老頭」不久前開刀動心支架手術,這是眾所周知的事,那天也說身體不舒服不想理你,他真的去看病耶,你一路追殺駡駡咧咧什麼?~好大的威風是吧,本蛙代他接刀,看你有多少本事,有種再衝咱來,心臟病人你也去刺激。
●從北極星事件來看,「老頭」人品比你高尚太多~你一路拗到底,死不認錯、死不悔改,跌了六成五還在說要大家等,咱今天就圖解踢爆你這個偽君子~「老頭」同樣是「北極星六君子」,但人家至少拿得起、放得下,光明磊落~你反省過自己嗎?操作「投資群組」到買車買房,有跟北極星受害者真心道歉過嗎,繼續「鎖碼操作」玩法律紅線。
北極星大崩盤2022/09/24 ,當日漲停到跌停鎖死,232至193.5,最多時跌幅66%,「ALL宗教大師」迄今還在繼續狡辯。算數太差了,咱幫你算過要228%漲幅才能回本解套,你別唬爛興櫃受益已經彌補。
本蛙同時諷刺了「老頭」說:『你那至少五支漲停板呢?』,第二個交易日繼續再跌停174.5,「老頭」盤後回應所有追隨者說,他短線判斷錯了,但他真的覺得將來有機會,他秀了一個16張跌停買進的單,說這是他該負責的,但勸大家這時候千萬不要跟單,危險,要等落底,一直強調落底還很早……
「老頭」一個退休老人,用將近280萬買自己一份清白,本蛙敬佩,所以再也沒批判過他什麼,呃,當然主要完全看不懂他說甚麼……「天書」,後來他要住院,本蛙才會說休養期間,幫他繼續照顧發文,呃,他立刻硬撐著上網,嗚嗚嗚,他知道咱看不懂「天書」。

《興櫃成交原則》不同於一般交易市場~「推薦證券商」及「鉅額神秘大戶」主導整體交易
■一般情形:如果投資人的委託價格達到推薦證券商的報價價格範圍(到價委託單:投資人委託買價>=推薦證券商報賣價;投資人委託賣價≦推薦證券商報買價)本中心電腦系統會將委託單分配給報價最佳的推薦證券商,由本中心電腦系統輔助成交。
□議價成交:若委託價未遂推薦證券商的報價價格範圍(未到價委託單:投資人委託買價<推薦證券商報賣價;投資人委託實價>推薦證券商報價),推薦證券商則無成交義務,但還是可以由推薦證券商點選成交。
「作價」要配合下面圖解,那就先談「追價」,因為興櫃只能單向做多,自然拉高到天價才能賺大錢。
如果要你「追價」,既然成不成交看「推證券商」報價,那就利用「系統外議價交易」吧,請注意,進入「系統外議價程序」,即時賣方報價18元,你也愿意出18元,還是可以不賣。
他試探出你態度了,愿意出18元,於是改報價25元。
更好玩的是,看到賣方出25元太離譜,你想想出20元試試,立刻成交,你一定以為是新的賣家,錯,他改了一張單價格變20元賣你,還是同一個賣家。
這樣賣方輕易就多賣一成以上(18變20),你還高興自己成交不用買25元。
你只要想想,怎麼瞬間那麼多單可以賣給你,就知道你被設局多久了?

□《興櫃成交機制》不同於一般交易市場~興櫃很容易用「投資群組」作弊「操縱價格」
不論是「ALL宗教大師」推薦的哪檔興櫃股票,經常看見「十股」作價,很好玩,剛好有人要瘋狂追高買「十股」,立刻有人提供「十股」給他,問題是手續費還高於成交額,不知買這個做甚麼「十股」幹甚麼~
『作價』呀,你看到「瞬間拉抬」以為搶手就拼命追價,因為你根本不知道是『十股作價』,本蛙還看過『一股作價』的哩,反正「ALL宗教大師」一定否認是他幹的。
好的,上面例子繼續拉抬,先拉到22元,然後「十股」慢慢作價到24元,根據「造市三原則」籌碼被買光了,上下5%丟新單,那就是賣單25.2,買單22 8,你出25試試,怎麼又成交了,不是25.2嗎?
最後還是「影武者」贏了,一天從18拉抬到25,對外號稱輕鬆獲利將近39%,你是「影武者」當然願意養「投資群組」。
你不知道的是,他們經常利用制度指定交易,上漲時不賣給你,只賣給自己人,下跌時才讓你成交,然後套牢多年。
現在,知道那位堅持經營「投資群組」幹嘛了吧,他才不願意純粹發文賺稿費,也沒實力經營投資APP。呵呵,盤中話術指揮進出,事後一起坐地分贓,輕鬆買車買房,沒事吃吃米其林,不然經營「投資群組」有風險又累,何必自找麻煩。
說真的,沒他群組鼓吹,你怎會買賣那些興櫃從沒有聽過名字股票?
他從來不跟大家說這些,因為說破了,人家就知道誰是騙子。

(一)騙術案例:金萬林
擔綱演出:cMoney榜首達人《冰火倩龍》
詐騙手法:哄騙散戶抬轎出貨
超必殺技:敢惹本神龍教主,教你靈魂下地獄
神人結局:被連續檢舉違反「證交法」,網路銷聲匿跡。
你要是無法想像當年《冰火倩龍》的風采,咱用金庸大師的一句口號就說清楚了。
「神龍見首不見尾,神龍擺尾,神龍教主,仙福永享,壽與天齊。」
教徒分為XA、XB、XC……,皆寫在暱稱後面,要《冰火倩龍》同意才能加上,不同等級享不同福利,基本上就是賺了錢要捐慈善機構,公開秀捐款單照片,教主同意才能升級,看起來像「慈善團體」,最高階才有內線及明牌。
你以為本蛙編故事?cMoney資深一點都知道事實,任何人都不敢惹他們教主跟教徒,否則幾百人群起圍攻~呃,呱呱呱,咱是蛙。
本蛙收到一個私訊,來自一個三個孩子單親媽媽,問本蛙應該怎麼辦,她跟著《冰火倩龍》一開始都是獲利,生活條件改善很多,也介紹很多人加入,結果教主明牌越來越極端,跟了每次都賠錢,只要疑問就被幾百人圍剿,她家暴前夫給的贍養費賠光了,這個月房租交不出來,不知道該怎麼辦……
加入「投資群組」之前請你三思,一開始都讓你賺小錢,然後越投入越多,最後傾家蕩產。
這是當年案例「金萬林」圖解,還被很多人拿去跟主管機關檢舉,但不是用本蛙圖就是咱檢舉的,別一直栽贓抹黑本蛙,永遠糾纏不清。
就是教主每天要教徒五十元買進,而且要超過五十才買,她解釋這叫買「強勢股」,然後有天突然噴出大漲,她一直盤中叫大家趕快賣,說不要貪心才有福報,然後教徒賣光直噴兩百,就是見報的「金萬林」事件……
看到她天天噁心炫耀績效,要教徒感恩圖報,一個個韭菜教徒秀捐款單,呃,為了避免嘔吐致死,本蛙踢爆了第一個股市弊案……

「星宿老仙、神通廣大、法力無邊、威震天下」
咱被教徒日夜圍剿,幾百人一哄而上,畫面可想而知,來不及跑的問教主怎辦,教主說若有福報、終會解套。
當時神龍教主說本蛙妖言惑眾、不敬佛祖,會下地獄淪「畜生道」沒有實現~呃,因為咱本來就是蛙,淪不下去了~但本蛙說的會套到死,就在下圖。

「教主文成武德,仁義英明,中興聖教,澤被蒼生,千秋萬載,一統江湖」
本蛙現在耳朵還很痛,真的比咱還吵,不過很懷念那個「討論佛法」年代,幾百教眾誠心跟咱日夜精進。
後來有位教眾問咱:會有人這樣教人捐款、放生,還會做壞事的嗎?~宗教偽善,這樣不怕下地獄嗎?
看看後來K線結果……
咱當時貼了一個「禪宗公案」代替回答!~是說她為了錢「明知故犯」,不是說她是條狗。
有僧人問趙州:「狗有沒有佛性?」趙州回答:「沒有。」僧人又問:「上到諸佛、下到螻蟻都有佛性,為何狗卻沒有?」趙州答說:「因為他還業識。」
又有僧人問趙州:「狗有沒有佛性?」趙州回答:「有。」僧人再問:「既然他有佛性,那為何會闖進這狗皮囊袋子裡?」趙州答說:「因為他明知故犯啊!」


(二)騙術案例:北極星藥業KY
擔綱演出:cMoney榜首達人《ALL宗教達人》
詐騙手法:哄騙拉抬/哄騙出貨,完整「養套殺」
超必殺技:三天內不跪老衲,要你全家死光光
神人結局:???我佛慈悲
這位「ALL宗教大師」,一樣天天阿彌陀佛、滿口慈悲福報,一樣要人賺錢捐款慈善機構……
呃,不一樣是「捐款單」要寄給他,上面名字要寫「■■■」大師本名,咱根本沒有肉搜你,是拿到這樣一張單據,所以知道你的「本名」,你對外全用「藝名」。
用「藝名」當然是提防被告……咱今天鄭重警告你,再繼續威脅本蛙家人,再繼續搞小動作煽動退訂,「藝名」保護不了你
為什麼捐款要這麽處理~請教「國稅局」就知道了,不要問本蛙。
至於他開手機行及學經歷,是他自己嘴賤,成為cMoney榜首達人第一天,FB就說榜首是老衲,投資圈子很窄,沒幾天本蛙就知道你是誰,FB寫的就是公司名字及住址,愛炫耀還栽贓本蛙網路肉搜你,不知道自己愛風神,所以一路有朋友幫你宣傳嗎?
咱是2022.09.23盤前發文,直接痛罵他宗教斂財,當天北極星漲停到跌停一路崩盤。
不止北極星,他所謂「有單有真相」,很多都是「假單」或是只用「空口喊價」的,只是群組幹部互相掩護遮掩,人人像直銷出來「見證」,諸位還真以為績效卓著。
那些單咱全部都截了存檔,保證一張不漏,只要一張是假,就是「違反證交法」及「詐欺罪」,大師心理有數,所以把過去PO單文,刪得一篇不剩,這叫「此地無銀三百兩」,自己是刪文王,還罵起別人刪文,禮義廉……
他不做宗教包裝,是怕本蛙修理他……
■20220923寫到半夜三點有感,純粹雜文~請諸位投資網紅自重,莫再不懂亂吹噓~請抬頭看北極星,盤前六小時發文踢爆
https://vocus.cc/article/632caa2efd897800016b6a41
●20221002【蛙蛙臨時貼】~■麻煩拿掉噁心宗教包裝,□承認拿捐款收據逃漏稅,♡公開宣布解散群組~不然請金管會幫你處理
https://vocus.cc/article/6338e009fd8978000181b6b0

「假作真時真亦假;無為有處有還無。」
上面黃色星星☆代表買進PO單/白色星星代表賣出PO單,「ALL宗教大師」要是不承認,說是本蛙栽贓你,咱寄往金管會,讓他們跟你一張張對帳如何,你放話要殺本蛙全家,根本一直就是你本人來鬧場,只好對你所有文章一律截稿為證。
他的說法就是「有情有義」:上漲帶領大家一路賺,下跌挺身勇敢接,那是騙你不懂數學。
■一路上漲一路賣,然後繼續說看好,鼓勵你買進,呃,都沒人發現邏輯有問題嗎?~既然看好為什麼一路賣,應該是一路買,而且握緊不賣才對吧。為什麼要這樣做?
那個叫「死道友不死貧道」,他其實根本沒把握,所以先賣先獲利了結,但又有義務拉抬,就秀單跟諸位說,跟著大師賺大錢,一路喊多就有人跟。
協助主力「拉高出貨」……
□一路重挫一路買,打死絕對不停損,然後說自己對公司有信心,問題買的點都不是支撐,難道號稱股市高手,連壓力支撐都不會看嗎?應該有其他目的。
這個叫「犧牲打」,因為北極星是他群組喊的最大聲,要是他縮手不買,或是宣布停損,立刻就會量縮無量跌停,一個散戶為什麼要負擔這個護盤責任?表示後面有主力要他這麼做。
協助主力「壓低出貨」……
☆同一水平線的黃白星星,若是買賣互抵叫「損益平衡」,諸位一一對照就發現大師從頭到尾「作白工」。
你真相信股市有人做「作白工」,那時北極星瘋狂重挫,理論上損失慘重,應該吃不下睡不著,還興高采烈去吃米其林,那搞不好是慶功宴,「養套殺」完全成功。
吃大餐時機表示他根本沒賠錢,那賠的是誰?
公堂上假設一下沒罪吧?~如果背後有個「二百五」影武者,那他的異常買進賣出,就一切清清楚楚了,標準「養套殺」~呃,不是「二百五十」張,是「二百五萬股」,那是是2500張~足夠當主力,養一個投資群組,附贈一個小編了。
免錢的最貴,請小心,為什麼不收付費文章,不經營付費APP,操作功力如此差,那他收入哪裡來……
諸位加入「投資群組」前都不想想嗎?


還有金麗科,後來不敢再推權證也是本蛙踢爆

(三)騙術案例:永虹先進
擔綱演出:cMoney榜首達人《ALL宗教達人》
詐騙手法:現增新股出爐前,協助拉抬出貨
超必殺技:敢跟老衲唱反調,管你有沒有心臟病,
神人結局:???……佛祖保佑
反正「宗教大師」就是沒有基本分析能力,沒有技術分析能力,還被人批評是有史以來道德問題最嚴重「榜首達人」……
認同的請按讚,並點選小鈴鐺,漏按讚或沒點小圈圈,你會發現你點的蛋炒飯裡沒有蛋。
你知道昔年「愛國大戶」雷伯龍出獄後,一個更生人晚年靠什麼為生嗎?~「包底抽成操盤」~老人家怕再惹官司,不再幫忙拉抬炒作,主要幫「套牢」公司派或主力解套,這樣爭議少不會再被盯上。
知道咱為什麼提「雷老」的,就知道為什麼咱看一眼就知道誰在「包底抽成操盤」。

永虹先進經營體質差到極點,再不增資淨值遲早為負,連興櫃都會待不下去,「老頭」會秀這張,就是提醒不要被「投資群組」煽動,跳進去幫忙大股東及主力解套。
因為這次增資15,000張,由於現增價太低,就是面值10元,淨值即使拉到5.39,全年度虧損,年報淨值會再度剩不到三元,「老頭」善意提醒有錯嗎?他提醒是怕大股東倒貨給散戶。
你不去濫罵「老頭」,本蛙今天就不會修理你,貪婪無度又自認無敵,那本蛙就繼續踢爆你。
你別嗨過頭玩太過了,反正警察天天門口打卡,你再威脅要黑道報復,他們早知道你是誰了,直接去手機行逮捕人。

為什麼會需要「包底抽成操盤」解套,最後還得找上「投資群組」,本蛙說給各位聽。
■大股東原本想拉高現增價,於是積極作價到上波25.25,MA20大約19.30,所以訂出七折的13.50現增溢價,請自己看「公開說明書」。
作價買進需要錢,這個總相信了吧!
□沒想到台股空頭,在去年九月/十月越演越烈,調降現增價到10.00還是認列不足,怕公司直接下興櫃,大股東不得已硬吃下認列不足部分~所以看起來大股東持股增加,他就想用這個騙你大股東回補。
現增前拉抬需要錢,現增時硬吃需要錢,公司從沒獲利,大股東財務一定吃緊,不解套會變成個人財務危機。
♡增資股2023.02.16要釋出,整整15,000張,股價只剩面值附近,年報就要公佈了,趕快想辦法解套,淨值萬一又剩三元就完了,於是找上了「包底抽成操盤」的「投資群組」,由他們負責解套。
可以賺多少,本蛙是甚麼人,應該很多人知道,就是設定一個「包底」目標價,例如每股16元出脫,圈內規矩,超過部分從三到五成都是「分紅抽成」,若是解套5000張,這次「投資群組」一賺分紅幾千萬。
你要咱說本蛙就說,「不義之財」小心被「人」盯上,你知現在道什麼是「東廠僅一位」了吧,本蛙待過那個問題公司,某次增資完幾位大股東,就曾來跟老闆談過此種事,老闆怕惹官司拒絕了,身為幕僚長全程參與,呵呵,就跟你說咱是「圈內人」。

老年癡呆式自問不答,本蛙好心幫你回答
還在說甚麼夢話,在那裏「老衲夢中好殺人」喲?~說是「自問自答」根本什麼都沒回答~推薦股票給散戶投資人,應該回答的問題卻不回答,那叫做不負責任。
賴不掉就請認真面對,態度好日後出問題,人家也不好意思檢舉你,是吧!
看看他都說什麼「夢話」,打呼磨牙了半天,結果一個都不回答……
他準備要用甚麼話術,本蛙先破解,這個顯然是跟「內部人」勾結炒作,咱在他之前說破真相,他等著「出洋相」。
其實就是2023.02.16增資股出爐,大股東要找人幫忙拉抬出貨。
這種炒作通常利潤拆帳分很好賺,要是和尚……呃,都多到可以拿來重塑大門、再造金身,日後香火鼎盛,所以任務在身不允許任何人批評。
誰教你連心臟病人都欺負,反正都要殺本蛙全家了,再得罪你也沒差,是吧!
他們養著這個甚麼都不懂「宗教大師」,是因為他滿嘴跑火車,當過房仲,滿嘴話術,口若懸河、滔滔不絕,話裡面都有陷阱,他前期文章篇篇自稱「小編」,那老闆誰呢?
他講的東西,這次「現金增資」(13.5大股東不認,降為10元現增)的「公開說明書」都有~只是抄出來唬爛當證據~偏偏這家公司每次增資,每次跳票,跟他一副德行,誠信不是他講甚麼,而是他做到什麼,是吧。
他要你現在追價,相不相信當公司承諾跳票,他會說不關他的事。
他的「自言自語」在這裡……下面是本蛙吐槽。
■又是興櫃,太危險吧?
□不是業績不振,又要擴廠?
●擴廠真的嗎?
■公司有企圖心嗎?
♧說有國內航太應用技術專利真的嗎?
♤可以應用到新能源車唬爛吧?
為什麼又是興櫃?因為可以「鎖碼炒作」呀,你不是從投資生技股、問題權證、問題興櫃股,一路都在「鎖碼炒作」,難道你認為狗改得了吃……魚嗎。
擴廠都是真的呀,鐵皮屋蓋了一堆,找到照片給大家看,但從一路來擴產沒賺過錢,垃圾專利也是專利呀,問題都一樣,從來賺不到錢。
◇董監持股不足會回補嗎?
大股東持股不足,就是罰罰款而已,十年不足都不影響經營權,還一直暗示代表大股東會回補,這種爛公司是燙手山芋,持股不足是自己都賠到怕,不然十元自己買來私有化。還有現增沒人認股,硬吃下來看起來也像持股增加。
□聽說會計主管一直換?
財務長誰敢留呀,重要不是理由,而是人走了,辭職都寫生涯規劃,誰會寫公司快倒了,一堆白痴式自問自答,只有這個問得有水準。
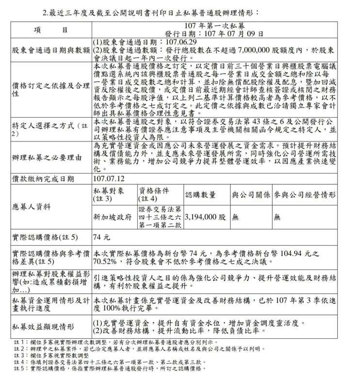
●股東有漢翔跟新加坡主權基金真假?
真的呀,被套的很悲哀,而且永遠不會賣:
■新加坡政府是私募股,根據目前證交法施行細則,只要這家爛公司繼續虧下去,永遠無法公發,又沒人願意接手,只好一直握下去。
●漢翔麻煩你有點常識,這是家國營事業,誰當董事長都不會任內虧損賣股,因為責任得算自己頭上,要承擔立委質詢及經營責任
♡人加說會一套千年,不會空穴來風吧?
真的不會,再這樣下去,公司恐怕撐不了幾年,所以不可能套千年。說套千年的人太無知,你駡的好。
○還有...還有....???
還有?若是多一點人檢舉你,你會坐牢。
群組運作過程中,幫腔的是他們「職業小號」,盤中幫忙喊價說買了、貼單說賺了、別以為不會有事,那其實是違法的,觸犯「證交法」及「詐欺罪」,不要再繼續配合演戲吆喝囉,小心刑事責任。























