大家好,我是Jui,今天要分享的是拉科塔文明的基本須知。
拉科塔的騎兵多樣且強悍,通常會搭配戰酋的速度光環,以機動性高的優勢持續削弱對手;但拉科塔最大的劣勢是經濟,會戰時只要有明顯的損失,就容易因兵力銜接不上而落敗,所以比較適合膽大心細且控制力強的玩家去嘗試。
至於拉科塔還有哪些需要注意的事項,就讓我們一起來看看吧!
《拉科塔基本須知》
版本日期:2024/10
一、關於拉科塔
拉科塔為原版的美洲原住民文明之一,原版名稱為蘇族,在決定版正名為拉科塔,其特色為開局支援200人口、村民可多採集10%獵物產量、多功能的印第安帳篷、工業時代才能蓋牆、鮮明且強悍的騎兵、專屬的打獵卡牌、社區廣場獨特的「衝鋒」儀式跟「托卡拉」儀式,以及具備速度光環的戰酋。
不論是原版還是決定版,拉科塔最大的劣勢就是經濟。儘管擁有數張打獵加強卡,但拉科塔在時代二沒有村卡,加上市場只有一階打獵跟部落市集的初階採集科技,所以經濟會比較薄弱,如果又沒有吃海或升級貿易路線來開闢收入來源,這個劣勢會更加放大,會戰時只要有明顯的損失,就容易因兵力銜接不上而落敗。因此拉科塔玩家要善用戰酋的速度光環,利用機動性高的優勢持續削弱對手,同時避免單位損失,才有機會拿下勝利。
總結來說,拉科塔是一個需要主動出擊跟多線騷擾的操控型文明,適合膽大心細且控制力強的玩家去嘗試。
二、拉科塔的優勢
1、不用蓋房舍:拉科塔開局支援200人口,省去了蓋房舍的成本跟時間,也沒有卡人口的困擾,比其他文明方便許多。
2、開局能顯示所有交易站:美洲原住民文明開局能顯示所有交易站,可第一時間了解地圖的配置,若運氣好還能透過這些視野發現牲畜動物或寶藏,為拉科塔開局的小優勢。
3、多出的獵物產量:拉科塔的村民可多採集10%獵物產量,意思是採集500食物的野生動物時,若撇開腐化效果,村民可以採集到550食物,為拉科塔的小優勢。
4、騎兵:拉科塔的騎兵多樣且強悍,除了常見的斧騎兵(重型騎兵)跟弓騎士(輕型騎兵),還有對步兵有額外傷害的托卡拉士兵(重型騎兵),能同時剋制重型步兵、重型騎兵、近戰突擊步兵、船隻跟砲兵的步槍騎士(同時為重型跟輕型騎兵),以及能隱匿且集結後能強化自身素質的塔斯雲坎遊蕩者(重型騎兵),所以拉科塔是三代中騎兵種類最豐富的文明。
5、鷹神弓兵跟持棍戰士:拉科塔的鷹神弓兵跟持棍戰士在決定版有另外強化,實用性提升了不少。雖然鷹神弓兵有明顯的拉弓時間,操控上沒有弩兵靈活,但他射速快、對重型步兵的傷害倍率為1.5倍,打重型步兵的傷害比弩兵高出很多;而持棍戰士對騎兵的傷害比長矛兵高,也擁有不錯的攻城傷害,如果發完時代三的「防衛軍佔領」卡還能大幅增加攻城傷害,所以持棍戰士可當作取得「被奪取的榴彈砲」之前的攻城利器。
由於鷹神弓兵跟持棍戰士能有效反制重型步兵和重型騎兵,也有一定的攻城能力,所以對上某些文明可以選擇前置作戰小屋快攻,並搭配「7鷹神弓兵」、「6持棍戰士」、「4斧騎兵」跟「2托卡拉士兵」等兵卡連發,通常能取得不錯的戰果。
6、印第安帳篷:印第安帳篷能增加附近單位的生命值,更新後也具備10%採集效率的光環,能強化拉科塔的經濟。此外,帳篷還能透過卡牌跟大按鈕科技來獲得不同的效果,能進一步強化自己,所以為拉科塔重要的獨特建築。
7、打獵卡牌:拉科塔擁有多張實用的打獵卡牌,除了常見的「毛皮商」卡、隊伍「香料貿易」卡,還有獨特的「優秀的獵人」卡,這張卡除了能增加20%打獵效率,還能回饋已採集獵物的10%資源量(最高回饋1500食物)。
此外,拉科塔還有「9野牛」卡、「13野牛」卡、「18野牛」卡、隊伍「水牛狩獵」卡,以及工業時代的無限「11野牛」卡,若搭配打獵效率卡能維持食物的高效率採集,中、後期還能搭配「北美洲貿易」卡來獲取額外的錢幣細流,因此打獵卡牌為拉科塔的明顯優勢。
8、戰酋光環:拉科塔戰酋的速度光環能提升附近軍事單位的移動速度,加上主力兵種為機動性高的騎兵,所以拉科塔偷襲村民的能力相當不錯*。另外,拉科塔戰酋也能透過發卡取得攻擊力光環跟攻城傷害光環,是美洲原住民文明中具備最多光環的戰酋。
*註:雖然弓騎士對村民有0.5倍的減傷,但與槍騎兵跟弓騎兵相比,弓騎士對村民的傷害輸出仍比較高。
三、拉科塔的劣勢
1、初期打寶能力偏弱:拉科塔戰酋為近戰攻擊及遠距防禦,不像其他戰酋有遠距攻擊或近戰防禦等優勢,拉科塔戰酋通常打幾個寶藏就要休息回血,或是慢慢等待技能的冷卻時間,因此初期打寶能力會比較弱。
2、經濟偏弱:拉科塔在時代二沒有村卡,市場只有一階打獵跟部落市集的初階採集科技,若要研發進階科技只能蓋農田跟農莊取得,但農田造價對前期的拉科塔來說是一大負擔;而農莊也是一樣道理,還要到時代三才能建造。即便到了時代三,拉科塔也缺少「平均地權」卡,只能自己花大量資源研發農田跟農莊的採集科技,所以前期的經濟會比較差,如果又沒有吃海或升級貿易路線來開闢收入來源,這個劣勢會更加放大。
除了採集科技,拉科塔的農田跟農莊效率加強卡也不多,也不像歐洲文明有工廠卡,如果獵物吃完又沒船運發野牛卡,經濟就會明顯衰退,所以中、後期的經濟會比部分文明稍弱一些。由於拉科塔的經濟較弱*,會戰時只要有明顯的損失,就容易因兵力銜接不上而落敗,這點要特別注意。
*註:拉科塔有一張「毛皮交易」卡,能將現有的食物轉換成更多的錢幣,可大幅強化經濟,但通常爭霸戰不會帶這張卡,只有條約戰會用到。
3、對付強悍步兵海的能力較差:雖然拉科塔能透過大按鈕或卡片取得「被奪取的榴彈砲」(即迫擊砲),但仍無法取得鷹砲等有效對付步兵海的砲兵,加上拉科塔的散兵-瓦其那步槍兵的素質偏弱且強化成本偏高,面對日本這種強悍步兵海時會比較吃力,因此為拉科塔的劣勢。
4、工業時代才能蓋牆:雖然拉科塔開局支援200人口,但身為游牧文明,拉科塔要到工業時代才能蓋牆,所以前、中期比較難建築學防守,若對手的強大兵力打進家裡,很容易就被一波推掉。
5、攻城能力被大幅削弱:拉科塔的騎兵在更新後,對城牆的傷害減少一半,須花費500錢幣研發「馬術」大按鈕後才能增加傷害;而「衝鋒」儀式的攻城效果也被大幅削弱,即便發了「穿襯衫者」卡啟用戰酋的攻城傷害光環,攻城傷害仍大不如前,只能分一些軍事人口給「被奪取的榴彈砲」來增加攻城戰力,算是拉科塔更新後最可惜的一點。
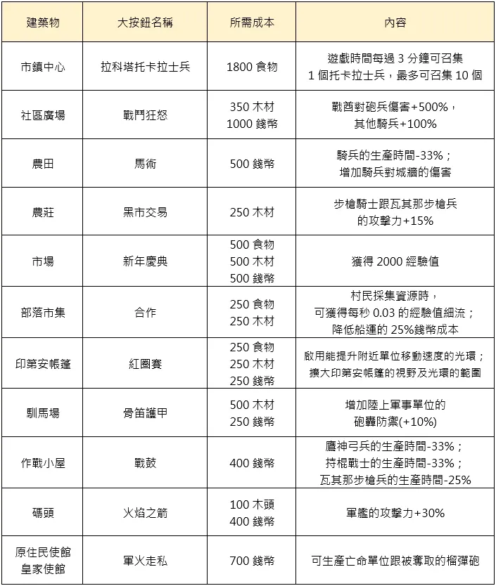
四、拉科塔的大按鈕介紹

五、拉科塔的升級選項
1、升商業時代:通常會選擇「酋長」(400木材箱)或「傳訊者」(縮短升級時間)。「酋長」可用來蓋馴馬場等建築,或是用來生產鷹神弓兵跟持棍戰士;「傳訊者」為快攻使用,通常會搭配「4斧騎兵」卡進行騷擾。
2、升要塞時代:通常會選擇「女智者」(12野牛/+20%打獵效率)或「傳訊者」(縮短升級時間)。「女智者」能加強拉科塔的經濟;「傳訊者」可以快速升時代。
3、升工業時代:通常會選擇「酋長」(1200木材箱)、「女智者」(20野牛/+30%打獵效率)或「傳訊者」(縮短升級時間)。「酋長」可用來升級兵種;「女智者」能加強拉科塔的經濟;「傳訊者」可以快速升時代。
4、升帝王時代:通常會選擇「酋長」(2000木材箱)或「戰士」(5托卡拉士兵)。「酋長」可用來研發帝王相關科技;「戰士」的托卡拉士兵會隨時代自動升級,可增加戰力。
六、拉科塔的使用技巧
1、戰酋:拉科塔戰酋的移動速度快,探圖時相當好用,尋找地圖上的牲畜動物也有優勢,尤其是現在有許多可透過牲畜動物強化自己的文明,搶到牲畜動物的同時也能削弱對方的發展。
此外,遇到素質不錯的人型寶藏守護者,可以使用「徵召守護者」技能來收服,徵召後可協助打寶或增加戰力。當研發完社區廣場的「戰鬥狂怒」大按鈕,戰酋也能搭配「戰酋」儀式去偷砲,進而扭轉戰局。
2、部落市集:拉科塔的村民無法直接採礦,須在礦場旁邊蓋部落市集並派村民進駐才能獲得錢幣。一座礦場可以蓋多棟部落市集,而一棟部落市集最多只能容納10個村民,因此要特別注意。
3、印第安帳篷:印第安帳篷具備採集效率的光環,所以開局要將帳篷蓋在能同時強化打獵、部落市集跟伐木的位置,將帳篷的效益最大化。平時要記得在各資源區蓋帳篷來強化經濟,會戰時也可以派村民去前線蓋帳篷,來增加單位的生命值,中、後期若有餘力也能研發帳篷的大按鈕科技或發送相關卡牌,來擴增帳篷的功能。
4、進階採集科技:拉科塔的市場只能研發一階打獵跟部落市集的初階採集科技,進階科技要從農田跟農莊取得。遊戲中期若有多餘的資源,要記得蓋農田跟農莊研發採集科技,來提升食物跟錢幣的採集效率。
5、善用社區廣場:拉科塔擁有獨特的社區廣場,能進駐村民跟治療者並使用不同的儀式強化自己,例如「收割」儀式能加快單位的生產速度;「恩賜」儀式能獲得經驗值細流,加快船運速度;「戰酋」儀式能增加戰酋的生命值,可提升戰酋偷砲的成功機率,若戰酋不幸躺下,也能將其復活並帶回社區廣場;「戰鬥」儀式能增加單位的攻擊力,通常為會戰時使用;「衝鋒」儀式能增加單位的攻城傷害,讓你攻進對手家裡並拆掉重要建築。拉科塔玩家要視情況使用不同的儀式,才能提升獲勝的機率。
6、記得使用大按鈕:美洲原住民文明的特色為大多數建築物具備大按鈕科技,研發後能提升單位的素質,或是依時間長短取得對應的資源箱或軍事單位,而拉科塔的大按鈕只有市鎮中心的「拉科塔托卡拉士兵」需要時間才能將效益最大化,其餘大按鈕皆能立即見效,所以有多餘資源要記得使用大按鈕來強化自己。
7、記得帶上「新方式」卡:拉科塔有一張「新方式」卡,可解鎖印第安帳篷的兵工廠科技,研發後能提升步兵跟騎兵的素質,所以記得將這張卡放入牌組,有餘力可以發卡來強化戰力。
8、學會多線騷擾:拉科塔戰酋的速度光環能讓軍事單位的移動速度變快,加上主力兵種為機動性高的騎兵,特別適合用來偷襲村民。因此拉科塔玩家要學會多線騷擾,持續削弱對手的經濟,才能替自己爭取優勢,進而獲得勝利。
另外,三代的戰爭迷霧會顯示獵物屍體,所以可以由此推測對方的村民位置,來提升偷襲的成功率。





















