接下來開始製作具備真實感的枕頭。
製作枕頭會運用到的主要技巧就是物理模擬的布料模擬,重點在壓力與縫合功能的使用。
流程如下:
1.新增一個平面網格;

shift+A 加入物件 Mesh>Plane
2.進編輯模式細分,細分程度愈高,愈接近真實,但是愈耗資源;

進入編輯模式

Subdivide 細分,這邊設定細分10次,覺得不夠可以再細分多一點。
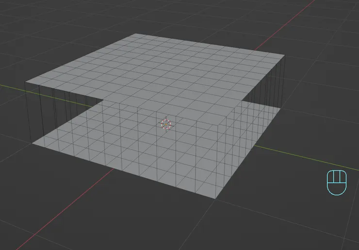
3.按E擠出平面;

擠出任意高度
4.刪除不需要的面留下縫線;

選取不要的面後,按X出現刪除選項,選擇Only Faces只刪除面留下縫線

只留下表面跟縫線的狀態
5.回到物件模式,增加布料模擬;

在Physics面板加入Cloth布料模擬
6.選擇喜歡的預設材質,並勾選壓力跟縫合,調整參數,這次我選擇Cotton(棉布),壓力設定為1,勾選Sewing(縫合),Gravity(重力)設定為0,防止布料掉落。

7.加入簡單的材質跟場景後播放動畫預覽效果;

執行動畫看效果
8.選擇喜歡的幀數,按右鍵轉換成網面可以固定結果;

選擇喜歡的幀數直接轉換成網面可固定結果
9.視需求增加材質或紋理貼圖,本篇重點在於布料模擬的使用,所以只上簡單的顏色;

材質面板,這邊只加入簡單的預設材質跟色彩
10.加入細分(Ctrl+1~5)跟表面平滑(物件模式下右鍵選單選Smooth)後即完成。

枕頭很快就做好了!
























