我現在要跟大家介紹創造想像發展(Creative Imagination Development, CID)技巧的一個單元叫做「結合體」。「結合體」是希望我們能夠能結合另外一個東西的功能或者是特性來增加創意,它可能就會有意想不到的效果。
一、結合功能或特性來增加創意的技巧
現在跟大家介紹的單元叫做「結合體」,它主要是能讓一個東西結合另外一個東西的功能或者是特性來增加創意,這邊先舉個例子讓大家更加容易了解,表1這個表格叫做結合矩陣,綠色左邊的部分就是你想要創新目標的對象,比如咖啡杯,中間跟右邊就是拿來結合的對象,結合特性讓你產生創意的物件。
二、運用「結合體」設計新咖啡杯
比如說用名片、電燈來幫咖啡杯產生新的構想,這時候用結合體的方式來進行,中間這三個從左邊來看寫的是被結合物件的目的以及功能,拿名片給別人是希望達到什麼功能呢?就是希望別人能夠記住你的資訊以及留下印象,將來能夠跟你聯絡來得到一些商業上的幫助,所以名片上面可能就會有商標以及圖案或者是個人的照片,這個就是能讓別人記住你的部分,還有你個人的姓名單位還有職稱,電話或者是郵件等個人資訊。將來如果有需要做商業上的聯絡或者是一些活動的時候可能就可以用的到,所以你希望咖啡杯能夠有名片功能的話可以怎麼做呢?那就是左下角紅色所寫的結合的結果,那咖啡杯結合名片的功能之後,所產生的構想就是下面中間這個印有個人商業資訊的咖啡杯,也就是把咖啡杯的表面來產生名片的功能,所以就是把名片結合到咖啡杯上面。這就是產生新的咖啡杯設計,然後可以達到名片的功能,再來是咖啡杯結合電燈,電燈會發光我們就是拿來照明。把咖啡杯集合電燈的功能,產生的效果就是可以發光的咖啡杯,一邊喝咖啡還可以一邊照明,這樣你的咖啡杯就跟別人不一樣了。所以這就是一個結合矩陣,就是結合體的方式,找一個物件來幫另外一個物件產生新的構想。

表1 咖啡杯創新的結合矩陣

圖1 有學校名稱的杯子
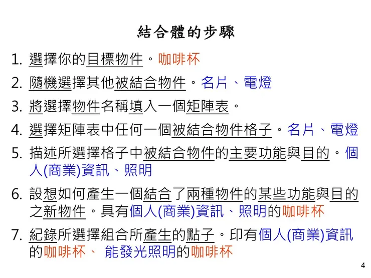
三、運用「結合體」的步驟

圖2 結合體的步驟
結合體有七個步驟,以下配合圖2與表1來說明:
1.第一個步驟是選擇你的目標物。比如說我們剛剛舉的例子,想要讓咖啡杯產生新的設計,你的目標物就是「咖啡杯」。
2.第二個步驟是隨機選擇其他被結合的物件。剛剛舉的例子就是「名片」跟「電燈」這兩個物件,被你拿來當作產生構想提示的物件,
3.第三個步驟是把選擇的物件填入一個矩陣的表格。就是「名片」跟「電燈」這兩個物件,被你填在這個矩陣表格上面部分(第1行)的中間跟右邊(第2,3格),
4.第四個步驟是選擇矩陣表中任何一個被結合物件的格子。表格上面部分的中間(第1行第2格),就是名片被結合物件的格子。
5.第五個步驟是描述所選擇格子當中被結合物件的主要功能跟目的。表格中間部分的中間(第2行第2格), 名片的主要功能就是「需要讓人家能夠產生個人商業資訊的印象」,第2行第2格就是寫「個人商業資訊」。
6.第六個步驟是設想如何產生結合兩種物件的某些功能與目的的新物件。所以表1第3行第2格就是寫所產生的咖啡杯新構想:「咖啡杯的表面就印有個人的商業資訊」,所以你每次用這種咖啡杯喝咖啡的時候,就會想起某個人或者是某間公司,這樣不知不覺當你有相關需要的話就會想跟他聯絡,這就是結合矩陣下面中間(第3行第2格)這個「印有個人資訊的咖啡杯」。
7.第七個步驟是紀錄所選擇組合所產生的點子。這裡所選擇組合所產生的點子就是「印有個人資訊的咖啡杯」。
這裡我以一個簡單的例子配合結合體的步驟,讓你知道如何藉由一個提示物件來對你的目標物產生新的設計。
四、幾個利用結合體產生新點子的產品例子

圖3 結合的組合
接下來再介紹幾個利用結合體的方式,產生新點子的產品例子。圖3也就是經過結合新的功能之後,產生和傳統不一樣的產品設計,左上角就是一個電話,但是有時候可能光線太暗所以就結合電燈,所以就變成很多小電燈在電話上,沒有光線的時候就比較容易看得到電話筒。右上角這USB結合一個小電燈,USB插到接孔上的時候可能比較暗的角落電腦或接頭看不清楚,有小電燈之後可能就看得比較清楚。左下角就是一個遙控飛機但是這個遙控飛機還能拿來還能提醒你時間當作鬧鐘。右下角就是一個鬧鐘但是可以播放音樂。
五、三種結合的類型

圖4 結合的類型
結合體有三種結合的方式,第一種就是多功能結合。多功能結合就是把功能A加功能B加在一起,增加功能的種類。比如說一個檯燈,它的功能主要就是用來照明,你家的鬧鐘,可以提醒你時間,照明跟提醒時間是不同的功能,結合後的物件「鬧鐘檯燈」就是增加功能的物件。房子為什麼需要樓梯,樓梯的功能就是讓人上下樓層移動,但是在樓梯上面加上抽屜就是完全不同的功能,它就可以產生收納的功能,讓人能夠增加收納空間。多功能結合就是合併兩種完全不同的主要功能用來產生新的設計。
第二種類型是單功能結合,也就是同樣的功能讓它更加強化。電動腳踏車就是一個單功能結合的例子。我們騎腳踏車的時候,通常是靠踩踏板來產生動力來讓腳踏車前進,但是時間久了腳可能會很酸,騎一陣子可能就會累。而電動腳踏車是利用電力來當作動力讓腳踏車前進,所以電動腳踏車就能騎得更遠可能也會更快,本來傳統腳踏車就具有前進的功能,這個功能所需要的力量是由人的腳踩踏來達成的,電動腳踏車增加了電力來執行前進的功能。手機本來是聽聲音來提醒接電話的,但是提醒接電話可以有不同的方式,也可以利用震動提醒電話,這樣在一個需要不受干擾的環境(例如高鐵上、會議中)比較有禮貌,所以這樣就是同樣的功能,所以這樣的組合是使用不同的方式來達到主要的功能。
第三種方式就是新屬性結合,就是功能A加功能B加全新的特徵產生全新的功能,雙金屬片就是把銅跟鋁結合在一起所產生的金屬片。如果讓銅跟鋁直接接觸會比較容易產生化學腐蝕,電阻也會增加,所以可能會使銅跟鋁發熱引起事故。雙金屬片是讓銅跟鋁在連結的時候有一個緩衝,所以就比較容易避開之前銅跟鋁直接接觸會產生的化學腐蝕還有電阻增加的缺點,所以它就產生了新的功能。筷子的起源就是棒子,但是一根棒子只能戳不能夾,當兩根棒子經由設計之後它就能產生夾的功能,夾的功能跟戳的功能是完全不一樣的。要創出完全新的功能可以利用兩個或以上的相似物質,然後達到一個全新的功能。
剛剛講的結合體,這種產生創意的方法,主要是使用結合矩陣,在左上角寫上想要創新的物件,接下來上面這一行就是把你拿來要幫你產生創意的提示物件的名稱寫下來,剛剛我們圖2與表1舉的名片還有電燈是舉兩件提示物件的例子,你的提示物件若是很多件,你就把它編號起來,物件1、物件2、物件3,接下來中間這一行的左邊第1格寫被結合物件的目的和功能,接下來第1、2、3格就依序寫被結合物件有什麼功能,能夠達到什麼目的,那最下面這一欄就依序寫若是被結合物件的功能結合到你想要創新物件的時候,它可以是什麼樣子?有哪些可能性?你就把它寫下來,這樣你就會產生新的靈感。
六、運用「結合體」設計新書桌

表2 書桌創新的結合矩陣
接下來我們再舉例一下,我們要產生創新的書桌設計,我們利用三樣東西來產生新的書桌設計,就是利用咖啡杯、橘子和書架這三樣東西來幫你產生新的創意,所以被結合的物件就是咖啡杯、橘子與書架,所以中間這個部分就來寫各個被結合物件的功能,所以咖啡杯它的功能就是裝咖啡,那橘子的功能就是讓吃的人獲得維他命C,書架的功能就是讓我們容易整理取閱書籍,接下來就寫被結合物件的功能結合到你想要創新的物件上面的結果,咖啡杯結合到書桌上面,產生的結果就是帶有裝咖啡容器的一個書桌,把書桌當作咖啡杯的話,可能會有另外的困難,但是在書桌上面你可以設計出來一個可以放咖啡杯的凹洞,這樣的話就可以邊打看書邊喝咖啡也比較不容易打翻,橘子結合書桌所產生的結果就是讓你的書桌要容易獲得維他命C,所以可能可以在書桌上面設計幾個小抽屜,小抽屜就是可以放維他命的容器或者是給藥器,橘子的概念讓你使用書桌的時候能夠增加營養的概念在上面。那書架怎麼幫助你的書桌來想呢?書架的功能就是讓我們容易整理取閱書籍,所以你可以設計一個小書架可以從書桌桌面抽出來放書本,第二個就是可以把書桌的表面做成書架不易移動掉下書桌。所以這個結合矩陣,就是用咖啡杯、橘子、書架來幫助你產生新的構想,我們產生了一些新的構想之後,我們就把它整理為一個產品的構想,這就是結合體辨識到的一個新的機會或者是產品,幫這個書桌命名,比如說我們把它命名為多功能書桌,這個書桌比其他書桌多了哪些功能呢?第一個就是他能夠裝咖啡或者是能讓咖啡杯固定在桌面上不會打翻,第二個就是他比較容易取得維他命C或者是維他命C有設置抽屜可以放,第三個就是設計一個在書桌方便使用的書架,例如不使用時容易收入桌面,比較容易整理取閱書籍,三個提示物件的訴求就是這樣子。書桌能夠裝咖啡是因為這個書桌上面有設計一個容器可以裝咖啡,如果比較困難的話就可以放個支架讓咖啡杯容易放上去,再來能夠讓你容易獲得維他命C就是書桌上面有一個小抽屜,比較比較容易整理取閱書籍,可能就是在書桌上面設計一個容易收納到書桌內的小書架,如果要使用就可以拿出來,這就是三個提示物設計書桌的主要功能及特色。但這些功能可能會有一些些限制,這裡的限制可能是能夠裝的咖啡杯尺寸不能差異太大,然後他的給藥器也沒辦法太大,書架的尺寸也沒辦法太大,所以這就是產生多功能書桌的設計。然後你把他的名稱他的功能及訴求他怎麼做到的特色還有限制寫下來,如果不屬於這三項你覺得也有重要性的可以把它寫在備註上面,這就是把結合體的方法步驟用完了產生新的構想之後要把它整理到一起,這樣對你產生創意也是有相當的幫助。
七、「結合體」辨識到的創新產品設計
接下來我們使用辨識到的創新機會/產品表,來整理整理運用「結合體」所產生的新設計,運用創新技巧所產生的不一定是產品設計也可能是新的服務方式或商業模式,因此表名稱為「辨識到的創新機會/產品表」,表格有5項內容,機會/產品名稱、主要功能/訴求、主要特色、主要限制、 備註欄。「機會/產品名稱」是幫新的構想命名,命名以容易讓人聯想到新的產品或方案內容為原則,「主要功能/訴求」是描述新構想具有的功能與能解決什麼問題達成什麼任務,「主要特色」是描述新構想具有什麼特徵(與其他物件不同的地方,例如結構、成分),「主要限制」是描述新構想受到什麼限制,無法運用的情況,「備註欄」是描述不在前4項,但也可以注意的事物。

表3 書桌結合體辨識到的創新產品設計
八、小結
這個方法剛剛我們介紹過一遍了而且舉了兩個例子也就是咖啡杯和書桌的方式,接下來看完這個單元之後,讀者就可以利用這個方法來想你要創新的對象。你可以自己思考利用前面的七個步驟。你想要創新一樣東西的話,至少要找兩個以上的被結合物依照步驟一步一步的把它想好,每一格都填滿,產生新的構想。最後使用創新機會/產品的表格,幫新的構想命名,然後描述結合進來後新構想的功能是什麼?新構想的特色是怎麼做到的?有什麼限制?這樣的話你就能很容易的得到一個新的設計。
★小試身手
你來試試找一個日常用品,利用「結合體七個步驟」與「結合矩陣」產生新的產品設計,再利用「辨識到的創新機會或產品表」整理所產生的新產品設計。若是願意分享給我可以在下面留言產生什麼新設計。
結合體
結合另外物件的功能或特性
結合矩陣
結合的類型
步驟
辨識到的創新機會或產品表






















