「老師,明天學測放榜,我要把SIM卡拔掉!!!」成績出來前,忐忑、坐立難安、焦慮甚至是失眠的狀況將會不斷循環往復。從知道分數的那刻開始,到是否能通過第一階段篩選,接著面試,最後第二階段放榜,都是一關關「打怪」的過程。然分數早「木已成舟」,我們能做的,只有盡自己最大的努力做好審查資料、面試以及落點分析!
關於落點分析,網路交叉查榜資料琳瑯滿目,有些科系在A網頁是標準校系,到了B網頁卻又變成夢幻校系,到底要相信哪一說法?
這裡建議同學們,還是自己動手來分析,各家資料當然可以當參考,但不是絕對喔!
第一步:仔細整理校系分則資訊
1.看檢定標準
2.看篩選倍率(由大至小)
3.看預計甄試人數
大學甄選入學委員會每年都會公布校系分則,同學們可直接上網搜尋想讀的校系有什麼篩選的標準。(其實大本本可以不用買,網路都有喔!)
校系分則網頁:https://www.cac.edu.tw/apply113/index.php
以政大中文系為例:

一階檢定標準國英社前標,篩選倍率國文3,英文5,社會6,招生名額37人,預計甄試111人。
許多同學以為只要國英社前標就能通過第一階段篩選,但其實不然。這裡的檢定標準只要國英社前標以上的同學都可以填,當然包含頂標。而招生名額37人,預計甄試111人,代表將有一半以上的進不了第二階段,好殘忍啊啊!
究竟誰能進入二階關卡?要從篩選倍率高的科目開始比。政大中文社會篩選倍率6,將挑選申請考生社會科前222高分的學生(招生名額37人x6=222人);接著比這222位考生的英文,取英文成績前185位(37人x5=185);最後才比國文,取篩過社會及英文後剩下185人中的國文高分者前111人(37人x3=111)。超越37人後又突破重圍戰勝74人,恭喜你們這111位玩家進入下一關!
因此,拿到成績後務必要先看好你所要填的校系重視哪些課目,才能提高自己進入第二階段的機會喔!
第二步:參考歷年資料
1.將自己的學測成績利用累計人數換算成前幾年的學測成績
2.比較近五年通過第一階段篩選的最低分數
落點分析靠人不如靠自己,建議同學們參考大學甄選入學委員會的歷年資料,整理近五年通過第一階段篩選的最低分數,並與自己的學測成績進行比較,或是用「各科級分人數百分比累計表」將自己的分數換算成前五年分數(會更準確喔),確保所填校系是夢幻、標準還是保底。
各科級分人數百分比累計表網頁:https://www.ceec.edu.tw/xmdoc?xsmsid=0J018604485538810196
歷年成績網頁:https://www.cac.edu.tw/apply113/history_statistics.php
以政大中文系為例:
112年通過第一階段篩選的最低分數:社會12(頂)英文11(前)國文14(頂)
111年通過第一階段篩選的最低分數:社會12(前)英文12(前)國文14(頂)
110年通過第一階段篩選的最低分數:社會12(前)英文12(前)國文15(頂)
109年通過第一階段篩選的最低分數:社會12(前)英文13(前)國文15(頂)
108年通過第一階段篩選的最低分數:社會12(前)英文13(前)國文15(頂)
整理完近五年資料後可知,若想通過政大中文系的第一階段篩選,英社至少需前標以上,國文則要頂標。But!不要以為英社前標、國文頂標就穩了,仔細觀察歷年分數,會發現112年社會是頂標通過,而109年英文篩選最低分數為13級分,雖是前標,但13級分卻比大考中心該年公佈的前標成績再多出一級分。因此,考生的英文和社會分數至少要比前標再多出一級分才較安全,可填預估落點的標準校系。
再假設A生113年的學測分數為:國13級頂標,通過113年各科級分人數百分比累計表(詳見下圖)可知他的國文為前26,020名,而26,020名在112年的國文為13-12級分之間,可見A生112年的國文學測分數可能會不到13,若填政大中文系很可能落榜。

113學測國文科級分人數百分比累計表

112學測國文科級分人數百分比累計表
第三步:找出科系參採高中學習歷程資料
整理完成績與填好個人申請六志願後,要盡快找出申請科系參採的學習歷程資料。其實可在學測放榜前就先將自己高中三年的課程學習成果與多元表現等資料分門別類,並利用collego歸納科系需要人才的個人特質與自己資料的關聯性。
高中學習歷程參採資料網頁:https://www.cac.edu.tw/cacportal/jbcrc/LearningPortfolios_MultiQuery_ppa/index.php
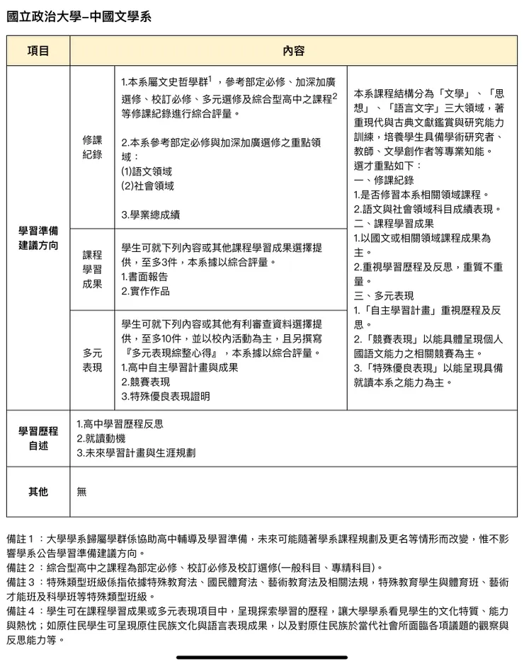
再次以政大中文系為例:

由上表可知,需繳交高中學習歷程反思、就讀動機,未來學習計畫與生涯規劃、高中自主學習成果、多元表現綜整心得,而課程學習成果則重視語文(尤其國文)與社會領域。因此會建議學生勾選國文、英文及社會科三項歷程檔案,並在學習歷程自述中展現自己語文的能力。
又查詢collego政大中文系學生所需特質有:親和接納、合作互助、堅毅負責等;能力則有:語文理解與表達、批判思考、敏銳創造等,在寫學習歷程自述時,就應著重在證明自己具備這些能力與特質,並以課程學習成果佐證。

最後,做好一切準備,相信自己,心想事成!
附上落點分析資料整理,幫助同學們統合以上資料,加油!

祝福大家都可以考上理想校系!















