個人申請第一階段放榜後,緊接著的就是要開始繳交審查資料。每間校系所要的審查資料都不一樣,面試的人數也很多,該怎麼做才能讓教授快速看到我的亮點?
要怎麼與科系配對成功、提早上大學?請記得要先「對準需求」!就像應徵工作,要先知道對方公司開出什麼樣的缺額,該公司應徵需要什麼學歷、能力,才能夠針對這幾點準備資料面試。正所謂「知己知彼,百戰百勝」,歷程檔案的撰寫一定要針對該校系的需求展現自己的亮點,才能讓教授發現你就是他要錄取的那個人!
什麼是學習歷程自述?簡言之,就是統整你高一到高三的學習成果,向教授展現你的學習特質與特色、此特質是否符合該科系需求,並呈現出自己對於未來想就讀校系的認知與期望。
一般學校都會要求學習歷程字數包含下列三點:
1.高中學習歷程反思
2.就讀動機
3.未來學習計畫與生涯規劃
高中學習歷程反思會希望學生在檔案中為高中三年所學做一個精準的摘要、分析與解讀;就讀動機希望看到學生為何選擇此系、此校;未來學習計畫與生涯規劃則想看到學生是否對於未來所學有一定的了解與計畫。
以下,將說明學習歷程自述的製作方法。
PART 1 高中學習歷程反思
第一步:搜尋「大學申請入學學習準備建議方向查詢系統」
https://www.cac.edu.tw/cacportal/jbcrc/LearningPortfolios_MultiQuery_ppa/index.php
各校系需要準備什麼資料,可至招聯會的網頁搜尋。然有些校系會特別新建一個網頁要求學生繳交資料,因此除招聯會的網頁外,還可上網搜尋各個校系的「學習歷程檔案準備指引」。一般而言,每間校系除了會要求要看學生的修課紀錄、3件課程學習成果、10件多元表現外,還會另外要求學生繳交學習歷程自述以及多元表現綜整心得。
再次強調快速區分方式:學習歷程是有學分的!多元表現是沒有學分的!本單元介紹「學習歷程自述」。
以中央大學資工系為例,搜尋「大學申請入學學習準備建議方向查詢系統」以及「中央大學招生資訊網」可以得到以下資料:

大學申請入學學習準備建議方向查詢系統資料

中央大學資工系審查資料準備說明
統整以上資料,可以知道申請中央資工系需要:
1.修課紀錄:注重數學、英文、科技領域的成績
2.學習歷程:展現數學、程式能力、資訊科技的相關學習成果、自然探究實作
3.多元表現:自主學習、展現數理和資訊能力的競賽與相關活動、英文能力相關證明
4.能力:數理邏輯與自主學習能力、解決問題與多元學習能力、有效表達與溝通協調能力、具國際視野與社會關懷特質
而校系所需的能力除了在準備指引中有提到,也可以上collego查詢!


因此,在撰寫學習歷程自述時,要將自己的歷程(不管是學習歷程、修課紀錄還是多元表現)扣合資工系所重視的能力以及選材理念,根據準備指引寫歷程,才能「對準需求」!
第二步:檢視並歸納學習歷程檔案與個人特質的關聯
高中三年的學習歷程至多只能勾選三件、多元表現十件,教授需以這13件檔案決定是不是要錄取你,因此,怎麼選擇檔案也是一門學問。建議可以將自己的檔案和相關經歷透過能力特質來分類。在整理檔案時可以掌握以下四點:
1.此校系看中什麼科目?什麼特質?什麼能力?
2.我是怎麼樣的人?
3.為什麼我適合這科系?
4.我有什麼證據來證明我是這樣的人以及我適合這科系?
以修課紀錄而言,可以特別注意申請校系所注重的科目,並觀察自己在高中三年此科目的成績有何變化。是進步,為什麼?是穩定成長,為什麼?退步了,如何改進?最後可以將此變化繪製成折線圖,幫助教授一眼看出你的變化。
整理完修課紀錄後,可以看看申請校系參採的項目及能力特質是什麼,檢視自己哪些學習歷程檔案或經歷可證明自己擁有這項特質。再以申請中央資工系為例,此科系重視「數理邏輯與自主學習能力」,因此可以勾選數學、自然、資訊科技的相關學習歷程檔案,並於檔案中證明自己有數理邏輯和自主學習力;多元表現同樣也可以以證明擁有此能力來勾選適合的檔案。
建議可整理成以下表格,以方便撰寫歷程檔案:

第三步:為高中三年的學習歷程寫下精準的摘要
根據第二步的統整,可以歸納出自己已上傳的學習歷程檔案以及這些檔案所展現的個人特質。透過這個表格,可再仔細思考這些課程讓你印象最深刻的地方、學習到什麼、遇到什麼困難以及如何解決,最後,這樣的課程讓你學到什麼能力、展現什麼個人特質。
學習歷程自述的標題可用以下三點來下標:
1.個人特質。如:自主學習力、數理邏輯力、口語表達力
2.事實+動詞+能力or心得or成果。如:透過皂化反應實驗展現我的自主學習力
如此一來,教授就可以快速透過標題清楚看見你的能力與特質。

表示能力的標題 範例
PART 2 就讀動機
第一步:查詢校系資料
建議先上校系網頁查詢校系資料,包含系所特色、有沒有特殊的學分學程、有沒有姐妹校系、大一到大四的課程、指導教授的研究領域等,這些都可以做為想選擇該校系的原因之一,且在面試時也可以展現自己對於該校系的了解。
第二步:思考為何選此系?為何選此校?為何選擇我?
選擇此系的原因可以結合興趣、家庭背景、學習經驗說明,針對選擇此系的優點、自己興趣以及有何能力與特質適合此系來說明;選擇此校的原因可針對學校的資源深入探討。比如要申請中央資工系,同樣是資工系,為何是選擇中央大學而不是其他學校?此學校有什麼特別吸引你的地方?
第三步:統整個人特質
最後可以圖表方式再次統整自己的特質,強化校系與自我的符合程度,加深教授印象。
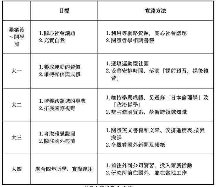
PART 3 未來學習計畫與生涯規劃
此部分建議分為近程、中程、遠程來撰寫,並以圖表方式呈現會更清楚!
1.近程:高中畢業到大學前
2.中程:大學四年
3.遠程:大學畢業受的生涯規劃
可以將這三部分的學習計畫分為課業表現、課外學習、多元能力、活動參與、證照考據等細項來寫,需注意中程計畫部分可以上校系網頁參考大學四年的課表,並將未來會讀的課程融入自己的學習計畫表中,讓教授驚嘆:「喔!原來你有仔細看過我們系的課程!是用心的學生!」

讀書計畫範本
最後,祝福大家檔案製作順利!現階段真的會比較辛苦,也可能要做非常多份不同校系的資料,但請加油,未來離你不遠了!!!!!



















