概述
路易莎咖啡(2758)於5月22日宣布撤回股票上櫃申請,隨後股價在5月23日下跌6.35%,收盤價僅129元,回測至興櫃以來的低點126元。這家公司於2023年12月21日提交上櫃申請,經過5個月的審查後,最終選擇自行撤回,導致股價重挫。對於投資人而言,判斷興櫃公司申請IPO是否順利是影響投資績效的關鍵。

興櫃公司正式IPO送件前,在興櫃走勢常常會有一波不小的漲幅,但若送件審查通過進度不如預期,甚至自行撤回未能通過,常使興櫃個股因失望賣壓而大跌,我們可以觀察一些現象,用以判斷IPO審查過程是否順利,分享如下:
一、審查超過6週仍未進入上櫃審議委員會:
2018年起,交易所和櫃買中心為了鼓勵企業在台掛牌,要求IPO審查人員從收件申請到提交審查委員會的期間不超過6周,即6周內審查人員必須要給公司及主辦券商初步回應,若無重大議題或需要補充說明事項,案件會安排進入審議委員會。實務上,一旦案件進入審議會,案件大致已審查完畢無重大缺失,大部分都能順利通過。
故IPO案件送件順利,自送件到提審議會審議將在6周內,若中間因假期或主管機關經營層時間未能安排,一般也是8周左右就會上審議會。
作為投資人,觀察興櫃公司從送件到進入審議會的時間長短,可以初步判斷IPO審查進度是否順利。與路易莎同期申請上櫃的潤德(6881)、家碩(6953)和漢達(6620),分別在2024年2月2日、2月21日和3月7日進入審議會,顯示其審查進度較為順利。而路易莎至5月仍未有進入審議會的消息,顯示其審查進度可能遇到了困難。投資人應對這類延遲保持警惕,因為這可能預示著公司的潛在問題。

二、審查期間出現IPO不宜條款的負面訊息
投資人在判斷IPO審查是否順利時,應密切關注公司在審查期間的財報和重大訊息公告,尤其是涉及IPO不宜條款的負面訊息。
(1)財報更正或重編:
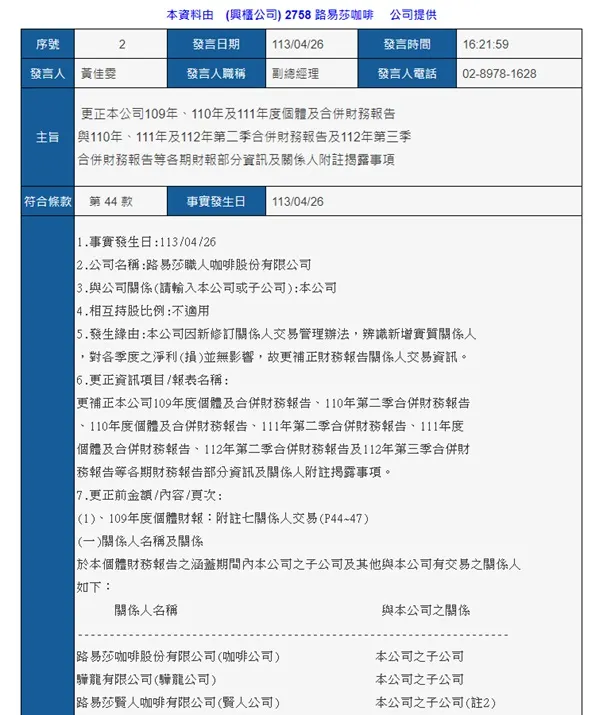
- 路易莎於4月26日公告更正109年、110年、111年及112年各期財報部分資訊及關係人附註揭露事項。這類財報更正屬於IPO不宜條款中的"未能依一般公認會計原則編製財務報告"範疇,通常會延長審查期間,甚至導致撤回申請。這因主管機關常會認定這顯示公司在財務報告方面存在問題,需要進一步改善和加強內部控制。路易莎財報修正的部分又牽涉到關係人揭露事項,屬於較為敏感的部分。

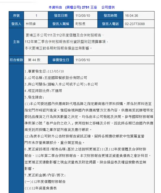
2.王座國際餐飲(2751)於5月10日更正應付帳款財報認列方式,因涉及IFRS合約收入認列方式的不同觀念,惟財報數字影響較小,但也延長了審查時間。投資人應注意這類財報更正是否會影響公司的審查進度和最終結果。

(2)獨立董事獨立性
因近年主管機關對公司治理愈發要求,獨立董事在公司治理中扮演重要角色,他們的獨立性和專業性直接影響公司治理的質量和透明度,也是IPO審查重要審查項目,主管機關對獨立董事獨立性審查的範圍非常細膩,對獨立性要求也十分嚴格,故當主管機關審查中認定獨立董事違反獨立性要求,就會要求公司自行撤回,但實務上解法也很簡單,若無其他IPO重大問題,通常被認定的獨立董事會立即辭職,公司立即召開臨時股東會補選獨立董事,再捲土重來進行IPO送件。
米斯特(2941)於2023年7月31日送件,因獨立董事獨立性問題於8月7日撤件,9月28日臨時股東會補選獨立董事後,再次送件並成功通過審查,於2024年3月20日掛牌。投資人應留意公司治理結構中的獨立董事問題,這可能影響IPO審查進度。


(3)產業負面訊息或環保勞工裁罰:
若審查期間遭遇勞工或環保裁罰,公司需繳清罰款並改善問題,才可通過IPO審查。
此外,IPO審查不僅考慮公司的內部運營和治理,還會受外部環境影響。例如,整個產業的負面消息或宏觀經濟環境的不利變化,都可能影響公司通過審查的可能性。例如租賃產業在2023年Q4起因中國放款延滯率上升,日盛台駿(6958)申請上市審查拖延近半年,於2024年5月16日才通過審議會。投資人應對行業動態、外部環境及公司在應對外部挑戰方面的策略和表現,保持高度關注,有助於判斷其IPO審查是否順利。以判斷公司審查進度。
三、小結
1. 在IPO送件前後買進質優興櫃公司,通常可獲得不錯的股價投資回報,惟送件後需密切注意公司每月營收、財報及重大訊息,並持續關注主管機關送件進度揭露專區。掛牌進度查詢連結如下:
掛牌進度:申請上市公司
https://www.twse.com.tw/zh/listed/listed/apply-listing.html
掛牌進度:申請上櫃
https://www.tpex.org.tw/web/regular_emerging/apply_schedule/applicant/applicant_companies.php?l=zh-tw
2.若公司自行撤回IPO申請,通常需三個月至半年以上的整理時間,才可捲土重來。路易莎咖啡(2758)雖已更正財報,但仍需與主管機關持續溝通,才能獲得信任並再次申請。投資人應密切關注公司的改進措施和進展,以判斷其再次申請的成功機率。
3.在審查期間,關注任何可能出現的問題,如財報更正、獨立董事獨立性以及外部環境的挑戰。依照實務經驗,可以判斷問題影響審查是拖延還是撤回,有助於投資興櫃公司的投資績效。
【相關文章】
◆被終止興櫃!引發股價大跌!!聊聊聯亞藥主協辦券商辭任後可能的發展
感謝您閱讀此篇文章,您的支持,就是史哥持續創作的最大動力。誠摯邀請您:
l 按讚💖
l 加入會員&追蹤📣
l 分享🔗
l 有任何建議或問題 也歡迎留言💬
























