各位朋友們,大家好!我是史哥,為了增加交流及資訊分享,我創設了FB社群帳號。每日我將於社群中分享資本市場時事新聞發布短文心得,於方格子發表新文章時,也會第一時間於社群通知,也會將邀請市場上的高手及專業從業者分享它們的見解。歡迎大家加入 「職人金融視角」!
事件背景
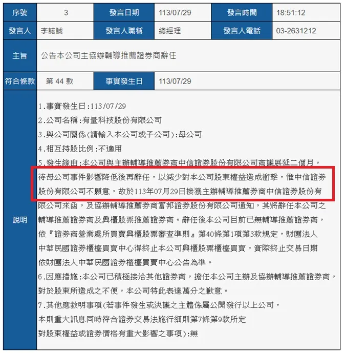
有量科技於7月29日公告「主辦及協辦輔導推薦券商辭任」,由於主協辦輔導券商都辭任,投資人預期公司將要下興櫃,7月30日股價大跌至4元,跌幅達60.32%。值得注意的是,公司在重大訊息中表示:「與主辦輔導推薦券商商議展延二個月,待母公司事件影響降低後再辭任,以減少衝擊,惟最後輔導推薦券商不願意,仍決定辭任。」究竟發生了什麼事件,對公司帶來重大影響,而導致主協辦輔導券商急於辭任,以下就本事件進行回顧並分析未來觀察重點及心得。

公司概況
有量科技(5233)成立於2000年,主要從事生產高分子鋰電池芯、高功率鋰電池組及電池芯自動生產線,主要應用於電動運輸產業、儲能裝置產業、緊急備用電源產業等。有量科技原本為台達電(2308)轉投資,2018年泰國上市公司Energy Absolute Public Company以每股新台幣80元公開收購有量科技股份。
母公司背景
Energy Absolute集團有「泰國特斯拉」之稱,旗下擁有再生能源發電、充電站、電動巴士、電動船、電動火車等新能源業務。該公司市值曾位列泰國十大上市公司之一,為東南亞再生能源領導廠商之一。因看好有量科技在高功率電池關鍵材料配方及電池儲能技術的潛力,於2018年入主有量科技。入主有量科技後,運用有量的鋰高分子電池及系統,製造藍色電動巴士、電動貨車、電動火車與充電樁等。有量找到了一個富爸爸,得到集團財務支持及產品出海口。加上Energy Absolute以每股80元高價入主,市場對於公司未來發展潛力給予高度關注。根據最近期股東會年報,母公司Energy Absolute持有71.2%股份。
母公司高管被控詐欺暨債信風險大增
泰國的證券交易委員會於7月12日指控Energy Absolute包含執行長暨創辦人等三位高管詐欺,因其2013年至2015年間利用兩子公司從海外為Energy Absolute集團購置太陽能設備與相關軟體,從中不當獲利約35億泰銖。隨後公司信用評級亦遭信評機構自投資級的BBB降評至非投資級的B,列入負面觀察,信評機構調整原因如下:
◆ 公司董事會批准這三人辭職並任命新管理層。
◆ 泰國證券交易所暫停了公司股票交易。
◆ 公司面臨55億泰銖的債券即將到期,流動性風險增加。
Energy Absolute現股於7月中恢復交易後股價自13.4元泰銖一路下跌至3.9元泰銖,這反映了投資人對於經營層變動及公司債務違約風險提高的擔憂。
◆母公司Energy Absolute現股走勢

入主後營運狀況並未明顯改善,財務結構呈現惡化
自Energy Absolute入主後,市場期待在母公司提供產品出海口下,有量科技可以帶來營收獲利的成長,並且改善財務結構,觀察公司最近三年(2021~2023年)營收分別為2.95億元、7.58億元及12.34億元,營收增長亮眼,然而營收的成長並未帶來實質的獲利,公司近三年毛利率分別為-30.25%、-58.21%及-45.57%,毛利率為負表示營收規模仍未能跨越規模經濟要求,成本結構問題仍未解決,呈現做越多虧越多,導致近三年EPS分別為-1.14元、-2.67元及-3.97元,虧損持續擴大。
此外,公司存貨去化情形惡化嚴重,至2023Q4帳上存貨金額高達50.49億元,存貨周轉率僅為0.63,平均售貨日數達581天。持續的虧損加上鉅額的庫存,反映在現金流量表上,自由現金流量近三年(2021~2023年)分別淨流出31.39億元、32.57億元及40.99億元。公司負債比亦高達87.77%,其中短期借款餘額為110.57億元,財務流動性風險攀升。
2023年營收雖成長至12.34億元,主要來自母公司Energy Absolute自有品牌電動車出貨帶動,使有量泰國廠電動巴士電池模組亦大量生產出貨,然而,隨專案接近尾聲,自2023Q4起,出貨動能開始顯著下滑,至2024年H1止累計營收為0.34億元,較去年同期6.76億元衰退達94.92%。
財務狀況與未來挑戰
由營收獲利情形、資產負債表結構及現金流量分析,公司面臨營運挑戰不低。以往在母公司集團資源奧援下,市場仍期待母公司提供集團奧援及財務支持。例如2020年辦理現金增資,由母公司擔任主要繳款者為公司投入資金,或者是銀行借款相關的協助。然而,在母公司面臨高管被控詐欺、經營層變動及債信風險增高等負面消息下,雖有量科技於7月17日發布重訊,表示「母公司Energy Absolute 2024年底到期的貸款和債券,將通過太陽能和風力發電廠的營運現金流及金融機構額度來完成支付。母公司對財務狀況充滿信心,有能力按時償還債務,營運一切正常。」
然而,儘管公司試圖提振市場信心,但公司財務長於7月19日辭任,以及7月29日主協辦輔導券商提出辭任,對市場信心無疑造成了進一步打擊。
目前看來公司下興櫃已難避免,後續更需注意的是母公司的債信風暴是否將更擴大影響,導致公司也發生債信問題,未來觀察重點及心得如下:
- 母公司負面事件後續發展:由於母公司負面消息,投資人對其債務違約風險擔憂而導致股價崩跌,未來可以持續觀察母公司股價走勢是否回升,或者是相關訊息,關注其債務是否真實發生違約。
- 公司財務及營運挑戰:公發以上暨興櫃公司依法須出具半年報,以公司目前財務結構及營收狀況顯示,其面臨的營運挑戰大,也引起了市場臆測是否與母公司同樣將發生債信風險,建議關注半年報會計師是否出具經繼續經營有關之重大不確定性之意見。
- 關注基本面而非訊息面:投資任何公司,持續追蹤其財報表現及營運情形為第一優先,而非僅憑集團奧援等訊息面因素,就忽略基本面之變化。當基本面表現不如預期時,停損賣出仍為投資人最後的保命防線。
【更多近期文章】
感謝您閱讀此篇文章,您的支持,就是史哥持續創作的最大動力。誠摯邀請您:
◆ 按讚💖
◆ 加入會員&追蹤📣
◆ 分享🔗
◆ 有任何建議或問題 也歡迎留言💬
◆ 加入社群職人金融視角



























