文章前警語:
小火車的投資筆記主要為透過基本面、財報做策略篩選並回測勝率後,再加上個人研究公司的知識心得分享,並不帶有任何推薦意味、內容也並非投資意見。不會有任何目標價。希望您看完文章後,養成自我獨立思考的習慣。謹慎考慮,審慎投資。

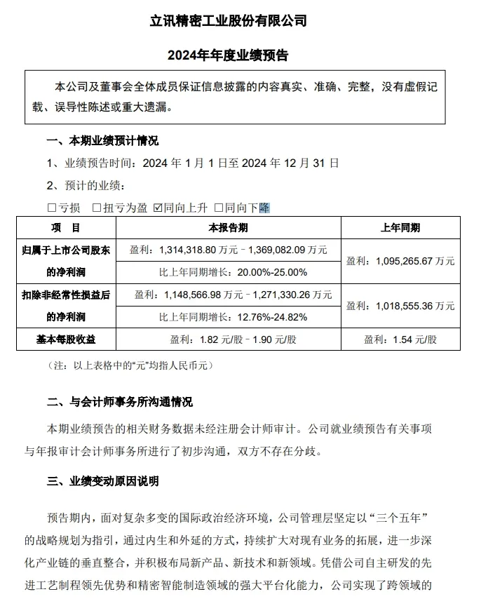
今年的第三季,中國的立訊精密發布了2024年年度業績預告。預計淨利潤同向上升比去年同期增漲20-25%。扣除非經常性損益後的淨利潤,比上年同期增長預測值為12.76-24.82%,基本每股收益同比去年同期1.54元/股,將增長為1.82-1.90元/股,皆較去年同期出現增長上升。






















