CSG(Client Solutions Group) 是戴爾科技專注於終端用戶需求的業務部門,為個人和企業提供高效、靈活的計算設備及相關服務。CSG 的產品組合涵蓋個人電腦(PC)、工作站、周邊設備和軟體解決方案,旨在提升用戶生產力和體驗。
CSG 的核心業務範疇
- 個人電腦(Personal Computers)
- 主要產品:桌上型電腦、筆記型電腦。
- 產品系列:XPS 系列:針對高端用戶,適合設計師、創作者及專業人士,強調卓越性能和設計美學。Latitude 系列:專為企業用戶設計,提供高效能、便攜性和安全性,適合遠端工作和商務需求。Inspiron 系列:面向日常用戶,提供經濟實惠且可靠的筆記型電腦。
- 範例:一家設計公司使用 XPS 筆記型電腦進行平面設計和影片編輯,因其高解析度螢幕和強大性能提升工作效率。一名大學生購買 Inspiron 筆記型電腦以完成學術研究和日常學習需求。
- 工作站(Workstations)
- 主要產品:Precision 系列工作站。
- 應用場景:適合需要高效能運算的專業領域,如 3D 建模、工程設計、數據分析和 AI 開發。
- 範例:一家建築公司使用 Precision 工作站進行建築設計和 BIM(建築信息模型)運算,實現高精度渲染和模擬。一個科學研究團隊依賴 Precision 工作站進行大型數據運算,支援其 AI 訓練模型的開發。
- 顯示器與周邊設備(Monitors and Peripherals)
- 主要產品:高解析度顯示器、鍵盤、滑鼠及其他周邊配件。
- 範例:一名金融分析師使用 UltraSharp 系列顯示器進行多螢幕配置,以分析複雜數據和股票走勢。一家遊戲工作室使用戴爾顯示器搭配高效能鍵盤和滑鼠,提升開發與測試效率。
- 商業服務與軟體(Business Services and Software)
- 主要服務:終端用戶技術支持、IT 解決方案和雲端服務。
- 範例:一家中型企業訂閱戴爾的技術支持服務(ProSupport),確保其所有筆記型電腦和周邊設備在故障時能快速修復。一家零售公司使用戴爾的管理軟體進行遠端設備管理,提升 IT 部門的效率。
CSG 的應用場景與價值
- 遠端辦公與混合工作模式
- 情境:一家公司希望為員工提供適合遠端工作的設備。
- 解決方案:戴爾提供 Latitude 系列筆記型電腦,結合內建的安全功能和 ProSupport 服務,幫助員工在任何地點高效工作。
- 範例:某國際企業的銷售團隊使用 Latitude 筆記型電腦,通過 4G LTE 功能隨時與客戶保持聯繫,提升銷售業績。
- 教育領域應用
- 情境:學校需要為學生和教師配備可靠且經濟實惠的設備。
- 解決方案:Inspiron 系列筆記型電腦提供足夠性能以支援線上學習和多媒體教育。
- 範例:某中學為教師和學生提供 Inspiron 筆記型電腦,支援線上教學並提升課堂互動性。
- 高效創意工作
- 情境:一家設計公司需要設備支援高效的創意工作流程。
- 解決方案:XPS 和 Precision 系列產品提供高效能處理器與高解析度螢幕,適合進行影片剪輯和設計渲染。
- 範例:一個攝影團隊使用 XPS 筆記型電腦進行照片後製和影片剪輯,縮短了交付時間。
- 遊戲與娛樂
- 情境:個人用戶需要高效能的遊戲設備。
- 解決方案:戴爾 Alienware 系列筆記型電腦和桌上型電腦為玩家提供卓越的遊戲體驗,支援高效能遊戲與 VR 技術。
- 範例:一位遊戲玩家購買 Alienware 筆記型電腦,用於執行高畫質遊戲並體驗虛擬實境遊戲。
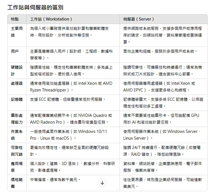
工作站(Workstation) 是一種專為專業用途設計的高效能電腦,與普通的個人電腦(PC)相比,工作站具備更強的計算能力、更高的穩定性和更好的擴展性,適合處理需要大量計算、圖形處理或數據分析的任務。
工作站的特點
- 高性能硬體
- 配備高效能的處理器(如 Intel Xeon 或 AMD Ryzen Threadripper),比普通 PC 的處理能力更強。
- 支援 ECC 記憶體(Error-Correcting Code Memory),可檢測和修正記憶體中的錯誤,提升穩定性。
- 高速儲存設備(如 NVMe SSD)和大容量硬碟。
- 專業圖形處理能力
- 配備專業級顯示卡(如 NVIDIA Quadro 或 AMD Radeon Pro),專為 3D 渲染、建模、影片剪輯等需求設計。
- 支援多螢幕顯示、高解析度影像處理。
- 擴展性
- 工作站通常有更多擴展插槽,可安裝額外的圖形卡、記憶體或儲存設備。
- 支援多核和多線程,處理多工任務更高效。
- 穩定性與可靠性
- 設計更注重穩定性,能在長時間高負載運行下保持性能。
- 通常通過專業級測試,確保在關鍵任務中的穩定運行。
- 專業軟體認證
- 許多工作站會經過專業軟體供應商的認證(如 AutoDesk、Adobe、SolidWorks),確保能與這些軟體無縫協作。
工作站的用途
- 3D 設計與建模
- 用於建築設計、產品設計、動畫製作等需要高效能圖形處理的應用。
- 範例:建築師使用 AutoCAD 和 Revit 進行建築模型設計。
- 影片編輯與後期製作
- 支援高解析度影片的編輯與特效處理。
- 範例:影片製作公司使用 Adobe Premiere Pro 和 After Effects 進行高效能的影片編輯。
- 工程設計與模擬
- 用於機械設計、工程模擬(如流體力學、有限元素分析)。
- 範例:工程師使用 SOLIDWORKS 進行產品設計,並使用 ANSYS 進行模擬分析。
- 數據分析與 AI 開發
- 適合處理大量數據或進行機器學習模型的訓練。
- 範例:數據科學家使用 Python 或 R 進行大數據分析,或訓練深度學習模型。
- 醫學影像處理
- 用於處理 MRI、CT 掃描等高解析度的醫學影像數據。
- 範例:醫療研究人員使用工作站進行影像數據分析,協助診斷。
工作站的例子
- 戴爾 Precision 系列
- 專為專業人士設計,支援高效能硬體與擴展性,適合設計、渲染、AI 訓練等需求。
- 惠普 Z 系列工作站
- 提供多樣化的配置選擇,從入門級到頂級機型,支援專業應用程序的運行。
- Lenovo ThinkStation
- 針對需要高效能和穩定性的工作環境設計,特別適合工程師和設計師。






















