12個鍛鍊大腦的方法:
(1) Read Every Day 每天閱讀
(2) Write Down Ideas 寫下想法
(3) Regularly Exercise 定期鍛鍊
(4) Stick To A Routine 堅持例行公事
(5) Get Out Of Your Comfort Zone 走出你的舒適
區
(6) Keep A Journal 記日記
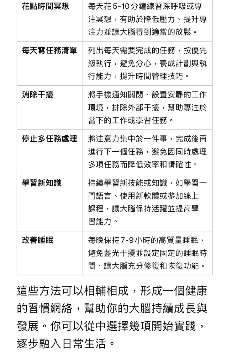
(7) Take Time To Meditate 花點時間冥想(8) Write A To-Do List Daily 每天寫一份任務清單
(9) Remove Distraction 消除干擾
(10) Stop Multitasking 停止多任務處理
(11) Learn Something New 學習新知識
(12) Improve Sleep 改善睡眠



















