倒飲料問題(一)

更新 發佈閱讀 1 分鐘
vocus|新世代的創作平台

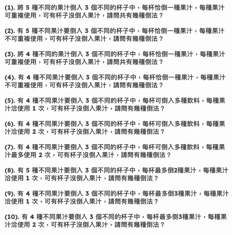
解答:

vocus|新世代的創作平台


留言
avatar-img
WilliamP的沙龍
16會員
621內容數
歡迎來到 WilliamP 的沙龍天地,在這裡將與各位讀者探討各種主題,包刮高中數學題庫、PHP開發經驗、LINE聊天機器人開發經驗、書摘筆記等,歡迎交流!
WilliamP的沙龍的其他內容
2025/04/27
高中數學主題練習—列運算解三元一次方程式
Thumbnail
2025/04/27
高中數學主題練習—列運算解三元一次方程式
Thumbnail
2025/04/27
高中數學主題練習—列運算解二元一次方程式
Thumbnail
2025/04/27
高中數學主題練習—列運算解二元一次方程式
Thumbnail
2025/04/27
高中數學主題練習—轉移矩陣
Thumbnail
2025/04/27
高中數學主題練習—轉移矩陣
Thumbnail
看更多
你可能也想看
Thumbnail
本文分析導演巴里・柯斯基(Barrie Kosky)如何運用極簡的舞臺配置,將布萊希特(Bertolt Brecht)的「疏離效果」轉化為視覺奇觀與黑色幽默,探討《三便士歌劇》在當代劇場中的新詮釋,並藉由舞臺、燈光、服裝、音樂等多方面,分析該作如何在保留批判核心的同時,觸及觀眾的觀看位置與人性幽微。
Thumbnail
本文分析導演巴里・柯斯基(Barrie Kosky)如何運用極簡的舞臺配置,將布萊希特(Bertolt Brecht)的「疏離效果」轉化為視覺奇觀與黑色幽默,探討《三便士歌劇》在當代劇場中的新詮釋,並藉由舞臺、燈光、服裝、音樂等多方面,分析該作如何在保留批判核心的同時,觸及觀眾的觀看位置與人性幽微。
Thumbnail
這是一場修復文化與重建精神的儀式,觀眾不需要完全看懂《遊林驚夢:巧遇Hagay》,但你能感受心與土地團聚的渴望,也不急著在此處釐清或定義什麼,但你的在場感受,就是一條線索,關於如何找著自己的路徑、自己的聲音。
Thumbnail
這是一場修復文化與重建精神的儀式,觀眾不需要完全看懂《遊林驚夢:巧遇Hagay》,但你能感受心與土地團聚的渴望,也不急著在此處釐清或定義什麼,但你的在場感受,就是一條線索,關於如何找著自己的路徑、自己的聲音。
Thumbnail
上班日又不想上班,✍ 愛我所畫,夢我所愛 圖。文/布恣芽朵
Thumbnail
上班日又不想上班,✍ 愛我所畫,夢我所愛 圖。文/布恣芽朵
Thumbnail
背景:從冷門配角到市場主線,算力與電力被重新定價   小P從2008進入股市,每一個時期的投資亮點都不同,記得2009蘋果手機剛上市,當時蘋果只要在媒體上提到哪一間供應鏈,隔天股價就有驚人的表現,當時光學鏡頭非常熱門,因為手機第一次搭上鏡頭可以拍照,也造就傳統相機廠的殞落,如今手機已經全面普及,題
Thumbnail
背景:從冷門配角到市場主線,算力與電力被重新定價   小P從2008進入股市,每一個時期的投資亮點都不同,記得2009蘋果手機剛上市,當時蘋果只要在媒體上提到哪一間供應鏈,隔天股價就有驚人的表現,當時光學鏡頭非常熱門,因為手機第一次搭上鏡頭可以拍照,也造就傳統相機廠的殞落,如今手機已經全面普及,題
Thumbnail
自己會過上每天來一杯酒,或是汽水飲料的日子,這是在台灣不曾發生過的。
Thumbnail
自己會過上每天來一杯酒,或是汽水飲料的日子,這是在台灣不曾發生過的。
Thumbnail
2019/06/19 03:15 命運寶箱 拍圖
Thumbnail
2019/06/19 03:15 命運寶箱 拍圖
Thumbnail
《轉轉生》(Re:INCARNATION)為奈及利亞編舞家庫德斯.奧尼奎庫與 Q 舞團創作的當代舞蹈作品,結合拉各斯街頭節奏、Afrobeat/Afrobeats、以及約魯巴宇宙觀的非線性時間,建構出關於輪迴的「誕生—死亡—重生」儀式結構。本文將從約魯巴哲學概念出發,解析其去殖民的身體政治。
Thumbnail
《轉轉生》(Re:INCARNATION)為奈及利亞編舞家庫德斯.奧尼奎庫與 Q 舞團創作的當代舞蹈作品,結合拉各斯街頭節奏、Afrobeat/Afrobeats、以及約魯巴宇宙觀的非線性時間,建構出關於輪迴的「誕生—死亡—重生」儀式結構。本文將從約魯巴哲學概念出發,解析其去殖民的身體政治。
Thumbnail
懶惰打字了,就看手稿吧!
Thumbnail
懶惰打字了,就看手稿吧!
Thumbnail
一個人接納了真實的自我,心中才會坦然接納這個世界上的一切。 人生漫漫,當你閱讀到這篇文字,即是你我遇見的開始,也是凡塵修心的開始。
Thumbnail
一個人接納了真實的自我,心中才會坦然接納這個世界上的一切。 人生漫漫,當你閱讀到這篇文字,即是你我遇見的開始,也是凡塵修心的開始。
追蹤感興趣的內容從 Google News 追蹤更多 vocus 的最新精選內容追蹤 Google News