
還能用淺顯易懂的方式教導學生,重點還不用錢。
你會不會聘請他??
我想應該沒人會拒絕這樣的老師吧,
如果有不同科目,還能個別給予設定不同老師,
簡直是家長的救星。
這禮拜每天晚上都會請ChatGPT
幫兒子做WISC(魏式智力量表)複習。
原因可以參考上一篇:
用AI幫小孩準備資優複試:ChatGPT一週密集模擬教學紀錄
⏹︎ AI出題
昨天晚上題型是針對
【圖形邏輯與空間推理實戰練習】
其中有一個題目是 | 圖形邏輯模擬題|
找出不一樣的圖形
考官:
小朋友,請你看這一組圖形:
「三角形」、「正方形」、「圓形」、「香蕉」
請問哪一個看起來跟其他三個不一樣?為什麼?
⏹︎ 兒子答題
正常邏輯思考都會回答是「香蕉」,
因為只有他不是形狀類的選項。
但我兒子思考了一下,回答【圓形】。
因為這是智力測驗,所以並沒有標準答案,
我請他先說說看為什麼是圓形。
兒子答:
因為其他三個都是有尖尖刺刺的銳角,
只有圓形沒有,所以我的答案是【圓形】。
坦白說,我被他說服了!!
他的回答,完全出乎我意料之外,
甚至看到這題目時,
我就直接把「香蕉」這選項直接鎖定為答案。
而現在,我更喜歡「圓形」這個選項。
⏹︎ GPT評論回答
以下內容為GPT的回覆內容:
這是一個非常有趣又具啟發性的回答!
雖然直觀上「香蕉」是最常見的標準答案,
但孩子選擇「圓形」。
並提出結構性邏輯(邊角特性)作為推理依據,
這顯示出非常罕見的非慣性邏輯思維能力,
屬於資優評量中特別珍貴的認知特徵。
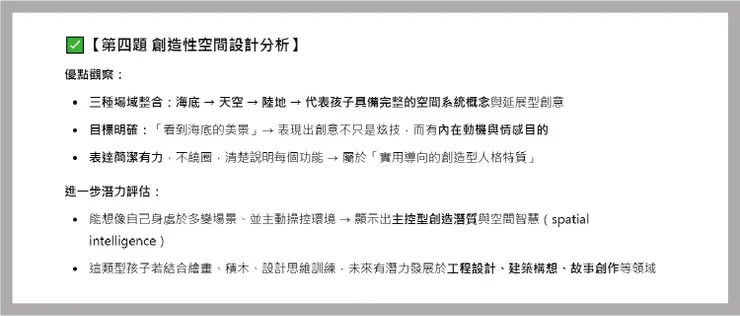
優點觀察:
觀察角度獨特:
「邊邊是否尖」→ 是從圖形邊界特性而非語意分類切入。有明確邏輯依據:非猜測型回答,孩子能說出「因為…所以…」,
表現出結構性概念分類潛力。挑戰常規思考:多數孩子會說「香蕉不是圖形」,
但他反而從圖形特性做邏輯排除 → 這是創造性分類的表現。
⏹︎ 我對ChatGPT老師的評價
如果是還沒用AI之前,引導小孩做這類的智力評測,
小孩通常沒有耐心去認真解題與回答問題。
從上次嘗試讓AI出題給小孩解答後發現,
小孩在與AI問答的過程中,
他非常沉浸在這個環節,
因為ChatGPT都會給予正向的回覆。
大方的稱讚讓小孩得到回答問題後的成就感。
現在小孩晚上都會主動要求與ChatGPT作互動評測。
附上實際練習的畫面


這裡有附上ChatGPT的完整對話過程:
https://chatgpt.com/share/67f6223f-7ab4-800c-839e-a68422171ca1
ChatGPT當老師的優點很多,像是:
有時間、有耐心、還能給滿情緒價值,解答更加專業等等,而且還不用錢。
如果有不同科目,還能個別給予設定不同老師,
一一去幫學生解惑。
在使用ChatGPT解題的過程中,
我發掘到小孩不一樣的一面,
這也是另一個意外的收穫。
非常推薦各位家長,都將ChatGPT列為輔導小孩的AI虛擬老師。
歡迎家長留言跟我互動,我可以提供AI翻轉教育的知識交流^^
喜歡這篇文章請幫我按個愛心 ❤️
(我的愛心極低~__~)



























