嗨 我是CCChen
AI筆記題目錯誤修正公告 (請購買筆記朋友, 記得修正)
更新日期:2025/09/14

官方"AI應用規劃師 (初級 ) 學習指引 勘誤表" 3-32題 有公告詳細解說

📝 題目重點(重述)
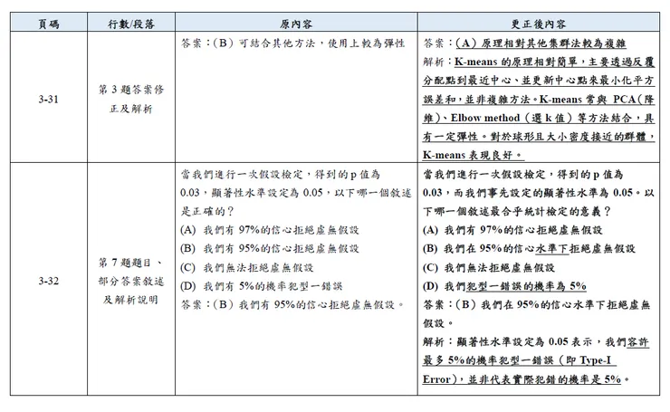
題目:
「當我們進行一次假設檢定,得到的 p 值為 0.03,顯著性水準設定為 0.05,以下哪一個敘述是正確的?」
選項(依圖中):
- 我們有 97% 的信心拒絕虛無假設
- 我們有 95% 的信心拒絕虛無假設
- 我們無法拒絕虛無假設
- 我們有 5% 的機率犯到一錯誤
❌ 常見誤解
- p 值 ≠ 信心水準
p 值是「在虛無假設成立下,觀察到樣本結果或更極端結果的機率」。 信心水準(confidence level,1-α)是在檢定之前就設定好的,與檢定過程中算出的 p 值是不同概念。 - p < α 的判斷邏輯
- 若 p = 0.03 < α = 0.05 → 拒絕虛無假設 H₀。
- 這代表「在 5% 顯著水準下,有足夠證據拒絕 H₀」。
- 但 不能說我們有 97% 或 95% 的信心,這是錯誤解釋。
- 型一錯誤(Type I error)
- 顯著水準 α = 0.05 的意思是:如果 H₀ 為真,我們最多有 5% 的機率錯誤拒絕 H₀。
- 這才是正確的解釋。
✅ 正確答案
選項 4:我們有 5% 的機率犯到一錯誤。
🔎 詳細解析
- 已知條件:
- p 值 = 0.03
- 顯著水準 α = 0.05
- 判斷流程:
- 因為 p < α,所以拒絕 H₀。
- 這代表我們認為樣本數據提供了足夠的證據,說明虛無假設不太可能成立。
- 為何不是 95% 或 97% 信心?
- 信心水準(95%)是在一開始設定檢定標準(α=0.05)時就決定的,並不是根據 p 值計算。
- 97% 這種說法是錯誤解釋 p 值。
- 正確詮釋:
- 我們在顯著水準 5% 下拒絕 H₀,意思是「我們願意承擔最多 5% 的機率錯誤拒絕真實的 H₀(犯第一類錯誤)」。
🎯 總結
- p 值 (0.03) < α (0.05) → 拒絕虛無假設。
- 不能說「有 95% 或 97% 信心」。
- 正確描述是:在此檢定下,我們有 5% 的機率可能犯第一類錯誤。
👉 所以正解是 選項 4。
更新日期: 2025/07/24
修正筆記:iPAS AI應用規劃師 初級 題目參考 CCChe V1版
內容標題: iPAS AI應用規劃師初級能力培訓班-台南班 講義教材練習題 科目一 180題彙整
修正頁數: P24
修正題號: W150
修正後內容:
生成式AI可能處理機密資訊,導致數據外洩,這屬於哪種風險?
原答案1 倫理風險 修正為 答案2 資料安全與隱私風險

更新日期: 2025/07/01
修正筆記: 2025 iPAS AI應用規劃師-初級-學習筆記 CCChen V3版
修正頁數: P38
修正題號: A036
修正後內容: AI Act 相關罰則

補充說明:

歐盟《AI法案》罰則全解析:
第一層級:違反「禁止的AI實踐」——最嚴厲的處罰。此層級針對被歐盟認定為「不可接受風險」而明令禁止的AI應用。
罰款金額:最高可處 3500萬歐元 或 前一財政年度全球總營業額的7%,以較高者為準。
第二層級:違反特定核心義務——針對高風險AI系統的規範
此層級主要針對被歸類為「高風險」的AI系統,以及通用AI模型(General-Purpose AI, GPAI)的提供者,若未能遵守法案規定的各項義務,將面臨次一級的重罰。
罰款金額:最高可處 1500萬歐元 或 前一財政年度全球總營業額的3%,以較高者為準。
第三層級:提供不正確資訊
為確保監管機關能有效執法,法案也針對提供不實、不完整或誤導性資訊的行為制定罰則。
- 罰款金額:最高可處 750萬歐元 或 前一財政年度全球總營業額的1.5%,以較高者為準。


























