簡介
在模擬分析中,我們常利用雜訊來觀察電路受到干擾後的表現。自 Cadence SPB 16.6 版本起,PSpice 新增了 RND 隨機函數,能快速建立隨機雜訊源。本文將循序漸進介紹如何在 PSpice 中建立一個具控制性的隨機雜訊源。
RND函數
RND 是 PSpice 中用來產生隨機數值的函數,主要應用於模擬雜訊或不確定性輸入。在暫態模擬(Transient Analysis)中特別實用,適合用來建立自訂雜訊源或進行蒙地卡羅分析。
RND 函數特性如下:
- 在每個求解時間點產生一個介於 0 到 1 的隨機數。
- 可透過數學運算調整振幅及偏移,例如:(RND - 0.5) * 0.2 可產生 ±0.1V 的隨機電壓。
設定 ABM1 以產生 ±0.5V 的隨機雜訊源
若我們想產生一個以 10V 為中心、峰對峰值為 1V 的訊號,可從 ABM.olb 中匯入 ABM1,並將其 EXP1 函數設定為 (RND - 0.5),以使輸出介於 -0.5V 到 +0.5V 之間。

圖 1:利用ABM1和RND函數產生一個介於-0.5V和+0.5V之間的隨機雜訊
暫態模擬與步階時間比較
進行暫態模擬時,步階時間會影響波形密度。例如:
- 設定最大步階時間為 10ns,雜訊波形較疏。
- 設定為 1ns,則雜訊波形更密集。

圖 2:以最大步階時間 10ns 進行暫態模擬的雜訊波形

圖 3:以最大步階時間 1ns 進行暫態模擬的雜訊波形
雜訊加上直流訊號
接著,可使用加法器(SUM)將 ±0.5V 雜訊與 10V 直流訊號相加,產生最終訊號源。圖 5 是疊加 10V 後的波形。
註:加法器(SUM)位在ABM.olb中

圖 4:雜訊疊加在 10V 上的模擬電路

圖 5:雜訊疊加在10V上的模擬結果
欲產生 ±0.1V 雜訊,只需將函式改為 (RND - 0.5) / 5。若欲簡化模型,也可設定為 10 + (RND - 0.5) * 2,同樣可得 ±1V 雜訊疊加於 10V 上,如下圖所示。

圖 6:簡化後的模型
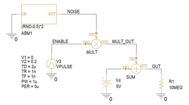
控制雜訊出現的時間與振幅
若要使雜訊在特定時間出現,可搭配 SOURCE.olb 中的週期性脈波 VPULSE 與 ANALOG.olb 中的乘法器 MULT 控制啟動時機與振幅。VPULSE 的 V2 值可調整雜訊振幅,而 TD(延遲時間)與 PW(脈波寬度)可設定雜訊出現的時段。

圖 7:時間和振幅可控的雜訊模型
圖 7 中的 ABM1 元件會輸出一個介於 -1V 到 +1V 的隨機電壓值。透過週期性脈波源 V3,可以控制雜訊產生的時間與振幅。乘法器 MULT 將脈波訊號(ENABLE)與隨機雜訊(NOISE)相乘,達到自訂雜訊時間與振幅的效果。V2 參數可調整雜訊疊加的電壓強度。
舉例,若設定 VPULSE 的 V2 參數為 0.2,則 MULT_OUT 的振幅為 ±0.2V。VPULSE 的延遲時間 TD(Time Delay)設為 2μs,表示 MULT_OUT 會在 2μs 時才開始輸出 NOISE × V2 的訊號。
若設定脈波寬度 PW(Pulse Width)為 1μs,週期 PER(Period)為 5μs,則雜訊會以 5μs 為週期、每次持續 1μs 的方式在 MULT_OUT 端產生 ±0.2V 的電壓。
最後,將 MULT_OUT 經由加法器 SUM 疊加至 VPULSE 的 V4 電壓上,即可模擬一個具時間與振幅控制能力的雜訊訊號。模擬結果如圖 8 所示。

圖 8
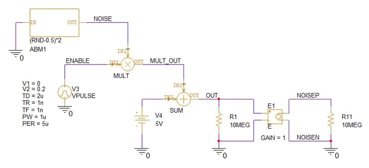
將雜訊注入到電路的任何兩端
若需將雜訊源插入模擬電路的任意位置,可以使用電壓控制電壓源 E(Voltage-Controlled Voltage Source, VCVS),並將其增益(GAIN)設為 1。此元件的輸出端 NOISEP 與 NOISEN 可接至電路中的任意兩端。
在本文中,VCVS 的主要用途是將以地為參考的單端雜訊訊號,轉換為可串接至任意位置的雙端訊號。圖 9 中的 E1 即為此應用的示意。
📌 註:電壓控制電壓源 E 可在 ANALOG.olb 中找到。

圖 9:加入電壓控制電壓源E1
結論
本文說明如何運用 PSpice 的 RND 函數,結合 ABM、SUM、VPULSE、MULT 及 VCVS 元件,打造可調節振幅與注入時機的隨機雜訊源,並靈活佈署至模擬電路的任意位置。此技術有助於模擬外部干擾情境,強化電路在穩定性設計上的表現與可信度。




















