我們常以為語言只是溝通工具,但事實上,它同時是一面鏡子,反映著社會的權力結構與價值觀。英文裡的「你我他」——he、she、they,看似簡單,卻在歷史中被賦予了不對等的地位與意涵。從 chairman 到 they/them,這是一段關於語言如何折射性別與權力的故事。
|「He」曾經是默認的「人」
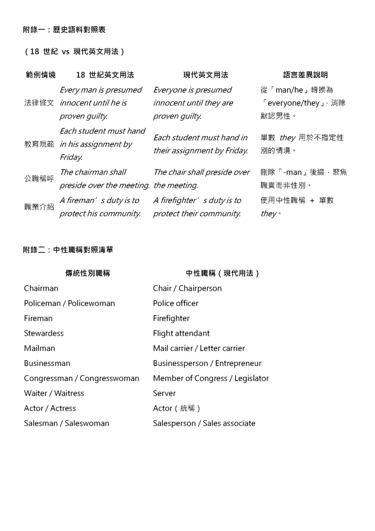
在 18、19 世紀的英文文獻、法律條文與教育書籍中,he 被用來指代「任何人」,不論性別。例如,法律可能會寫道:「Each student must submit his work on time.」這裡的 his 理論上涵蓋男性與女性,但實際效果卻是把男性作為「默認的人類」,女性成了「特例」。這種語言習慣無形中強化了「男性是標準、女性是附屬」的思維,也讓女性在公共事務中的存在感被稀釋。
|職稱裡的性別影子
在過去,職業名稱往往直接標明性別。Chairman(主席)、fireman(消防員)、policeman(警察)都把「man」放進名稱,暗示這些工作由男性主導。而女性版本則常被加上後綴,如 actress(女演員)、stewardess(空姐),甚至暗示外貌與服務,而非專業能力。這些用語不只是詞彙問題,它們塑造了社會對性別角色的預設:男性負責領導與行動,女性則是例外或裝飾。
|中性語言改革的浪潮
20 世紀後期,隨著女性主義與平權運動的興起,語言改革逐漸展開。
- Chairman → Chairperson 或直接 Chair
- Fireman → Firefighter
- Policeman → Police officer
- Actress → 多用 Actor 來統稱 這些改變的目的不是「抹去男性」,而是消除語言中不必要的性別標籤,讓詞彙真正專注於職責本身。
|They/them 與單數革命
近年來,單數 they 的使用越來越普遍,尤其是在指代性別未知或不願透露性別的人時。例如:
- Someone left their umbrella here.
- Taylor said they will join us later.
這種用法並非現代才發明,早在 14 世紀的文學中就有單數 they 的例子。然而,它在 21 世紀被賦予了新的意義——尊重非二元性別(non-binary)人士,避免強制以 he 或 she 歸類。對許多人來說,they/them 不只是語法選擇,而是一種身分認同的確認與保護。
英文裡的你我他,從來就不只是文法題,它是歷史權力的沉積,也是觀念轉變的先鋒。當我們開始注意「一個字」背後的意涵,就已經踏出打破偏見的第一步。語言的改變或許緩慢,但正因如此,每一次選擇,都可能在未來成為新的常態。語言並不能單方面改變社會結構,但它是一種強大的符號力量。當我們習慣用中性稱謂、尊重多元性別代名詞,我們同時也在挑戰潛藏在日常對話中的權力不平等。這並不是「政治正確」的口號,而是承認每個人都值得被正確、平等地稱呼。

- 如果你對內容有共鳴、想分享想法,
- 歡迎在下方留言互動 💬 你的支持就是我持續寫作的動力!
- 📮 也歡迎來信交流:[email protected]
- 無論是合作提案、內容建議或單純聊天都很歡迎!























