過去我的文章大多聚焦在都市更新的好處,但參與都更真的只有甜頭,沒有苦頭嗎?很多地主以為,只要簽好合建契約或選擇權利變換,靜靜等待建商把房子蓋好,準備好行李,就能無痛入住新家。真的是這樣嗎?
其實,都更的流程遠比想像中複雜。當新家終於蓋好,準備交屋時,地主得先「完稅」才能順利拿到鑰匙。這些稅款有哪些?你需要準備多少錢?如果等三五年,房子蓋好後,興高采烈去點交房屋,卻發現沒有錢繳稅,那可就尷尬了!為了讓你對都更的稅務有初步了解,我先用表格整理了相關資訊,後面再詳細說明。無論你是選擇權利變換還是協議合建,稅務的影響都不一樣,趕快來搞懂吧!
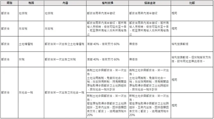
都更交屋前要繳哪些稅?

圖片來源:Zeseri 捷思艾瑞整理

圖片來源:Zeseri 捷思艾瑞整理
主要稅務項目說明
1. 地價稅
簡單說:不論權利變換或協議合建,都更期間免徵地價稅;若土地仍可使用,則減半徵收。
每年 11 月要繳的地價稅,在都更期間(房子正在蓋的時候)是免稅的。不過,如果你的土地在這期間還是可使用狀態(比如還能出租或自用),地價稅會減半徵收。
2. 所得稅
簡單說:權利變換可領舊屋拆除殘值和租金補貼,合建只有租金補貼。殘值不需納稅,但租金補貼要納所得稅。
都更期間,地主會收到兩筆錢:老舊建物拆除後的殘值和建商提供的租金補貼。這兩者的稅務處理方式不同:
- 建物殘值:這是拆除老屋後,廢料的剩餘價值,屬於財產返還,不用納所得稅。
- 租金補貼:為了減輕地主在都更期間在外租屋的負擔,建商會提供租金補貼,但這筆錢屬於無償補助,需併入你的年度所得申報,會因個人所得高低而適用不同稅率。
另外,如果分回的房屋價值高於你的權利價值,且建商同意你不用補差價(不知道是否真有那麼佛心的建商?),這部分差額會被視為「其他所得」,需要繳納所得稅。
3. 土地增值稅
簡單說:權利變換免徵;協議合建減徵 40%。
都更時,地主用部分土地換新屋,土地移轉過程會產生土地增值稅(以下簡稱「土增稅」)。政府對權利變換提供免稅優惠;協議合建則減徵 40%,也就是只繳 60% 的稅款。
簡單計算公式:(土地持份面積公告現值 - 前次移轉土地現值)× 稅率 × 合建比例
土增稅的稅率分為一般稅率(20% - 40%)和自用稅率(10%)。但要注意,你在地價稅單上適用自用稅率,不等於你在土增稅也能採自用稅率。土增稅的「自用」資格有兩種:
- 一生一次:一生只能用一次的自用優惠。
- 一生一屋:必須先用過「一生一次」後,才能申請。
另外,土地持有時間越長,減徵優惠越多。想知道怎麼算?可以參考:
- 歷年土地公告現值,至各縣市地政單位網站可以查詢得到。例如台北市:https://cloud.land.gov.taipei/cloud/map/index.html?fun=g21
- 土地增值稅試算:https://www.etax.nat.gov.tw/etwmain/etw158w/51
4. 契稅
簡單說:權利變換免徵;協議合建減徵40%。未達最小分回面積、無法參與都更而領現金者,免徵;不願參與都更而領現金者,減徵40%。
資產移轉時,需按契價繳納契稅。
簡單計算公式:房屋核定現值 × 稅率
房屋核定現值通常可以參考房屋稅單的課稅現值。如果是大樓有公設,計算契稅的核定現值大約是房屋稅單課稅現值 × 1.3。但都更後的新大樓還沒房屋稅單,怎麼試算?可以上稅捐處網站試算核定現值(最終以稅捐處核定為準):https://services.arpa.tpctax.dof.gov.taipei/ihCalwithfunctions/
而契稅稅率則依移轉性質不同而異。都更屬於土地換房屋的「交換」性質,稅率為 2%。但如果分回房屋價值超過可選配的權利價值,地主需額外付錢買的部分,屬於「交易」性質,稅率為 6%。
5. 營業稅,又稱「房地互易稅」
簡單說:權利變換免徵;協議合建需繳 5%。
採權利變換的地主在計算權利價值時,已扣除營業稅(列在共同負擔中),因此交屋時不用再繳。
協議合建則不同。地主用土地換房屋,稅務上視為地主賣土地給建商(免營業稅),建商賣房屋給地主(需繳納營業稅)。因此,地主得額外支付 5% 的營業稅。
簡單計算公式:房屋市價 × 合建比例 × 5%
例如:交屋時新屋市價 4,000 萬,合建比例為地主 60%、建商 40%,地主需繳的營業稅為 4,000萬 × 40% × 5% = 80 萬。
6. 房地合一稅
簡單說:分回房屋價值等於權利價值時,免徵房地合一稅。若分回房屋價值小於權利價值,領取差額價金時,舊制土地免稅;新制土地採維持稅率 20%。
房地合一稅是個複雜的議題,牽涉到取得日期、持有期間和交易金額。首先,我們需要判別以下 2 個問題:
- 舊制 vs. 新制:民國 105 年 1 月 1 日前取得的房地屬舊制,免申報房地合一稅;之後取得的屬新制,買賣後,無論是否賺錢,皆需申報。
- 稅率:房地合一稅 2.0 分 4 個級距,如下圖。
你可能會問:「如果我買的房子不到 2 年就遇到都更,豈不是得付高額房地合一稅?」
別擔心,有幾點讓你可能根本不需要支付房地合一稅,或僅需繳納較低稅款:
- 大多數地主取得土地的時間都在民國 105 年前(屬於舊制),免申報房地合一稅。即使是新制,只有在分回房屋價值「小於」可選配的權利價值、領取差額價金時(視為出售土地),才需針對取得現金部分繳納房地合一稅。
- 免稅情況:無論新制、舊制,分回房屋價值「等於」可選配的權利價值時,免徵房地合一稅。
- 持有時間:都更從談判到交屋通常要好幾年,持有期間可能已超過 10 年,稅率較低。
- 非自願因素稅率優惠:若因都更等「非自願因素」,所有權在 5 年內產生移轉,採維持稅率 20%,不會用到 35% 的高稅率。
都更稅務不簡單,提前準備最安心
都更的稅務問題確實複雜,但了解清楚能幫你避免交屋時手忙腳亂。以上內容整理了交屋前可能遇到的稅務,下一篇文章我會再說明都更後第一次賣房時的稅務與優惠。
最後提醒,別人參與都更所繳的稅額只能參考,因為每個人的分回比例、房屋坪數、土地持有時間都不一樣。聽到有人說都更繳了幾百萬稅就嚇得放棄參與,可能會讓你錯過都更的其他好處,而且你可能只需要繳幾十萬也說不定。參與都更要全盤考量,別被片面資訊影響。
如果你有稅務疑問,最好的方式是直接聯繫國稅局、稅捐稽徵處,找各稅務承辦人員確認,以確保你的權益。























