嗨 我是CCChen
預計11/08參加AI中級第二場考試
本次學習策略是閱讀專業書本,增加知識累積量.
同時運用AI提示詞優化設計,嘗試自動化整理閱讀筆記.
以下書本為iPAS官方推薦考試參考書本


本篇文章為 分享書本:《大數據分析與資料挖礦 2/e》 的閱讀整理

書本資訊
書名:大數據分析與資料挖礦 (第二版)
作者:簡禎富、許嘉裕
出版社:前程文化
出版日期:2019年2月1日
ISBN:9789869688130
頁數:約 576 頁
書本摘要
本書第二版以深入淺出的方式,全面介紹大數據分析與資料挖礦的核心知識。
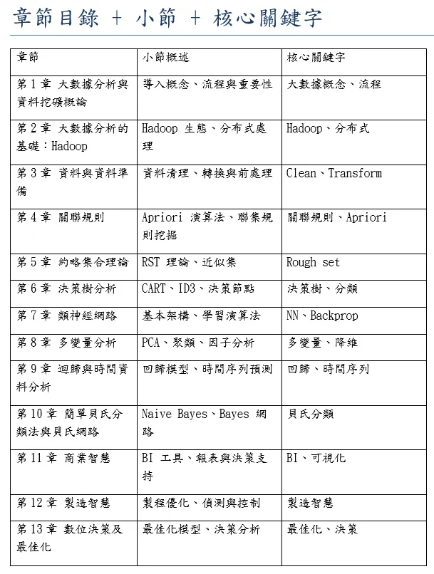
全書分為三大篇共十三章,涵蓋理論基礎、常用方法與實務應用。
第一篇建立大數據與資料挖礦的基礎框架,說明流程與重要性。
第二篇聚焦於資料前處理與演算法,包括關聯規則、決策樹、貝氏分類、神經網路、多變量分析、迴歸與時間序列等方法。
第三篇探討進階應用,涵蓋商業智慧、製造智慧以及決策最佳化,展示資料挖礦在各領域的實際價值。
新版加入機器學習與深度學習的技術內容,並配合 R 語言範例與實作練習,幫助讀者將理論轉化為實務能力。
這本書不僅適合作為課程教材,也適合數據分析師與業界實務工作者,兼具學術深度與應用廣度。
書本精華重點 (3點)
1. 理論與實務並重:結合理論解析與 R 語言實作案例。
2. 結構完整:從概念、技術到應用逐步展開,邏輯清晰。
3. 廣泛應用:涵蓋商業、製造與決策分析等多領域實務。

10大核心重點概念摘要
1. 大數據與資料挖礦流程的基本認識。
2. Hadoop 與分布式處理平台的重要性。
3. 資料前處理技術在資料分析中的關鍵角色。
4. 關聯規則挖掘及其在商業應用中的價值。
5. 約略集合理論(RST)在模糊資料處理中的應用。
6. 決策樹模型的建構與分類方法。
7. 類神經網路的結構與學習機制。
8. 多變量分析與降維策略的實用性。
9. 迴歸與時間序列在預測中的應用。
10. 決策支持系統與最佳化技術在實務中的重要性。


內容重點整理 + 技術彙整
本書依循三大篇十三章的架構,全面介紹大數據分析與資料挖礦的理論與應用。
第一篇先建立大數據與資料挖礦的框架,解釋流程、概念及其在現今資訊社會的重要性,並引介 Hadoop 平台作為大數據處理的基礎。
第二篇深入各種分析方法,包含資料前處理的重要性、關聯規則與 Apriori 演算法、約略集合理論於模糊數據處理的應用、決策樹在分類與回歸中的效用,以及類神經網路的基本結構與學習演算法。
同時涵蓋多變量分析、主成分分析 (PCA)、聚類、迴歸與時間序列分析,以及貝氏分類器與貝氏網路,這些方法共同構成資料挖礦的基石。
第三篇則延伸到實際應用,包括商業智慧系統、製造智慧以及決策支持與最佳化,展示如何將數據分析轉化為決策與價值創造。
整本書特色在於理論與實作並重,且搭配 R 語言實作案例,幫助學習者將抽象的數據分析方法具體化。
這些內容不僅對學生與研究人員有幫助,也能直接應用於產業數據分析實務中。
技術彙整 (5點):
1. Hadoop 為大數據分布式處理的核心基礎。
2. 資料前處理是確保資料品質與分析準確性的關鍵步驟。
3. 分析模型的選擇需依應用場景而定,如關聯、分類、降維。
4. BI 與智慧製造為大數據分析的重要應用領域。
5. 最佳化與決策分析能有效提升組織效率與決策品質。
《大數據分析與資料挖礦 2/e》完整架構地圖
I. 理論基礎
大數據概論
- 核心概念: 指資料量龐大、多樣化、產生速度快,且傳統資料庫技術難以處理的數據集。
- 主要特徵 (4V):
- 容量 (Volume): 數據規模巨大。
- 多樣性 (Variety): 數據類型繁多,包含結構化、非結構化、半結構化。
- 速度 (Velocity): 數據產生和傳輸速度快。
- 真實性 (Veracity): 數據品質參差不齊,存在不確定性。
- 主要目標: 從龐大數據中提取有價值資訊,洞察趨勢,並做出決策。
Hadoop 平台
- 核心概念: 一個開源的軟體框架,用於分散式儲存和處理大規模數據集。
- 主要組件:
- HDFS (Hadoop Distributed File System): 負責將大檔案分散儲存在多台機器上,實現高容錯性。
- MapReduce: 一種程式設計模型,用於分散式處理大規模數據集,包含「Map」與「Reduce」兩個階段。
- YARN (Yet Another Resource Negotiator): 負責管理叢集中的資源,協調各種應用程式的運行。
II. 方法技術
資料前處理
- 核心目的: 清理、整合、轉換和歸約原始數據,使其適合資料挖礦演算法使用。
- 主要步驟:
1. 資料清理: 處理遺失值、雜訊和離群值。
2. 資料整合: 合併來自多個來源的數據。
3. 資料轉換: 將數據標準化或平滑化。
4. 資料歸約: 減少數據量,但保留其完整性。
關聯規則
- 核心概念: 透過分析大量數據,找出項目之間的隱含關係,例如「買尿布的顧客也可能買啤酒」。
- 重要指標:
- 支持度 (Support): 規則在數據集中出現的頻率。
- 信賴度 (Confidence): 規則的可靠性,表示當條件發生時,結果發生的機率。
- 提升度 (Lift): 評估規則是否比隨機發生的機率更有意義。
約略集合理論
- 核心概念: 一種處理不確定性、模糊性和不完整數據的數學工具。
- 主要用途: 屬性歸約與決策規則提取。
- 關鍵思想: 利用「上近似」和「下近似」來描述集合,上近似包含所有可能屬於該集合的元素,下近似則包含所有確定屬於該集合的元素。
決策樹
- 核心概念: 一種流程圖式的分類與預測模型,透過一系列規則對數據進行決策劃分。
- 主要特點: 易於理解和解釋,非參數式模型。
- 建構過程:
1. 選擇最佳屬性作為節點來劃分數據。
2. 重複此過程,直到所有葉節點都屬於同一類別,或達到停止條件。
類神經網路
- 核心概念: 模仿人腦神經元運作的計算模型,用於模式識別和預測。
- 基本架構: 包含輸入層、一個或多個隱藏層和輸出層。
- 學習方式: 透過調整各層神經元之間的「權重」和「偏差」來學習數據中的複雜模式。
多變量分析
- 核心概念: 同時分析兩個或兩個以上變數之間關係的統計技術。
- 主要方法:
- 主成分分析 (PCA): 用於降維,將多個變數轉換為少數幾個不相關的「主成分」。
- 因子分析: 找出潛藏在多個觀測變數背後的共同「因子」。
- 集群分析 (Cluster Analysis): 將相似的資料點分組。
迴歸與時間序列
- 核心概念:
- 迴歸分析: 探討變數之間的關係,例如預測一個或多個自變數對應變數的影響。
- 時間序列分析: 探討按時間順序排列的數據,用於分析趨勢、季節性或週期性,並進行未來預測。
貝氏分類方法
- 核心概念: 基於貝氏定理 (Bayes' Theorem) 的一類機率分類演算法。
- 主要特點:
- 樸素貝氏 (Naive Bayes): 假設所有屬性之間相互獨立,簡單但高效。
- 應用場景: 垃圾郵件過濾、情感分析等。
III. 應用實務
商業智慧
- 核心概念: 透過數據分析,為企業提供洞察和決策支持,以提升競爭力。
- 應用實例:
- 顧客行為分析: 預測顧客流失、推薦系統。
- 市場分析: 識別市場趨勢、競爭者分析。
- 行銷效果評估: 衡量行銷活動的投資回報率。
製造智慧
- 核心概念: 在製造業中應用大數據和資料挖礦技術,實現智慧化生產。
- 應用實例:
- 良率預測與缺陷檢測: 透過數據分析預測產品良率並找出潛在缺陷。
- 設備預防性維護: 根據設備數據預測故障,提前進行維護。
- 供應鏈最佳化: 追蹤和分析供應鏈數據,提高效率和透明度。
決策支持與最佳化
- 核心概念: 利用數據分析和模型,為複雜決策提供科學依據,並尋求最佳解決方案。
- 應用實例:
- 營運最佳化: 庫存管理、物流路徑規劃。
- 資源配置: 根據數據分配人力和財力資源。
- 風險評估: 透過歷史數據分析,預測並量化風險。
附錄:與 iPAS AI 應用規劃師考試對應分析
8.1 初級考試對應
符合初級考試範圍的考點:
- 大數據基本概念與流程
- 資料前處理方法
- 決策樹分析與應用
- 迴歸與時間序列基礎
- 貝氏分類基本原理
- 商業智慧概念與應用
準備時需掌握基本技術原理與名詞解釋。
8.2 中級考試對應
符合中級考試範圍的考點:
- Hadoop 平台與分布式架構
- 類神經網路與深度學習應用
- 約略集合理論的實務運用
- 多變量分析與 PCA 的進階理解
- 製造智慧與最佳化決策模型
- 資料挖礦與 R 語言實作案例
準備時應重視技術機制、應用情境與跨領域分析能力。





























