嗨 我是CCChen
預計11/08參加AI中級第二場考試
本次學習策略是閱讀專業書本,增加知識累積量.
同時運用AI提示詞優化設計,嘗試自動化整理閱讀筆記.
以下書本為iPAS官方推薦考試參考書本
本篇文章為 分享書本:《圖解AI|機器學習和深度學習的技術與原理》 的閱讀整理

書本資訊
書名:圖解AI|機器學習和深度學習的技術與原理
作者:株式会社アイデミー、山口達輝、松田洋之
譯者:衛宮紘
出版社:碁峰出版社(聯合發行股份有限公司)
出版日期:2020年10月16日
ISBN:9789865025885
頁數:約 240 頁
書本摘要
《圖解AI》透過大量圖像與流程圖,深入淺出地解析人工智慧、機器學習與深度學習的技術與原理。
書籍避免過度依賴複雜數學公式,而是用簡單的案例與直觀圖解來說明 AI 的核心邏輯。
內容首先介紹 AI、ML、DL 的定義與演化歷程,並透過比較使讀者了解它們的異同。
接著進一步講解監督學習、非監督學習、增強學習等學習型態,並介紹演算法如回歸分析、決策樹、K-NN、PCA、SVM。
在深度學習部分,涵蓋神經網路的結構與歷史,CNN、RNN、GAN、Autoencoder 等模型,以及反向傳播、梯度消失問題與遷移學習。
此外,本書也探討實務應用,包括開發語言、框架及 GPU 加速等環境,幫助讀者理解從概念到開發的完整脈絡。
全書定位在「讓初學者能看懂 AI」,適合作為非專業背景讀者快速理解 AI 與深度學習的入門橋樑。
書本精華重點 (3點)
1. 以圖解方式呈現 AI 與深度學習的核心概念,降低學習門檻。
2. 系統性介紹 AI/ML/DL 的知識結構與主流演算法。
3. 提供理論到實務的連結,包含開發環境與框架應用。

10大核心重點概念摘要
1. AI、機器學習與深度學習的基本區別與演進。
2. 監督學習、非監督學習與增強學習的適用場景。
3. 機器學習訓練過程:資料前處理、模型選擇與超參數調整。
4. 常見機器學習演算法(回歸、SVM、決策樹、K-NN、PCA)。
5. 神經網路與深度學習的基本結構與應用。
6. 反向傳播與梯度消失問題。
7. CNN 與 RNN 的運作原理與應用領域。
8. GAN 與 Autoencoder 的生成模型機制。
9. 開發環境與工具在 AI 開發中的角色。
10. 以圖解方式降低學習難度與提升理解效果。


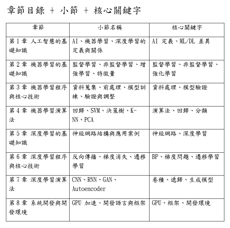
內容重點整理 + 技術彙整
《圖解AI》將人工智慧、機器學習與深度學習的知識以圖像化的方式呈現,降低入門難度。
全書先從 AI 與 ML、DL 的關係講起,讓讀者建立概念上的全貌,接著再深入各種學習型態與演算法。
在機器學習部分,介紹監督學習SL、非監督學習USL與增強學習RL,並輔以回歸、SVM、決策樹、K-NN 與 PCA 等演算法範例。
在深度學習部分,則重點解析神經網路NN的架構、反向傳播機制、梯度消失問題與遷移學習等。
進一步介紹 CNN 與 RNN 在影像與序列處理中的應用,以及 GAN 與 Autoencoder 等生成模型的原理與實務用途。
書中不僅聚焦於演算法的數學邏輯,也兼顧開發實務,包括 GPU 加速、開發語言與框架的應用。
透過圖解方式,複雜概念更易於理解,讀者能快速掌握從理論到實務的脈絡,為進一步深入 AI 技術打下基礎。
技術彙整 (5點)
1. 以圖解降低學習門檻,讓初學者更容易掌握概念。
2. 涵蓋監督、非監督與增強學習,完整介紹 ML 類型。
3. 說明多種經典演算法與深度學習模型的原理與應用。
4. 聚焦反向傳播、梯度消失與遷移學習等核心技術。
5. 提供開發環境與工具的實務說明,幫助理論落地。
《圖解AI|機器學習和深度學習的技術與原理》完整架構/流程/技術地圖
I. 基礎概念
AI 與 ML、DL 的區別與關係
· 人工智慧 (AI): 是一個廣泛的領域,旨在讓機器展現出類似人類的智慧行為。
· 機器學習 (ML): 是 AI 的一個子集,專注於讓機器從數據中學習,而不需要被明確地程式設計。
· 深度學習 (DL): 是機器學習的一個子集,使用多層次的類神經網路來進行學習,能處理更複雜的任務。
II. 機器學習
學習型態
· 監督式學習 (Supervised Learning): 資料帶有標籤,模型學習從輸入映射到正確輸出的規則。例如:圖像分類、垃圾郵件過濾。
· 非監督式學習 (Unsupervised Learning): 資料不帶標籤,模型尋找數據中隱藏的結構和模式。例如:顧客分群、降維。
· 增強式學習 (Reinforcement Learning): 代理人在環境中透過「試錯」來學習,根據「獎勵」與「懲罰」來調整行為。例如:遊戲 AI、機器人控制。
演算法
· 回歸 (Regression): 用於預測連續數值,例如房價預測。
· 決策樹 (Decision Tree): 透過樹狀圖結構進行決策,易於理解。
· 支持向量機 (SVM): 尋找一個最佳超平面來區分不同類別的數據。
· K-近鄰 (K-NN): 基於最相似的 K 個鄰居來對新數據進行分類。
· 主成分分析 (PCA): 一種降維技術,將多個變數轉換為少數幾個不相關的「主成分」。
III. 深度學習
神經網路基礎
· 核心概念: 模仿人腦神經元運作的計算模型。
· 運作方式: 由多個層次(輸入層、隱藏層、輸出層)組成,透過調整權重來學習。
CNN、RNN 的應用
· 卷積神經網絡 (CNN): 常用於圖像與視覺處理,其核心是卷積運算,能有效地提取圖像特徵。
· 循環神經網絡 (RNN): 常用於序列數據(如文本、語音),其核心是遞迴機制,能處理有時間前後關係的數據。
GAN 與 Autoencoder
· 生成對抗網絡 (GAN): 由一個「生成器」與一個「判別器」相互對抗學習,用來生成新的、逼真的數據(如圖像)。
· 自編碼器 (Autoencoder): 一種非監督式神經網路,用於資料的特徵學習和降維。它會將輸入編碼成較小的表示,再從中解碼回原始輸入。
IV. 核心技術
反向傳播與梯度問題
· 反向傳播 (Backpropagation): 深度學習訓練的基石,利用鏈鎖法則從輸出反向計算梯度,用來更新神經網路的權重。
· 梯度消失/爆炸: 在深層網路中,梯度在反向傳播時可能變得極小或極大,導致訓練困難。
遷移學習 (Transfer Learning)
· 核心概念: 將一個已在大型數據集上訓練好的模型,應用到另一個相關但較小的任務上。
· 優點: 大大減少了訓練時間和所需的數據量。
V. 開發環境
GPU、框架與程式語言
· GPU (Graphics Processing Unit): 平行運算能力強,能大幅加速深度學習模型的訓練。
· 框架 (Framework): 提供預建函式庫和工具,簡化了模型開發過程。
o TensorFlow 與 PyTorch 是目前最主流的兩大深度學習框架。
· 程式語言: Python 因其語法簡潔且生態系豐富,成為 AI 開發的首選語言。
附錄:與 iPAS AI 應用規劃師考試對應分析
8.1 初級考試對應
符合初級考試範圍的考點:
- AI、機器學習、深度學習的基本定義與差異
- 監督學習、非監督學習與常見演算法 (回歸、決策樹、SVM)
- 神經網路與 CNN、RNN 的入門概念
- 模型訓練流程與超參數調整
準備時應掌握基本原理與常見應用。
8.2 中級考試對應
符合中級考試範圍的考點:
- GAN、Autoencoder 等生成模型
- 反向傳播與梯度消失問題
- 遷移學習的應用
- GPU 加速與框架在 AI 開發中的角色
準備時需理解技術細節與應用場景,並具備跨模型比較與應用能力。



































