隨著AI應用的普及,最近這一年從事法律行業的人應該都深深感受到AI帶來的恐怖。許多人想到可以拿法律問題去問AI,而AI也往往都能提供看起來十分強大的解答,甚至只要丟問題給他,就可以直接生出一份格式完整、氣勢十足的書狀,讓人直接簽名後寄到法院。但AI生成的書狀真的可靠嗎? 筆者從事法律實務工作多年,本於毋枉毋縱的精神,以設計案例讓ChatGPT、Gemini、Grok三家不同AI軟體協助生成書狀,再從法律及實務角度,對AI產出的書狀進行評比。本文為第一集-ChatGPT篇。
一、本次設計案例是實務上常見的租賃糾紛,房東將房屋租出後去,房客欠繳房租,且租期屆滿仍占用房屋拒絕返還。要用來問AI的問題是:
「我的房子去年(113年)7月租給別人,說好租金每個月2萬,租一年,到現在已經期滿了,但對方一直不肯搬出房屋。而且他租金只有繳到今年3月而已,後來都沒繳。我想告他,叫他把房屋還來,還有把法律上應該要給我的錢都給我。幫我擬一個訴狀,要包括完整標題內容跟法律依據,讓我可以直接寄到法院。 房屋地址是臺北市中山區中山南路一號。」
二、這類案件的觀察重點
這類案件如果是房東提告,通常聲明會包括請求返還房屋、請求給付積欠的租金及法定利息、請求租期屆滿後至返還房屋為止,占用房屋期間之相當於租金的不當得利。
訴之聲明通常呈現為:
一、被告應將門牌號碼OOO房屋遷讓返還原告。
二、應給付原告新臺幣OO元,及自起訴狀繕本送達翌日起至清償日止,按週年利率5%計算之利息。
三、應自O年O月起至遷讓返還前項房屋之日止,按月給付原告新臺幣OO元。
而在請求權基礎方面:
請求返還房屋的請求權基礎引用民法第767條、455條都算OK。
請求給付租金的請求權基礎要引用租賃契約。民法第439條寫不寫都可以。
請求按月給付相當租金的不當得利,請求權基礎為民法第179條。
本文將逐一檢視不同AI是否能夠把握到以上重點,同時顧及論述合理性、格式、法條的正確性。
三、實戰評測: ChatGPT 5
把以上問題丟給ChatGPT 5,得到回答如下

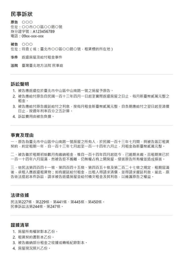
GPT-1

GPT-2
簡評
聲明欄
1、聲明第一項: 跟實務習慣寫法不同,但意思有表達到,不算錯。
2、聲明第二項: 比較離譜,題目說租期從113年7月開始,租金已繳到114年3月,此聲明卻要求從兩造根本還沒簽約的113年4月開始按月給付租金2萬元到實際返還房屋,不知道想表達什麼。
3、聲明第三項: 不知所云,一開頭就說要利息,但沒說本金到底是哪一筆。如果要主張每積欠的租金分別計算利息,也沒出寫是要計算哪幾期租金的利息,看不懂。
4、聲明第四項: 沒問題。
事實及理由欄
1、第一、二點描述事實經過的部分還OK。
2、第三點引用的法條,只有民法第229條(給付遲延)、450條(租賃定有期限者,其租賃關係,於期限屆滿時消滅)算是跟本案有關。其他法條「全部都與本案無關」。
3、請求返還房屋、請求按月給付租金部分都沒有寫到法律依據。
4、這種寫法事實歸事實,法條歸法條,不知道他哪一個請求是要對應哪一個法條。
其他
回答最後問使用者
「要不要我幫你同時準備支付命令聲請狀的版本?因為像這種單純租金給付案件,有時候先聲請支付命令會比直接提起訴訟更快、更省錢。」
完全是錯誤建議。民事訴訟法第508條規定支付命令只能用在「以給付金錢或其他代替物或有價證券之一定數量為標的者」,也就是說支付命令無法用來要求返還房屋。就本案的情形來說,如果真的具狀聲請支付命令只會被駁回,浪費時間。
結論: 4分 (滿分10分)
ChatGPT產出的這份書狀最大的問題是聲明顯然錯誤,跟案件事實不符,且文義不清,讓人無法理解到底要表達什麼。其次是法條大多錯誤,反而沒引用到重要的民法第767條、179條。最後給使用者的「先聲請支付命令」的建議,也顯然錯誤。
如果總分是10分的話,只能給4分。
這4分是給在它協助提供一個看似完整的架構,以及整理事實經過的部分。
下一篇再來測試Gemini 2.5。





















