花蓮堰塞湖災難中央跟地方誰該負責?只有民進黨的人去救災藍白都沒去?

更新 發佈閱讀 4 分鐘

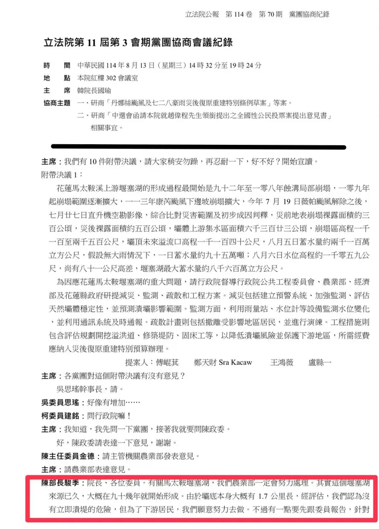
原本堰塞湖積水達到3000萬噸時,前花蓮縣長「現任立委」傅崐萁就有督促這一塊問題

vocus|新世代的創作平台

而這個時間點民進黨還在搞大罷免大成功,農業部長陳駿季還曾在8月13日黨團協商說經評估他們認為「沒有立即「潰堤」的危險」,且針對工程措施,陳坦言,因為土質鬆軟,很多專家認為開挖溢洪道風險較高,但他們還是會努力做,只是可能沒有辦法在一年馬上清掉。

vocus|新世代的創作平台

在災難發生後,傅崐萁的身分是「現任立委」,完全有資格提出及質疑中央該怎麼負責,之後該怎麼重建,而民進黨只想把責任推給地方,要傅崐萁去問他老婆(花蓮縣長),其他綠委甚至刻意攻擊他只想要錢沒去想到救災,這都是在模糊焦點,刻意將每個職位該做的事情搞得模糊不清,救災立委是該關心但不是「主要工作」。

所以民進黨每說了一個謊就要說更多的謊來掩蓋,越逃避責任,事情只會不斷爆出來,又要找更多謊掩蓋自己的誤判,所謂的通知九次,也被挖出來。

vocus|新世代的創作平台
vocus|新世代的創作平台
vocus|新世代的創作平台
vocus|新世代的創作平台

即便如此還是有四成哥布林腦自以為好棒棒

vocus|新世代的創作平台

誤判就是誤判,該負責就是要負責

vocus|新世代的創作平台
vocus|新世代的創作平台

遠比八八風災跟爸爸吃飯還嚴重好嘛!

vocus|新世代的創作平台

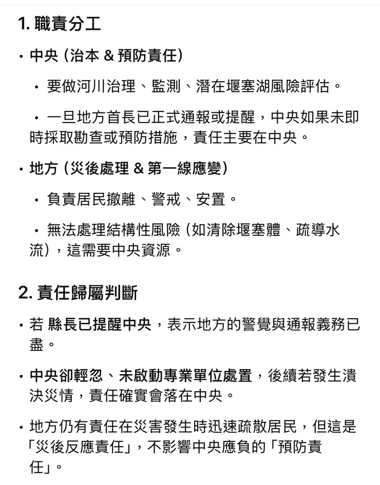
而我在花蓮地震時就說過不要只看到災後處理,

而是要將重點放在「災前的預防」,

「災前預防本來就是中央該做的事情」

「縣政府能處理的只有災後的處理」

颱風也不像地震無法預測動向,

堰塞湖也不是颱風快來時才成形,

當時若中央強硬積極的疏散民眾,

絕對會替民進黨加分,但民進黨沒做!

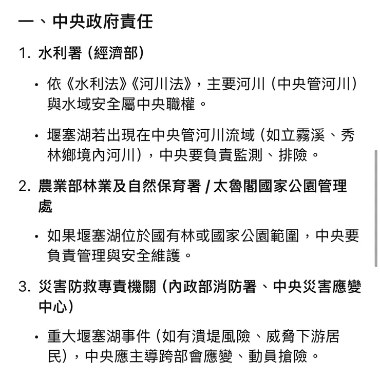
綜合以上中央就是要負責九成以上的責任!

而過去這樣的問題不是沒有,為何做不到?

vocus|新世代的創作平台

而四成哥布林還去出征藝人家家,

人家大意上就是在說「救災是中央的責任沒必要感謝」,這樣就要被逼迫道歉?

vocus|新世代的創作平台
vocus|新世代的創作平台

所以這些人的意思是救災該感謝中央,那這些人過去有在馬英九執政時有感謝過他嗎?我相信是沒有啦!🤡除了狂攻擊救災不力也沒別的了,若說指揮混亂,這次有去的剷子超人都一定感覺的到這次也是指揮混亂,怎麼又不同的標準了?🤡

vocus|新世代的創作平台

而即便也有另一種可能,

就是最後如農業部原本所判不會有災情,

那也只不過在請民眾回家而已,

大罷免大失敗不是很得意只是回到原點嗎?

一個送分題在眼前,卻沒把握到,

輕微的政治風險都不願意承擔還想反共?

甚至想把所有責任都丟給地方及在野黨的嘴臉只會讓你們繼續維持四成票

vocus|新世代的創作平台
vocus|新世代的創作平台

而上面這類文章,更是實話實說個屁

只是你的世界裡「好人好事等於民進黨」

「所有壞事都藍白」而已好嘛,不然為何沒看見?

vocus|新世代的創作平台
vocus|新世代的創作平台

還是要像民進黨一樣救災還要穿黨部背心,深怕沒人知道民進黨有來?

所以四成哥布林的「主要目的」根本不是在救災,

是打算藉由救災找藉口攻擊對手而已。

vocus|新世代的創作平台
vocus|新世代的創作平台
vocus|新世代的創作平台
vocus|新世代的創作平台

最後雖然災難捐款我覺得就是個人意願

vocus|新世代的創作平台

但一下同島一命,一下因為花蓮都只選傅崐萁夫婦就不捐,這樣的心態說有善意我是不信啦!民進黨自己的高端疫苗超思雞蛋都沒多透明合理怎麼就不去懷疑了?

vocus|新世代的創作平台
vocus|新世代的創作平台

善人想捐就這樣捐了,例如李多慧(當然還有很多人無法一一舉例)

vocus|新世代的創作平台

而有力的出力例如鏟子超人、一些機具幫忙等等

vocus|新世代的創作平台

這些善意很棒,但也帶來了一些因為去救災不幸感染過世的意外,有些事情還是要交給專業團隊,又或是如何跟專業團隊配合才能達到最大效益及保障自身安全,而重大災難發生後,中央的資源遠遠大於地方,該如何指揮如何調度跟地方如何配合,這也是中央該負起的責任,民進黨過去怎麼要求執政的國民黨,就該被接受用一樣的標準對待,「嚴與律己,寬已待人」用在政治上對國家才有幫助。

vocus|新世代的創作平台
vocus|新世代的創作平台
vocus|新世代的創作平台





留言
avatar-img
奶茶倫的玩具世界
14會員
355內容數
隨著玩具越來越精緻、細節講究讓玩具不只是收藏品,而是我的演員。藉由拍攝、合成與後製,我賦予它們全新的靈魂,讓原本靜止的角色,成為充滿張力的故事主角。玩具是娛樂,但生活與政治息息相關,因此也會有政治評論——我相信『人民才是國家的主人』,監督執政黨是首要任務,至於在野黨嘛,等他們上台再說吧😆
2025/08/31
民眾黨辦的小小活動是亂源?那過去民進黨的走讀活動呢?
Thumbnail
2025/08/31
民眾黨辦的小小活動是亂源?那過去民進黨的走讀活動呢?
Thumbnail
2025/07/27
從726罷免結束了,還有823需要努力,不然將只是曇花一現,鐵票結構仍未撼動。
Thumbnail
2025/07/27
從726罷免結束了,還有823需要努力,不然將只是曇花一現,鐵票結構仍未撼動。
Thumbnail
2025/06/18
國會改革不是擴權,是取回人民原有的權! 「依法」壓制異己的年代,人民該怎麼找回監督權?
Thumbnail
2025/06/18
國會改革不是擴權,是取回人民原有的權! 「依法」壓制異己的年代,人民該怎麼找回監督權?
Thumbnail
看更多
你可能也想看
Thumbnail
背景:從冷門配角到市場主線,算力與電力被重新定價   小P從2008進入股市,每一個時期的投資亮點都不同,記得2009蘋果手機剛上市,當時蘋果只要在媒體上提到哪一間供應鏈,隔天股價就有驚人的表現,當時光學鏡頭非常熱門,因為手機第一次搭上鏡頭可以拍照,也造就傳統相機廠的殞落,如今手機已經全面普及,題
Thumbnail
背景:從冷門配角到市場主線,算力與電力被重新定價   小P從2008進入股市,每一個時期的投資亮點都不同,記得2009蘋果手機剛上市,當時蘋果只要在媒體上提到哪一間供應鏈,隔天股價就有驚人的表現,當時光學鏡頭非常熱門,因為手機第一次搭上鏡頭可以拍照,也造就傳統相機廠的殞落,如今手機已經全面普及,題
Thumbnail
筆記一下在脆上寫過的新聞和民進黨記者會重點摘要! 🗓2024/3/29 《民進黨記者會》 📌無「樑」市長無心市政 好康都給自己人包!
Thumbnail
筆記一下在脆上寫過的新聞和民進黨記者會重點摘要! 🗓2024/3/29 《民進黨記者會》 📌無「樑」市長無心市政 好康都給自己人包!
Thumbnail
這是一場修復文化與重建精神的儀式,觀眾不需要完全看懂《遊林驚夢:巧遇Hagay》,但你能感受心與土地團聚的渴望,也不急著在此處釐清或定義什麼,但你的在場感受,就是一條線索,關於如何找著自己的路徑、自己的聲音。
Thumbnail
這是一場修復文化與重建精神的儀式,觀眾不需要完全看懂《遊林驚夢:巧遇Hagay》,但你能感受心與土地團聚的渴望,也不急著在此處釐清或定義什麼,但你的在場感受,就是一條線索,關於如何找著自己的路徑、自己的聲音。
Thumbnail
本文分析導演巴里・柯斯基(Barrie Kosky)如何運用極簡的舞臺配置,將布萊希特(Bertolt Brecht)的「疏離效果」轉化為視覺奇觀與黑色幽默,探討《三便士歌劇》在當代劇場中的新詮釋,並藉由舞臺、燈光、服裝、音樂等多方面,分析該作如何在保留批判核心的同時,觸及觀眾的觀看位置與人性幽微。
Thumbnail
本文分析導演巴里・柯斯基(Barrie Kosky)如何運用極簡的舞臺配置,將布萊希特(Bertolt Brecht)的「疏離效果」轉化為視覺奇觀與黑色幽默,探討《三便士歌劇》在當代劇場中的新詮釋,並藉由舞臺、燈光、服裝、音樂等多方面,分析該作如何在保留批判核心的同時,觸及觀眾的觀看位置與人性幽微。
Thumbnail
最近臺灣發生了一連串不安的事件,包括地震、虐童案、貪官汙吏等。本文分享了對這些負面事件的觀察與感想,以及如何正面祝福這些受苦受難的眾生。
Thumbnail
最近臺灣發生了一連串不安的事件,包括地震、虐童案、貪官汙吏等。本文分享了對這些負面事件的觀察與感想,以及如何正面祝福這些受苦受難的眾生。
Thumbnail
國民黨議員秦慧珠你的職責是監督台北市市政好嘛
Thumbnail
國民黨議員秦慧珠你的職責是監督台北市市政好嘛
Thumbnail
5 月將於臺北表演藝術中心映演的「2026 北藝嚴選」《海妲・蓋柏樂》,由臺灣劇團「晃晃跨幅町」製作,本文將以從舞台符號、聲音與表演調度切入,討論海妲・蓋柏樂在父權社會結構下的困境,並結合榮格心理學與馮.法蘭茲對「阿尼姆斯」與「永恆少年」原型的分析,理解女人何以走向精神性的操控、毀滅與死亡。
Thumbnail
5 月將於臺北表演藝術中心映演的「2026 北藝嚴選」《海妲・蓋柏樂》,由臺灣劇團「晃晃跨幅町」製作,本文將以從舞台符號、聲音與表演調度切入,討論海妲・蓋柏樂在父權社會結構下的困境,並結合榮格心理學與馮.法蘭茲對「阿尼姆斯」與「永恆少年」原型的分析,理解女人何以走向精神性的操控、毀滅與死亡。
Thumbnail
傅崐萁(傅子文,花蓮縣縣長) ‧當花蓮大地震時,花蓮人民最需要花蓮市市長坐鎮時,傅崐萁卻選擇跑去中國旅遊寒暄 ‧花蓮大地震時,傅崐萁拍下自家「被超多禮盒覆蓋的客廳」畫面,以致他無法走到房間,只能去外面住民宿睡覺
Thumbnail
傅崐萁(傅子文,花蓮縣縣長) ‧當花蓮大地震時,花蓮人民最需要花蓮市市長坐鎮時,傅崐萁卻選擇跑去中國旅遊寒暄 ‧花蓮大地震時,傅崐萁拍下自家「被超多禮盒覆蓋的客廳」畫面,以致他無法走到房間,只能去外面住民宿睡覺
Thumbnail
看到林飛帆的勵志故事誰不心動?雙標又如何?😃 說穿了只是不想被監督而已!
Thumbnail
看到林飛帆的勵志故事誰不心動?雙標又如何?😃 說穿了只是不想被監督而已!
追蹤感興趣的內容從 Google News 追蹤更多 vocus 的最新精選內容追蹤 Google News